Модернизация фрезерного 6Р13Ф3-01
- Lexxa
- Мастер
- Сообщения: 2703
- Зарегистрирован: 16 дек 2011, 16:48
- Репутация: 319
- Настоящее имя: Алексей
- Откуда: ryazan
- Контактная информация:
Re: Модернизация фрезерного 6Р13Ф3-01
тумблер - по уровню, кнопка без фиксации по фронту.
Тумблер уже стоит на станке, менять его на кнопку смысла нет. Цель модернизации - не трогать сам станок вообще, только ЧПУ. (пока)
Т.е. я хочу к штатным разъёмам прицепить новую ЧПУшку, настроить всё окончаельно и потом, если потребуется, проводить работы по электрике. Сейчас станок работает полностью, но УЧПУ совковая Н33 - это нечто. Мало того, что она сама киловатт жрет, так она еще работает в приращениях, она не знает в какой точке она находится. Из всей информации что есть у неё на табло этотолько номер кадра и номер текущего корректора. Больше ничего!!!
Тумблер уже стоит на станке, менять его на кнопку смысла нет. Цель модернизации - не трогать сам станок вообще, только ЧПУ. (пока)
Т.е. я хочу к штатным разъёмам прицепить новую ЧПУшку, настроить всё окончаельно и потом, если потребуется, проводить работы по электрике. Сейчас станок работает полностью, но УЧПУ совковая Н33 - это нечто. Мало того, что она сама киловатт жрет, так она еще работает в приращениях, она не знает в какой точке она находится. Из всей информации что есть у неё на табло этотолько номер кадра и номер текущего корректора. Больше ничего!!!
-
nkp
- Мастер
- Сообщения: 8340
- Зарегистрирован: 28 ноя 2011, 00:25
- Репутация: 1589
- Контактная информация:
Re: Модернизация фрезерного 6Р13Ф3-01
Код для тумблера:
Код: Выделить всё
loadrt and2 count=2
addf and2.0 servo-thread
addf and2.1 servo-thread
loadrt not count=2
addf not.0 servo-thread
addf not.1 servo-thread
net tgl parport.0.pin-11-in-not => not.0.in and2.1.in0
net cntr halui.program.is-paused => and2.0.in1 not.1.in
net ind not.1.out => and2.1.in1
net sp not.0.out => and2.0.in0
net resume and2.0.out => halui.program.resume
net pause and2.1.out => halui.program.pause-
zilk
- Опытный
- Сообщения: 139
- Зарегистрирован: 07 янв 2012, 19:05
- Репутация: 1
- Откуда: Украина, Харьков
- Контактная информация:
Re: Модернизация фрезерного 6Р13Ф3-01
Для тумблера, как мне кажется, так будет немного проще: 
Код: Выделить всё
loadrt toggle2nist count=1
addf toggle2nist.0 servo-thread
net tgl parport.0.pin-11-in-not => toggle2nist.0.in
net is-paused halui.program.is-paused => toggle2nist.0.is-on
net pause toggle2nist.0.on => halui.program.pause
net resume toggle2nist.0.off => halui.program.resume- Lexxa
- Мастер
- Сообщения: 2703
- Зарегистрирован: 16 дек 2011, 16:48
- Репутация: 319
- Настоящее имя: Алексей
- Откуда: ryazan
- Контактная информация:
Re: Модернизация фрезерного 6Р13Ф3-01
Сделаю так и еще сниму enable с приводов для надежности. Все таки программно отключить подачу хорошо, но железно не помешает.zilk писал(а):Для тумблера, как мне кажется, так будет немного проще:
Код: Выделить всё
loadrt toggle2nist count=1 addf toggle2nist.0 servo-thread net tgl parport.0.pin-11-in-not => toggle2nist.0.in net is-paused halui.program.is-paused => toggle2nist.0.is-on net pause toggle2nist.0.on => halui.program.pause net resume toggle2nist.0.off => halui.program.resume
Тогда логика работы тумблера такая:
Если прога отрабатывается, ставит на паузу и снимает енейбл.
Если прога на паузе, проолжает выполнение и включает енейбл.
Если не автоматический режим, то только снимает енейбл.
Только тогда суперскую START/STOP/STEP сюда не прикрутить, поскольку enable приводов ей управлять нельзя
через 5 минут. Вместо тумблера Home будет обычная пауза без снятия enable.
Итого осталось:
1) Кнопка без фиксации START/STOP/STEP
2) Тумблер "Стоп подача + пауза"
3) Тумблер "Пауза" вместо "Ноль"
4) Тумблер "Ручной режим"
и электроавтоматика можно сказать готова.
- Nick
- Мастер
- Сообщения: 22776
- Зарегистрирован: 23 ноя 2009, 16:45
- Репутация: 1735
- Заслуга: Developer
- Откуда: Gatchina, Saint-Petersburg distr., Russia
- Контактная информация:
Re: Модернизация фрезерного 6Р13Ф3-01
Главное, чтобы при отключении enable приводов не сместился инструмент. Иначе в лучшем случае будет joint following error, а в худшем - станок начнет резать не так как надо.
А технологически, для чего нужна эта пауза?
А технологически, для чего нужна эта пауза?
-
zilk
- Опытный
- Сообщения: 139
- Зарегистрирован: 07 янв 2012, 19:05
- Репутация: 1
- Откуда: Украина, Харьков
- Контактная информация:
Re: Модернизация фрезерного 6Р13Ф3-01
Да, вот интересно - при отключении Enable серва только останавливает движение или вообще перестает удерживать позицию?Nick писал(а):Главное, чтобы при отключении enable приводов не сместился инструмент.
- Nick
- Мастер
- Сообщения: 22776
- Зарегистрирован: 23 ноя 2009, 16:45
- Репутация: 1735
- Заслуга: Developer
- Откуда: Gatchina, Saint-Petersburg distr., Russia
- Контактная информация:
Re: Модернизация фрезерного 6Р13Ф3-01
Должна вырубиться нафиг. В принципе это не так уж и опасно, главное, чтобы положение контролировалось, чтобы энкодер продолжал считать, тогда возможно при включении серва вернется назад... но тут тоже зависит от сервы и от ее подключения и управления...
- PKM
- Почётный участник

- Сообщения: 4263
- Зарегистрирован: 31 мар 2011, 18:11
- Репутация: 705
- Настоящее имя: Андрей
- Откуда: Украина
- Контактная информация:
Re: Модернизация фрезерного 6Р13Ф3-01
напряжение с мотора снимается, перестает держать. но энкодер считаетzilk писал(а):при отключении Enable серва только останавливает движение или вообще перестает удерживать позицию?
чтобы держало, нужен тормоз
- Lexxa
- Мастер
- Сообщения: 2703
- Зарегистрирован: 16 дек 2011, 16:48
- Репутация: 319
- Настоящее имя: Алексей
- Откуда: ryazan
- Контактная информация:
Re: Модернизация фрезерного 6Р13Ф3-01
PKM, абсолютно верно. Держит оси станок движками, тормозных муфт нет.
Ник, главное даже не то чтоб при отключении не сместился, а чтоб при включении не дернулось
Кстати надо прикинуть алгоритм вывода детали из заготовки в случае непредвиденной ситуации.
Ник, главное даже не то чтоб при отключении не сместился, а чтоб при включении не дернулось
Кстати надо прикинуть алгоритм вывода детали из заготовки в случае непредвиденной ситуации.
- Lexxa
- Мастер
- Сообщения: 2703
- Зарегистрирован: 16 дек 2011, 16:48
- Репутация: 319
- Настоящее имя: Алексей
- Откуда: ryazan
- Контактная информация:
Re: Модернизация фрезерного 6Р13Ф3-01
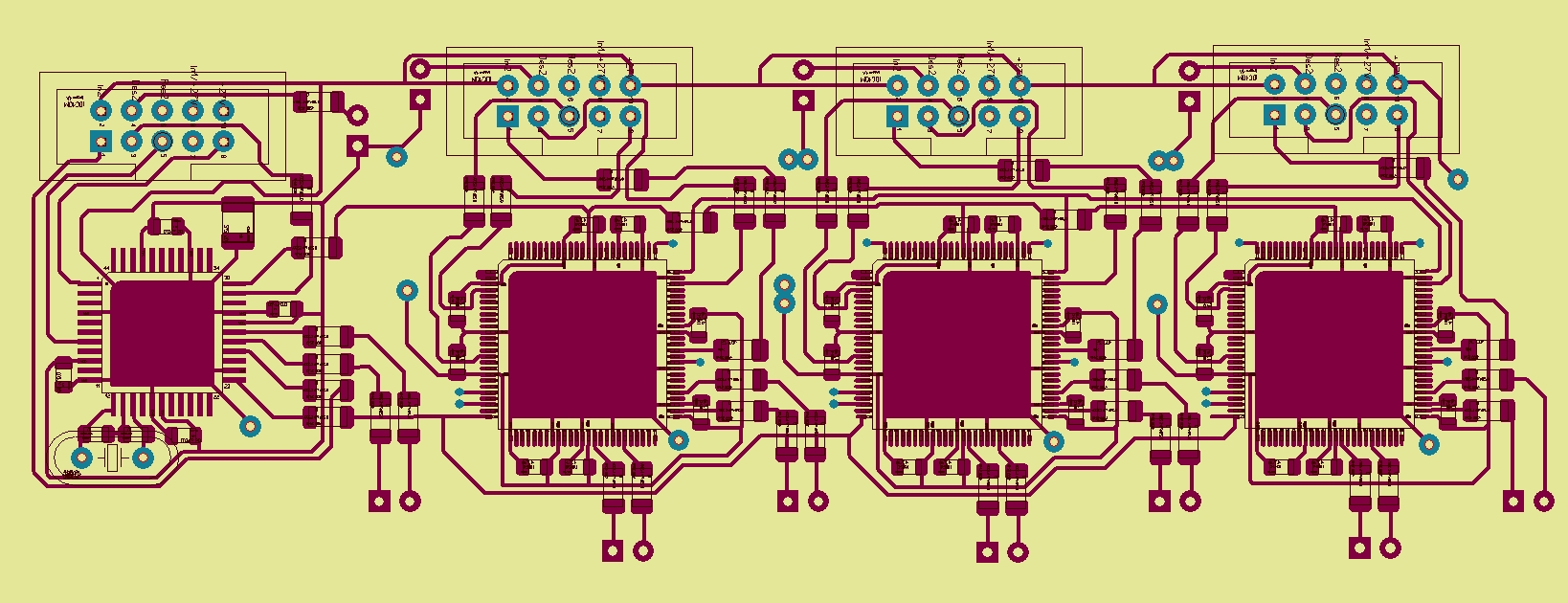
Собрали кстати аналоговую часть, чет пока работает не так.
Как бы замутить строго ортогональные синус/косинус.
Ща берем их с ПЛИС прямоугольные импульсы, фильтруем полосовм фильтром и на TDA2030 усиливаем.
Как бы замутить строго ортогональные синус/косинус.
Ща берем их с ПЛИС прямоугольные импульсы, фильтруем полосовм фильтром и на TDA2030 усиливаем.
- Nick
- Мастер
- Сообщения: 22776
- Зарегистрирован: 23 ноя 2009, 16:45
- Репутация: 1735
- Заслуга: Developer
- Откуда: Gatchina, Saint-Petersburg distr., Russia
- Контактная информация:
Re: Модернизация фрезерного 6Р13Ф3-01
Так если и дернется, то в сторону исходной точки. Которая уже обработана. Еще надо, чтобы joint following error не выскочил.Lexxa писал(а):Ник, главное даже не то чтоб при отключении не сместился, а чтоб при включении не дернулось
Так для чего все таки нужно останавливать обработку?
- Lexxa
- Мастер
- Сообщения: 2703
- Зарегистрирован: 16 дек 2011, 16:48
- Репутация: 319
- Настоящее имя: Алексей
- Откуда: ryazan
- Контактная информация:
Re: Модернизация фрезерного 6Р13Ф3-01
При наладке. Например импортная фреза стоит ка паровоз. При наладке детали может ошибочно поехать инструмент не в ту сторону. Наладчик держит руку на пульсе и чуть что остановит движение и не допустит поломки инструмента.
Или например сверление. Сверлишь сверлишь, просверлил, а вместо того чтобы поднять шпиндель он на быстром опускаться начал. Ну ошибся программист со знаком - сплошь и рядом. Не вырубать же весь станок хардовым e-stop'ом. Тут как раз подойдет тумблер" пауза+снять енейбл" Он на советских станках называется "Стоп подачи".
Или например сверление. Сверлишь сверлишь, просверлил, а вместо того чтобы поднять шпиндель он на быстром опускаться начал. Ну ошибся программист со знаком - сплошь и рядом. Не вырубать же весь станок хардовым e-stop'ом. Тут как раз подойдет тумблер" пауза+снять енейбл" Он на советских станках называется "Стоп подачи".
- Nick
- Мастер
- Сообщения: 22776
- Зарегистрирован: 23 ноя 2009, 16:45
- Репутация: 1735
- Заслуга: Developer
- Откуда: Gatchina, Saint-Petersburg distr., Russia
- Контактная информация:
Re: Модернизация фрезерного 6Р13Ф3-01
Понял типа Estop, но только мягкий. Надо тогда и шпиндель тормозить...
- Lexxa
- Мастер
- Сообщения: 2703
- Зарегистрирован: 16 дек 2011, 16:48
- Репутация: 319
- Настоящее имя: Алексей
- Откуда: ryazan
- Контактная информация:
Re: Модернизация фрезерного 6Р13Ф3-01
Да шпиндель не обязательно, фиг с ним, пущай крутится.
Это уже рюшечки так сказать. У меня шпиндель регулирует обороты только через механическую коробку, поэтому лишний раз тормозить/включать движок не хочется.
Это уже рюшечки так сказать. У меня шпиндель регулирует обороты только через механическую коробку, поэтому лишний раз тормозить/включать движок не хочется.
для этого и хочу паузу на программе включатьNick писал(а): Еще надо, чтобы joint following error не выскочил
- Nick
- Мастер
- Сообщения: 22776
- Зарегистрирован: 23 ноя 2009, 16:45
- Репутация: 1735
- Заслуга: Developer
- Откуда: Gatchina, Saint-Petersburg distr., Russia
- Контактная информация:
Re: Модернизация фрезерного 6Р13Ф3-01
Хммм... я вот думаю а на паузе он не будет выскакивать? Может еще придется обратную связь о linuxCNC отключать... или лучше даже лимит ferror на время паузы поднимать.
- Lexxa
- Мастер
- Сообщения: 2703
- Зарегистрирован: 16 дек 2011, 16:48
- Репутация: 319
- Настоящее имя: Алексей
- Откуда: ryazan
- Контактная информация:
Re: Модернизация фрезерного 6Р13Ф3-01
почему будет выскакивать?
На обычной-то паузе не выскакивает. Эта пауза будет отличаться лишь только отключением enable, о чем ЕМС даже не узнает. Это будет делать ladder.
А вот обратную связь отключать никак нельзя, поскольку тогда придется выезжать в home после старта, поскольку движки могут дернуться.
На обычной-то паузе не выскакивает. Эта пауза будет отличаться лишь только отключением enable, о чем ЕМС даже не узнает. Это будет делать ladder.
А вот обратную связь отключать никак нельзя, поскольку тогда придется выезжать в home после старта, поскольку движки могут дернуться.
- Nick
- Мастер
- Сообщения: 22776
- Зарегистрирован: 23 ноя 2009, 16:45
- Репутация: 1735
- Заслуга: Developer
- Откуда: Gatchina, Saint-Petersburg distr., Russia
- Контактная информация:
Re: Модернизация фрезерного 6Р13Ф3-01
Ну раз не выскакивает, то все супер
! А экодеры он в это время обрабатывает, на экране положение меняется?
- Lexxa
- Мастер
- Сообщения: 2703
- Зарегистрирован: 16 дек 2011, 16:48
- Репутация: 319
- Настоящее имя: Алексей
- Откуда: ryazan
- Контактная информация:
Re: Модернизация фрезерного 6Р13Ф3-01
Неееее, станок еще не запущен. С резольвером чет никак.
Я пока предполагаю, что если в Axis на паузу нажать, то ferror не вылезет, а следовательно если поставит паузу их halui, то тоже будет все нормально.
Я пока предполагаю, что если в Axis на паузу нажать, то ferror не вылезет, а следовательно если поставит паузу их halui, то тоже будет все нормально.
- Lexxa
- Мастер
- Сообщения: 2703
- Зарегистрирован: 16 дек 2011, 16:48
- Репутация: 319
- Настоящее имя: Алексей
- Откуда: ryazan
- Контактная информация:
Re: Модернизация фрезерного 6Р13Ф3-01
motion.feed-hold называется в EMC.Lexxa писал(а):При наладке. Например импортная фреза стоит ка паровоз. При наладке детали может ошибочно поехать инструмент не в ту сторону. Наладчик держит руку на пульсе и чуть что остановит движение и не допустит поломки инструмента.
Или например сверление. Сверлишь сверлишь, просверлил, а вместо того чтобы поднять шпиндель он на быстром опускаться начал. Ну ошибся программист со знаком - сплошь и рядом. Не вырубать же весь станок хардовым e-stop'ом. Тут как раз подойдет тумблер" пауза+снять енейбл" Он на советских станках называется "Стоп подачи".
У меня при пропадании воздуха включается эта штука.
