А в них CAM есть?
Fusion 360
- Serg
- Мастер
- Сообщения: 21923
- Зарегистрирован: 17 апр 2012, 14:58
- Репутация: 5183
- Заслуга: c781c134843e0c1a3de9
- Настоящее имя: Сергей
- Откуда: Москва
- Контактная информация:
Re: Fusion 360
Я не Христос, рыбу не раздаю, но могу научить, как сделать удочку...
-
alex_sar
- Мастер
- Сообщения: 1863
- Зарегистрирован: 28 авг 2018, 17:13
- Репутация: 315
- Настоящее имя: Алексей
- Контактная информация:
Re: Fusion 360
если только по дереву... по металлу живо представил себе звук ломающейся фрезы при первом же движении в пазу )
радует что альтернатива в принципе есть. если со всех сторон окружат, есть куда бежать.
- xenon-alien
- Почётный участник

- Сообщения: 4520
- Зарегистрирован: 01 янв 2013, 13:13
- Репутация: 925
- Настоящее имя: Daniel
- Откуда: Закарпатская обл. Украина
- Контактная информация:
Re: Fusion 360
-
alex_sar
- Мастер
- Сообщения: 1863
- Зарегистрирован: 28 авг 2018, 17:13
- Репутация: 315
- Настоящее имя: Алексей
- Контактная информация:
Re: Fusion 360
А вот эта ничего так. Я не досмотрел, пошёл виртуально за новой фрезой
- xenon-alien
- Почётный участник

- Сообщения: 4520
- Зарегистрирован: 01 янв 2013, 13:13
- Репутация: 925
- Настоящее имя: Daniel
- Откуда: Закарпатская обл. Украина
- Контактная информация:
Re: Fusion 360
- MX_Master
- Мастер
- Сообщения: 7490
- Зарегистрирован: 27 июн 2015, 19:45
- Репутация: 3113
- Настоящее имя: Михаил
- Откуда: Алматы
- Контактная информация:
Re: Fusion 360
Отделять ничё не надо, это просто пара постов про альтернативы. И они, какие никакие, есть. Но основная проблема альтернатив всегда в том, что изучать новое - непросто.
- Serg
- Мастер
- Сообщения: 21923
- Зарегистрирован: 17 апр 2012, 14:58
- Репутация: 5183
- Заслуга: c781c134843e0c1a3de9
- Настоящее имя: Сергей
- Откуда: Москва
- Контактная информация:
Re: Fusion 360
Непросто только поначалу, а когда уже изучил несколько вариантов, то очередной изучать проще - уже примерно представляешь как искомое может быть реализовано и в каком месте его искать.
Всё так-же, как и с языками программирования. Да и с иностранными языками тоже...
Я не Христос, рыбу не раздаю, но могу научить, как сделать удочку...
-
Kupfershcmidt
- Мастер
- Сообщения: 2295
- Зарегистрирован: 04 авг 2019, 15:54
- Репутация: 323
- Настоящее имя: Сергей
- Контактная информация:
-
MGG
- Мастер
- Сообщения: 3673
- Зарегистрирован: 08 фев 2016, 16:33
- Репутация: 1010
- Настоящее имя: Манн Геннадий Геннадьевич
- Откуда: Москва
- Контактная информация:
Re: Fusion 360
ПОгодь, у тебя же це эвропа, Эстония, все к тебе на работу, ты то чем недоволен?Hugo писал(а): ↑19 сен 2020, 12:00Тут дело в другом, они вообще в этом автодеске среднюю зарплату по странам - регионам сравнивают? Одно дело, когда ты ты работаешь в фирме, где средняя зарплата огромная, купить сорт вообще копейки, другое дело когда работаешь на периферии, где услуги - зарплаты невысокие, то это цена высока...Kupfershcmidt писал(а): ↑19 сен 2020, 11:06 Ну если купить и украсть выбрать украсть, то конечно это дешевле.
И, такой подход к клиентам, что на на русском языке мало клиентов, поэтому переводить не будем - это на мой взгляд жлобский подход. Эта фирма, которая поглотила множество мелких фирм с их софтом перспективным, и поставила свой ценник сверху... могла бы и поставить русский язык, тогда потом искать своих клиентов, а не наоборот делать чтобы клиенты мучались, если их наберется, то они видители, может быть... и переведут... это несолидно с моей точки зрения.
Сделайте софт, переведите на русский язык, например, сделать "на русском языке подписка 50 Euro" в год - это реальная цена, за которую можно приобрести и пользоваться.
За конские деньги, продавайте в Америке в Германии и других странах, где высокие зарплаты и уровень жизни высокий. И не надо плакать, что клиентов мало, ваша ценовая политика тут не работает, потому и клиентов мало...
http://www.cnc-club.ru/forum/viewtopic. ... 76#p304076 Поставки оборудования для ваших станков
https://www.instagram.com/dtw.moscow/
dtw.moscow@gmail.com
https://www.instagram.com/dtw.moscow/
dtw.moscow@gmail.com
-
Hugo
- Мастер
- Сообщения: 1369
- Зарегистрирован: 15 окт 2018, 19:39
- Репутация: 303
- Настоящее имя: Юрий
- Контактная информация:
Re: Fusion 360
MGG писал(а): ↑21 сен 2020, 08:07ПОгодь, у тебя же це эвропа, Эстония, все к тебе на работу, ты то чем недоволен?Hugo писал(а): ↑19 сен 2020, 12:00Тут дело в другом, они вообще в этом автодеске среднюю зарплату по странам - регионам сравнивают? Одно дело, когда ты ты работаешь в фирме, где средняя зарплата огромная, купить сорт вообще копейки, другое дело когда работаешь на периферии, где услуги - зарплаты невысокие, то это цена высока...Kupfershcmidt писал(а): ↑19 сен 2020, 11:06 Ну если купить и украсть выбрать украсть, то конечно это дешевле.
И, такой подход к клиентам, что на на русском языке мало клиентов, поэтому переводить не будем - это на мой взгляд жлобский подход. Эта фирма, которая поглотила множество мелких фирм с их софтом перспективным, и поставила свой ценник сверху... могла бы и поставить русский язык, тогда потом искать своих клиентов, а не наоборот делать чтобы клиенты мучались, если их наберется, то они видители, может быть... и переведут... это несолидно с моей точки зрения.
Сделайте софт, переведите на русский язык, например, сделать "на русском языке подписка 50 Euro" в год - это реальная цена, за которую можно приобрести и пользоваться.
За конские деньги, продавайте в Америке в Германии и других странах, где высокие зарплаты и уровень жизни высокий. И не надо плакать, что клиентов мало, ваша ценовая политика тут не работает, потому и клиентов мало...
Как ты достал...
-
MGG
- Мастер
- Сообщения: 3673
- Зарегистрирован: 08 фев 2016, 16:33
- Репутация: 1010
- Настоящее имя: Манн Геннадий Геннадьевич
- Откуда: Москва
- Контактная информация:
Re: Fusion 360
У тебя мнение меняется в зависимости от ситуации?) По существу есть что сказать? Или положения флюгера (мнения) зависит от ветра?
http://www.cnc-club.ru/forum/viewtopic. ... 76#p304076 Поставки оборудования для ваших станков
https://www.instagram.com/dtw.moscow/
dtw.moscow@gmail.com
https://www.instagram.com/dtw.moscow/
dtw.moscow@gmail.com
- Argon-11
- Мастер
- Сообщения: 2068
- Зарегистрирован: 07 июн 2017, 17:48
- Репутация: 461
- Контактная информация:
Re: Fusion 360
Вот почему следует раздавать ящики запятых и кавычек!
-
NikolayUa24
- Мастер
- Сообщения: 1407
- Зарегистрирован: 31 июл 2013, 20:05
- Репутация: 256
- Настоящее имя: Николай
- Контактная информация:
Re: Fusion 360
Сложный вопрос. Как говорил (И. В. Сталин) Незаменимых людей нет.
Страдания ведут человека к совершенству.
-
Kupfershcmidt
- Мастер
- Сообщения: 2295
- Зарегистрирован: 04 авг 2019, 15:54
- Репутация: 323
- Настоящее имя: Сергей
- Контактная информация:
Re: Fusion 360
Ну вот кстати токарный модуль во FeatureCAM весьма достойный...(токарей тока мало
)
-
Hugo
- Мастер
- Сообщения: 1369
- Зарегистрирован: 15 окт 2018, 19:39
- Репутация: 303
- Настоящее имя: Юрий
- Контактная информация:
Re: Fusion 360
Стоит попробовать! Для бесплатной программы очень достойный интерфейс. Очень напоминает Fusion.Hugo писал(а): ↑20 сен 2020, 23:19 Просматриваю различные варианты, как альтернативу Fusion...
Сам эту прогу не инсталлировал ещё, сейчас на работе, просто смотрю в интернете, кто что советует в интернете. Русский присутствует.
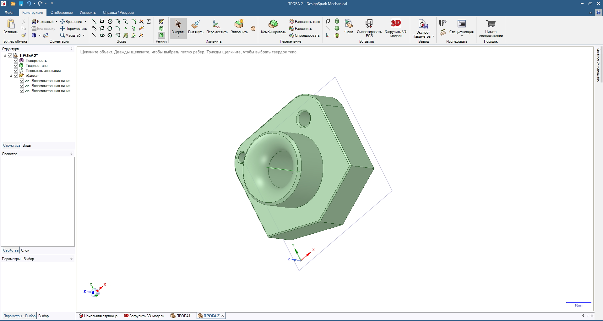
DesignSpark Mechanical - это бесплатное программное обеспечение для твердотельного моделирования в 3D CAD ( компьютерное проектирование ) .
img2_elec20181.png
https://en.m.wikipedia.org/wiki/DesignS ... 20printers.
Просто мышкой в пару кликов, деталь для примера нарисовал...
Я пока не разобрался, так покликал по иконкам, STEP есть, но он в меню открытия файла "только чтение", а экспорта не активен... надо почитать...
PS! текст из вики
Дополнительные модули
Доступны платные дополнительные модули, которые обеспечивают функциональность бесплатного программного обеспечения 3D CAD DesignSpark Mechanical, например полную поддержку двух популярных форматов файлов 3D (тип файла для экспорта и импорта: STEP и IGES ) и ассоциативную среду рисования, добавляя множество таких функций, как косметические Threading , аннотации и многое другое. [4] [2]
- MX_Master
- Мастер
- Сообщения: 7490
- Зарегистрирован: 27 июн 2015, 19:45
- Репутация: 3113
- Настоящее имя: Михаил
- Откуда: Алматы
- Контактная информация:
Re: Fusion 360
В софте для моделирования дефицита нет, а вот с САМ софтом совсем иначе 
-
Hugo
- Мастер
- Сообщения: 1369
- Зарегистрирован: 15 окт 2018, 19:39
- Репутация: 303
- Настоящее имя: Юрий
- Контактная информация:
Re: Fusion 360
Платные модули
читать можно здесь
https://www.rs-online.com/designspark/i ... on-modules
https://www.youtube.com/watch?v=xS8mJY1eze4
цена одного модуля и другого, или покупка двух вместе Даже если кому необходимо покупать доп модули, то не надо каждый месяц платить до бесконечности....
PS! FREECAD надо тоже поюзать, интерфейс уже стал довольно не плох...
читать можно здесь
https://www.rs-online.com/designspark/i ... on-modules
https://www.youtube.com/watch?v=xS8mJY1eze4
цена одного модуля и другого, или покупка двух вместе Даже если кому необходимо покупать доп модули, то не надо каждый месяц платить до бесконечности....
PS! FREECAD надо тоже поюзать, интерфейс уже стал довольно не плох...
-
manyakNT
- Новичок
- Сообщения: 36
- Зарегистрирован: 16 фев 2019, 08:47
- Репутация: 4
- Настоящее имя: Иван
- Контактная информация:
Re: Fusion 360
Кто мешает поставить полностью оффлайновый Autodesk Invertor и модуль CAM к нему Inventor HSM Ultimate? В нём абсолютно такой же модуль CAM как и в Fusion - только всё на русском языке вдобавок. Модели делаешь во Fusion или в другом CAD - потом их переносишь в Invertor - в формате .ipt или .smt из Fusion- step я так понял уберут из него или в step из ФриКада. И там генеришь g-code точной такой же как и на Fusion -там даже бибилиотека инструментов, постпроцессоров такая же - подходят от fusion.