SprutCAM
- hardtur
- Новичок
- Сообщения: 17
- Зарегистрирован: 09 мар 2013, 10:38
- Репутация: 21
- Настоящее имя: Демьянов Юрий
- Откуда: Новосибирск
- Контактная информация:
Re: SprutCAM
Я пользуюсь постпроцессором Roland MDX 650-ATC
- Taganrog
- Мастер
- Сообщения: 1238
- Зарегистрирован: 15 апр 2015, 16:32
- Репутация: 284
- Настоящее имя: Евгений
- Откуда: Брянск
- Контактная информация:
Re: SprutCAM
Он генерирует все без циклов ? Только с G0-3 ? В моей сборке такого нет. Можете поделиться ?
- Nick
- Мастер
- Сообщения: 22776
- Зарегистрирован: 23 ноя 2009, 16:45
- Репутация: 1735
- Заслуга: Developer
- Откуда: Gatchina, Saint-Petersburg distr., Russia
- Контактная информация:
Re: SprutCAM
А что у тебя в остальных вкладках?
- MX_Master
- Мастер
- Сообщения: 7490
- Зарегистрирован: 27 июн 2015, 19:45
- Репутация: 3113
- Настоящее имя: Михаил
- Откуда: Алматы
- Контактная информация:
Re: SprutCAM
Тем временем вышла десятая версия - http://www.sprut.ru/files/SprutCAM10/do ... ts_new.htm
https://www.youtube.com/watch?v=juGvjgbpEhY
https://www.youtube.com/watch?v=juGvjgbpEhY
- dinkata
- Мастер
- Сообщения: 1029
- Зарегистрирован: 05 сен 2014, 09:07
- Репутация: 391
- Настоящее имя: Диньо
- Откуда: Болгария
- Контактная информация:
Re: SprutCAM
SprutCAM 2007 (сборка 5.54 ),работает у меня .
Просьба ,у кого есть постпроцесор для Linuxcnc для токарной и для фрезерной
поделитес пожалуйста .
Просьба ,у кого есть постпроцесор для Linuxcnc для токарной и для фрезерной
поделитес пожалуйста .
Простите ошибки, я иностранец.У моя клавиатура нету "э" и "ы"
-
doc.andrey
- Новичок
- Сообщения: 2
- Зарегистрирован: 16 сен 2015, 12:25
- Репутация: 1
- Настоящее имя: Андрей
- Контактная информация:
Re: SprutCAM
Я тут нашел, пока не пробовал в работе.dinkata писал(а): Просьба ,у кого есть постпроцесор для Linuxcnc для токарной и для фрезерной
поделитес пожалуйста .
- CNC-Logic
- Мастер
- Сообщения: 1560
- Зарегистрирован: 14 мар 2012, 03:40
- Репутация: 815
- Настоящее имя: Евгений
- Откуда: г.Новосибирск
- Контактная информация:
Re: SprutCAM
Если нужен постпроцессор для Sprutcam поддерживающий циклы сверления и резьбонарезания метчиком напишите мне. Я его проверял на обрабатывающем центре - всё работает.
Могу ещё поделиться работающими постпроцессорами для Pronest и CNCKad (гидро- и плазмо- резка)
Могу ещё поделиться работающими постпроцессорами для Pronest и CNCKad (гидро- и плазмо- резка)
-
nkp
- Мастер
- Сообщения: 8340
- Зарегистрирован: 28 ноя 2011, 00:25
- Репутация: 1589
- Контактная информация:
Re: SprutCAM
постпроцессоры кмк (даже к небесплатным программам) не запрещено выкладывать на форуме...
так что ,если есть желание делиться - милости просим...
так что ,если есть желание делиться - милости просим...
- dinkata
- Мастер
- Сообщения: 1029
- Зарегистрирован: 05 сен 2014, 09:07
- Репутация: 391
- Настоящее имя: Диньо
- Откуда: Болгария
- Контактная информация:
Re: SprutCAM
спасибо ,попробовал для токарной ,вьйдает програма с много ошибки ,например перед G96 S600 пишет G92 S600 ??!!doc.andrey писал(а): Я тут нашел, пока не пробовал в работе.
потом G28 дает с I ;K ;J и другие ошибки ,короче надо исправлят ,начал но помоему здес надо специалист поработат и
наладит к Linuxcnc
Простите ошибки, я иностранец.У моя клавиатура нету "э" и "ы"
- Taganrog
- Мастер
- Сообщения: 1238
- Зарегистрирован: 15 апр 2015, 16:32
- Репутация: 284
- Настоящее имя: Евгений
- Откуда: Брянск
- Контактная информация:
Re: SprutCAM
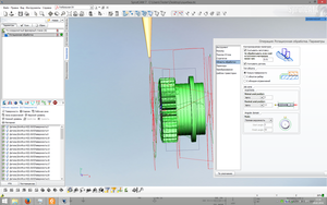
Помогите пожалуйста победить ротационную обработку.
Маюсь второй вечер .не могу заставить SprutCam 7.1.6 выполнить ротационную обработку конической фрезой. Он постоянно делает непонятный завихрения с обоих торцов шестерни. (К слову Powermill ведет себя так же) . Видимо что-то не учитываю в настройках траектории. пробовал создавать прямоугольник в 2Д редакторе и обзывать его рабочей зоной- ноль эффекта . Пробовал указать торцевые поверхности как зона ограничений -ноль эффекта.
Маюсь второй вечер .не могу заставить SprutCam 7.1.6 выполнить ротационную обработку конической фрезой. Он постоянно делает непонятный завихрения с обоих торцов шестерни. (К слову Powermill ведет себя так же) . Видимо что-то не учитываю в настройках траектории. пробовал создавать прямоугольник в 2Д редакторе и обзывать его рабочей зоной- ноль эффекта . Пробовал указать торцевые поверхности как зона ограничений -ноль эффекта.
- Nick
- Мастер
- Сообщения: 22776
- Зарегистрирован: 23 ноя 2009, 16:45
- Репутация: 1735
- Заслуга: Developer
- Откуда: Gatchina, Saint-Petersburg distr., Russia
- Контактная информация:
Re: SprutCAM
Интересно, а если фрезу поменяешь на тонкую цилиндрическую результат будет тот же?
- Taganrog
- Мастер
- Сообщения: 1238
- Зарегистрирован: 15 апр 2015, 16:32
- Репутация: 284
- Настоящее имя: Евгений
- Откуда: Брянск
- Контактная информация:
Re: SprutCAM
С цилиндрическими инструментами видны заходы за границу детали. Не получается ограничить это дело.
эта траектория выглядит так :
эта траектория выглядит так :
- Сергей Саныч
- Мастер
- Сообщения: 9116
- Зарегистрирован: 30 май 2012, 14:20
- Репутация: 2858
- Откуда: Тюмень
- Контактная информация:
Re: SprutCAM
На новых версиях пробовали?
Кстати, есть один нюанс. При загрузке проектов старых версий в новые, наблюдал, что новые возможности не появляются. Приходится создавать новый проект и заново импортировать модель.
Кстати, есть один нюанс. При загрузке проектов старых версий в новые, наблюдал, что новые возможности не появляются. Приходится создавать новый проект и заново импортировать модель.
Чудес не бывает. Бывают фокусы.
- Taganrog
- Мастер
- Сообщения: 1238
- Зарегистрирован: 15 апр 2015, 16:32
- Репутация: 284
- Настоящее имя: Евгений
- Откуда: Брянск
- Контактная информация:
Re: SprutCAM
Увы новые версии денюшку просят. у меня не завод... Вот и маюсь то повермилл то спруткам то арткам . повермил- траектории получаются грамотнее. струткам- интерфес проще . арткам для 3д-2д вообще просто и ясно. Но встала задача токарно фрезерных операций и ..опа.
- MX_Master
- Мастер
- Сообщения: 7490
- Зарегистрирован: 27 июн 2015, 19:45
- Репутация: 3113
- Настоящее имя: Михаил
- Откуда: Алматы
- Контактная информация:
Re: SprutCAM
Попробуйте Autodesk Fusion 360. хоббистам при регистрации дают год бесплатно. Там с 2D токарными операциями полный порядок, уроки в ютубе есть, сам смотрел. CAD там тоже весьма хорош.Taganrog писал(а):Увы новые версии денюшку просят. у меня не завод... Вот и маюсь то повермилл то спруткам то арткам . повермил- траектории получаются грамотнее. струткам- интерфес проще . арткам для 3д-2д вообще просто и ясно. Но встала задача токарно фрезерных операций и ..опа.
-
jo_key
- Почётный участник

- Сообщения: 262
- Зарегистрирован: 19 сен 2011, 14:49
- Репутация: 30
- Настоящее имя: Евгений
- Откуда: Украина, Харьков
- Контактная информация:
Re: SprutCAM
но я бы советовал пересмотреть технологию изготовления детали. делать заготовку на токарном, а зубья уже нарезать на 4-х осевом.
ЗЫ: Инструмент взял от балды
ЗЫ: Инструмент взял от балды
- Вложения
-
- пример.rar
- (406.64 КБ) 314 скачиваний
- Taganrog
- Мастер
- Сообщения: 1238
- Зарегистрирован: 15 апр 2015, 16:32
- Репутация: 284
- Настоящее имя: Евгений
- Откуда: Брянск
- Контактная информация:
Re: SprutCAM
Да выглядит хорошо. Вот повторить пока не получается. Можете выложить файл с обработкой,чтоб можно было посмотреть настройки.jo_key писал(а):А так пойдет??
Пока у меня так выходит : Токарного станка нет. Все делать приходится фрезами. А они к сожалению не всюду достать могут. Обработка торца фрезой тоже не совсем понятна например.
Пока вышел из положения создав цилиндр и обозвав его оснасткой. тогда траектория на него не заходит. Но это костыль .
-
jo_key
- Почётный участник

- Сообщения: 262
- Зарегистрирован: 19 сен 2011, 14:49
- Репутация: 30
- Настоящее имя: Евгений
- Откуда: Украина, Харьков
- Контактная информация:
Re: SprutCAM
Какую форму будет представлять заготовка: параллелепипед или цилиндр?
но зубья я бы рекомендовал нарезать, как в моем примере. Ротационной обработкой я бы выбрал плоскости
но зубья я бы рекомендовал нарезать, как в моем примере. Ротационной обработкой я бы выбрал плоскости
