Модернизация фрезерного 6Р13Ф3-01

Тяжелые фрезерные станки по металлу.
nkp
Мастер
Сообщения: 8340
Зарегистрирован: 28 ноя 2011, 00:25
Репутация: 1589
Контактная информация:

Re: Модернизация фрезерного 6Р13Ф3-01

Сообщение nkp »

В Axis можно отключить (убрать,перенести,переназначить ) любую кнопку. Файл /usr/share/axis/tcl/axis.tcl
стр 508:

Код: Выделить всё

Button .toolbar.program_pause \
	-command task_pauseresume \
	-helptext [_ "Pause \[P\] / resume \[S\] execution"] \
	-image [load_image tool_pause] \
	-relief link \
	-takefocus 0
setup_widget_accel .toolbar.program_pause {}
убираем из под root строчку -command task_pauseresume \ (пустой стоки тоже не должно быть)
Последний раз редактировалось nkp 11 мар 2012, 00:34, всего редактировалось 1 раз.
nkp
Мастер
Сообщения: 8340
Зарегистрирован: 28 ноя 2011, 00:25
Репутация: 1589
Контактная информация:

Re: Модернизация фрезерного 6Р13Ф3-01

Сообщение nkp »

"Расширение" функции кнопки -одной кнопкой управляем 3 задачами на примере шпинделя
1_3_butt.txt
код от zilk
(914 байт) 1188 скачиваний
Последний раз редактировалось nkp 11 мар 2012, 14:16, всего редактировалось 1 раз.
Аватара пользователя
Lexxa
Мастер
Сообщения: 2703
Зарегистрирован: 16 дек 2011, 16:48
Репутация: 319
Настоящее имя: Алексей
Откуда: ryazan
Контактная информация:

Re: Модернизация фрезерного 6Р13Ф3-01

Сообщение Lexxa »

круто
:bender:
Аватара пользователя
Lexxa
Мастер
Сообщения: 2703
Зарегистрирован: 16 дек 2011, 16:48
Репутация: 319
Настоящее имя: Алексей
Откуда: ryazan
Контактная информация:

Re: Модернизация фрезерного 6Р13Ф3-01

Сообщение Lexxa »

nkp писал(а):В Axis можно отключить (убрать,перенести,переназначить ) любую кнопку. Файл /usr/share/axis/tcl/axis.tcl
стр 508:

Код: Выделить всё

Button .toolbar.program_pause \
	-command task_pauseresume \
	-helptext [_ "Pause \[P\] / resume \[S\] execution"] \
	-image [load_image tool_pause] \
	-relief link \
	-takefocus 0
setup_widget_accel .toolbar.program_pause {}
убираем из под root строчку -command task_pauseresume \ (пустой стоки тоже не должно быть)
А можно чтоб если на пульте оператора стояла пауза, то мышкой её снять было бы нельзя, а вот если она не нажата, то мышкой можно было бы нажать?
Хотя и так хорошо.
:bender:
nkp
Мастер
Сообщения: 8340
Зарегистрирован: 28 ноя 2011, 00:25
Репутация: 1589
Контактная информация:

Re: Модернизация фрезерного 6Р13Ф3-01

Сообщение nkp »

Файл /usr/bin/axis (правим из под root)
стр 1986
редактируем так:

Код: Выделить всё

    def task_pauseresume(*event):
        if s.task_mode not in (emc.MODE_AUTO, emc.MODE_MDI):
            return
        ensure_mode(emc.MODE_AUTO, emc.MODE_MDI)
        s.poll()
        if s.paused:
            return
        elif s.interp_state != emc.INTERP_IDLE:
            c.auto(emc.AUTO_PAUSE)
соблюсти отступы (return вверху и внизу на одном уровне)
Последний раз редактировалось nkp 11 мар 2012, 14:06, всего редактировалось 2 раза.
nkp
Мастер
Сообщения: 8340
Зарегистрирован: 28 ноя 2011, 00:25
Репутация: 1589
Контактная информация:

Re: Модернизация фрезерного 6Р13Ф3-01

Сообщение nkp »

Перед редактированием не забываем делать резервирование :)

ЗЫ. Возвратить кнопке привязку к " -command task_pauseresume \"
Аватара пользователя
Lexxa
Мастер
Сообщения: 2703
Зарегистрирован: 16 дек 2011, 16:48
Репутация: 319
Настоящее имя: Алексей
Откуда: ryazan
Контактная информация:

Re: Модернизация фрезерного 6Р13Ф3-01

Сообщение Lexxa »

Код: Выделить всё

def task_pauseresume(*event):
        if s.task_mode not in (emc.MODE_AUTO, emc.MODE_MDI):
            return
        ensure_mode(emc.MODE_AUTO, emc.MODE_MDI)
        s.poll()
        if s.paused:
            return
        elif s.interp_state != emc.INTERP_IDLE:
            return
Так должно быть?
:bender:
nkp
Мастер
Сообщения: 8340
Зарегистрирован: 28 ноя 2011, 00:25
Репутация: 1589
Контактная информация:

Re: Модернизация фрезерного 6Р13Ф3-01

Сообщение nkp »

Да -это уже после редакции. Проверил- в Axis работает (железной кнопки нет)
nkp
Мастер
Сообщения: 8340
Зарегистрирован: 28 ноя 2011, 00:25
Репутация: 1589
Контактная информация:

Re: Модернизация фрезерного 6Р13Ф3-01

Сообщение nkp »

Ошибся :oops: - не посмотрел последнюю строку
Вот так в итоге должно быть:

Код: Выделить всё

  def task_pauseresume(*event):
        if s.task_mode not in (emc.MODE_AUTO, emc.MODE_MDI):
            return
        ensure_mode(emc.MODE_AUTO, emc.MODE_MDI)
        s.poll()
        if s.paused:
            return
        elif s.interp_state != emc.INTERP_IDLE:
            c.auto(emc.AUTO_PAUSE)
Аватара пользователя
Lexxa
Мастер
Сообщения: 2703
Зарегистрирован: 16 дек 2011, 16:48
Репутация: 319
Настоящее имя: Алексей
Откуда: ryazan
Контактная информация:

Re: Модернизация фрезерного 6Р13Ф3-01

Сообщение Lexxa »

Спасибо)
:bender:
nkp
Мастер
Сообщения: 8340
Зарегистрирован: 28 ноя 2011, 00:25
Репутация: 1589
Контактная информация:

Re: Модернизация фрезерного 6Р13Ф3-01

Сообщение nkp »

Интересно - с пульта оператора заработало?
Аватара пользователя
Lexxa
Мастер
Сообщения: 2703
Зарегистрирован: 16 дек 2011, 16:48
Репутация: 319
Настоящее имя: Алексей
Откуда: ryazan
Контактная информация:

Re: Модернизация фрезерного 6Р13Ф3-01

Сообщение Lexxa »

Дома проверю, ща через тимвьювер просто, комп дома, меса тоже, а я на работе. Вечером отпишу.
:bender:
zilk
Опытный
Сообщения: 139
Зарегистрирован: 07 янв 2012, 19:05
Репутация: 1
Откуда: Украина, Харьков
Контактная информация:

Re: Модернизация фрезерного 6Р13Ф3-01

Сообщение zilk »

nkp писал(а):Интересно - с пульта оператора заработало?
Я проверил - работает, как было заказано, т.е. паузу можно поставить мышей но снять нельзя, железной кнопкой пауза и ставится, и снимается...
Если не секрет - что дает такая фича в работе?
Аватара пользователя
Lexxa
Мастер
Сообщения: 2703
Зарегистрирован: 16 дек 2011, 16:48
Репутация: 319
Настоящее имя: Алексей
Откуда: ryazan
Контактная информация:

Re: Модернизация фрезерного 6Р13Ф3-01

Сообщение Lexxa »

защита от дурака и антипутанница.
:bender:
Аватара пользователя
Lexxa
Мастер
Сообщения: 2703
Зарегистрирован: 16 дек 2011, 16:48
Репутация: 319
Настоящее имя: Алексей
Откуда: ryazan
Контактная информация:

Re: Модернизация фрезерного 6Р13Ф3-01

Сообщение Lexxa »

nkp писал(а):В порядке просвещения:
а чем пауза не усраивает ?
Вроде:

Код: Выделить всё

Пауза - грубо это остановить подачу, обычно переводит FEED OVERRIDE и RAPID OVERRIDE в 0% скачком, соответственно поведение зависит от их отработки. Шпиндель и автоматика продолжает работать.
Блин. Не устраивает пауза. Только сейчас обратил внимания, что когда ставишь на паузу программу, то остановка произойдет только по факту отрабтки текущего кадра, а надо как можно раньше.
Т.е. motion.feed-hold был бы как раз кстати, но вот от M53 P1 отучить бы её.
:bender:
nkp
Мастер
Сообщения: 8340
Зарегистрирован: 28 ноя 2011, 00:25
Репутация: 1589
Контактная информация:

Re: Модернизация фрезерного 6Р13Ф3-01

Сообщение nkp »

Пауза не отрабатывает до конца кадра. Это у тебя так включено.
Lexxa писал(а):Почти тоже самое делаю, только в конце кадра (функция M01)
.
nkp
Мастер
Сообщения: 8340
Зарегистрирован: 28 ноя 2011, 00:25
Репутация: 1589
Контактная информация:

Re: Модернизация фрезерного 6Р13Ф3-01

Сообщение nkp »

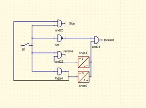
Вот пауза одной кнопкой без ладдера

Код: Выделить всё

setp toggle.0.debounce 100
setp oneshot.0.rising 0
setp oneshot.0.falling 1
setp oneshot.0.width 0.5
net pause-button     toggle.0.in <= ваша_кнопка
net resume           toggle.0.out => halui.program.resume oneshot.0.in
net pause           oneshot.0.out => halui.program.pause
у автора кода работает-сейчас и я "к железу" (макетка с кнопочками :hehehe: ) прикручу,проверю
Последний раз редактировалось nkp 11 мар 2012, 23:41, всего редактировалось 1 раз.
nkp
Мастер
Сообщения: 8340
Зарегистрирован: 28 ноя 2011, 00:25
Репутация: 1589
Контактная информация:

Re: Модернизация фрезерного 6Р13Ф3-01

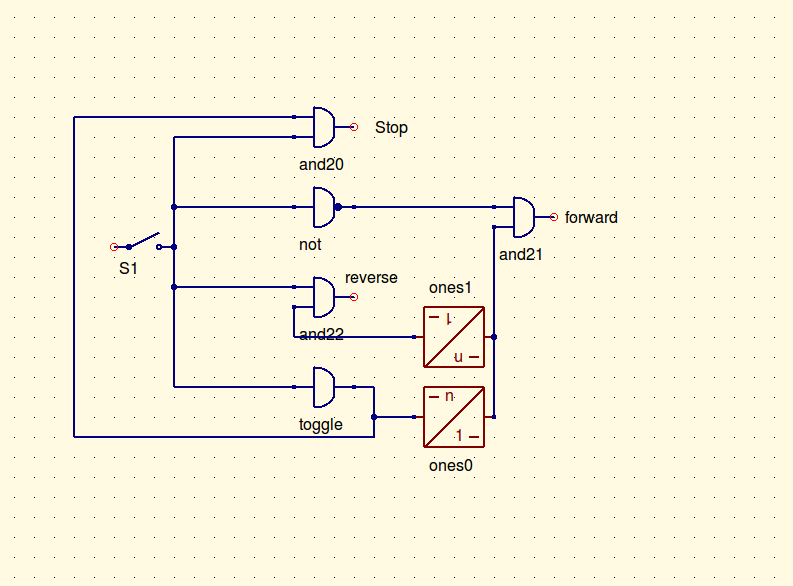
Сообщение nkp »

В ini в секцию HALUI пишем "HALUI = halui"
В hal
(для просмотра содержимого нажмите на ссылку)

Код: Выделить всё

loadrt toggle 
addf toggle.0 servo-thread

loadrt oneshot 
addf oneshot.0 servo-thread


setp toggle.0.debounce 100
setp oneshot.0.rising 0
setp oneshot.0.falling 1
setp oneshot.0.width 0.5

net pause-button     toggle.0.in <= parport.0.pin-11-in
net resume           toggle.0.out => halui.program.resume oneshot.0.in
net pause           oneshot.0.out => halui.program.pause
(кнопка на 11 пине парпорта)
Последний раз редактировалось nkp 11 мар 2012, 23:42, всего редактировалось 1 раз.
Аватара пользователя
Lexxa
Мастер
Сообщения: 2703
Зарегистрирован: 16 дек 2011, 16:48
Репутация: 319
Настоящее имя: Алексей
Откуда: ryazan
Контактная информация:

Re: Модернизация фрезерного 6Р13Ф3-01

Сообщение Lexxa »

Макетку с тумблером прикрути
:bender:
nkp
Мастер
Сообщения: 8340
Зарегистрирован: 28 ноя 2011, 00:25
Репутация: 1589
Контактная информация:

Re: Модернизация фрезерного 6Р13Ф3-01

Сообщение nkp »

Lexxa писал(а):Макетку с тумблером прикрути
про тумблер не понял- с тумблером не получается?
если да- то почему выбор пал на тумблер?
Ответить

Вернуться в «Фрезерные станки по металлам»