практический контроллер stepdir для фрезерного станка
- novarobotix
- Мастер
- Сообщения: 456
- Зарегистрирован: 04 сен 2014, 23:36
- Репутация: 28
- Настоящее имя: ВАСЯ
- Контактная информация:
Re: практический контроллер stepdir для фрезерного станка
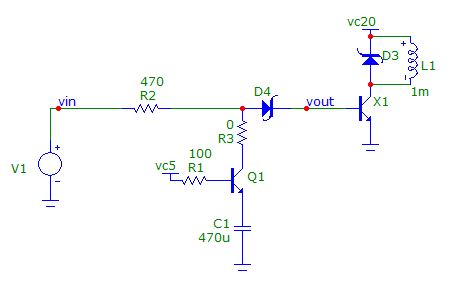
а вот и мега схема и фото сглаживающего узела. в качестве коммутаторов обычные первые попавшиеся транзисторы с какой-то платы.
мне не нужна война.мне нужен МИР. желательно весь...
- AndyBig
- Мастер
- Сообщения: 3971
- Зарегистрирован: 07 мар 2014, 04:01
- Репутация: 1121
- Откуда: юг России
- Контактная информация:
Re: практический контроллер stepdir для фрезерного станка
Простите, а вот эти вот транзисторы с какой-то платы - они коммутируют конденсаторы? Типа включают RC-фильтры? 
- novarobotix
- Мастер
- Сообщения: 456
- Зарегистрирован: 04 сен 2014, 23:36
- Репутация: 28
- Настоящее имя: ВАСЯ
- Контактная информация:
Re: практический контроллер stepdir для фрезерного станка
именно так. только не RC-фильтры а интегрирующие цепочки. цель поднять напряжение от нуля до максимума вольт по закону RC цепочки и при отключении плавно отпустить по тому же закону. кстати при включении конденсаторов кроме того что падает сила одновременно падает и потребление примерно на 30 процентов - типа выровнялась кривая потребления. поэтому я думаю можно просто поднять напряжение питания раза в полтора чтобы вернуть силу.AndyBig писал(а):Простите, а вот эти вот транзисторы с какой-то платы - они коммутируют конденсаторы? Типа включают RC-фильтры?
мне не нужна война.мне нужен МИР. желательно весь...
- AndyBig
- Мастер
- Сообщения: 3971
- Зарегистрирован: 07 мар 2014, 04:01
- Репутация: 1121
- Откуда: юг России
- Контактная информация:
Re: практический контроллер stepdir для фрезерного станка
Гениальное схемное решение
Лидшайны с гекками действительно рядом не стояли, они все идут по неверному консервативному пути, считая, что в RC-фильтрах конденсаторы должны не только чем-то заряжаться, но и куда-то разряжаться 
Скажите, а частотная характеристика получившегося у Вас фильтра Вам уже известна? Опустим пока коммутирующие транзисторы, будем считать, что конденсаторы подключены напрямую... Что происходит с сигналом частотой 100 Герц, например, после этой RC-цепочки?
Скажите, а частотная характеристика получившегося у Вас фильтра Вам уже известна? Опустим пока коммутирующие транзисторы, будем считать, что конденсаторы подключены напрямую... Что происходит с сигналом частотой 100 Герц, например, после этой RC-цепочки?
- novarobotix
- Мастер
- Сообщения: 456
- Зарегистрирован: 04 сен 2014, 23:36
- Репутация: 28
- Настоящее имя: ВАСЯ
- Контактная информация:
Re: практический контроллер stepdir для фрезерного станка
зачем залазить так глубоко в теорию, давайте посмотрим что происходим на практике. вот сигнал на базе транзистора с конденсатором и без http://my-files.ru/Download/qm5s5z/SDC13128.aviAndyBig писал(а):Скажите, а частотная характеристика получившегося у Вас фильтра Вам уже известна? Опустим пока коммутирующие транзисторы, будем считать, что конденсаторы подключены напрямую... Что происходит с сигналом частотой 100 Герц, например, после этой RC-цепочки?
конденсаторы разряжаются на базу транзистора. для того чтобы транзистор работал в базу должен теч ток.AndyBig писал(а):конденсаторы должны не только чем-то заряжаться, но и куда-то разряжаться
они кстати делают то же самое только намного более сложным путём. микрошаг и антирезонансные DSP чем по вашему занимаются? у них прямо на сайте я видел как они рекламируют близкую к синусоидальному кривую питания мотора своего суперновейшего драйвера.AndyBig писал(а):Лидшайны с гекками действительно рядом не стояли, они все идут по неверному консервативному пути
мне не нужна война.мне нужен МИР. желательно весь...
- AndyBig
- Мастер
- Сообщения: 3971
- Зарегистрирован: 07 мар 2014, 04:01
- Репутация: 1121
- Откуда: юг России
- Контактная информация:
Re: практический контроллер stepdir для фрезерного станка
То есть прикинуть что выйдет из задумываемого - это глубокая теория?novarobotix писал(а):зачем залазить так глубоко в теорию
Ничего непонятноnovarobotix писал(а):вот сигнал на базе транзистора с конденсатором и без
1. Какого именно транзистора?
2. Какие параметры выставлены на осциллографе - развертка, чувствительность?
3. Где ноль?
4. Почему видны две осциллограммы при более высокой частоте? Почему вообще меняется частота сигнала?
Через эмиттер npn-транзистора на базу... Я же говорю - гениальноnovarobotix писал(а):конденсаторы разряжаются на базу транзистора
Да ясен пень, нет чтобы поставить пару конденсаторов с резисторами и коммутацией их каким-то транзиторами, они городят целые DSP с тоннами математики и ЦОСnovarobotix писал(а):они кстати делают то же самое только намного более сложным путём
- AndyBig
- Мастер
- Сообщения: 3971
- Зарегистрирован: 07 мар 2014, 04:01
- Репутация: 1121
- Откуда: юг России
- Контактная информация:
Re: практический контроллер stepdir для фрезерного станка
Показываю в симуляции что творится в вашей схеме.
Вот эквивалент Вашей схемы (V1 - источник прямоугольного сигнала амплитудой 5 вольт, L1 - катушка обмотки двигателя с индуктивностью 1мГн и сопротивлением 1,5Ом): На графиках сиреневым - исходный сигнал от V1, красным - напряжение на базе выходного транзистора, зеленым - напряжение на катушке, синим - напряжение на фильтрующем конденсаторе, который по вашей задумке должен разряжаться через базу транзистора
Это на частоте 20 Гц: Это на частоте 100 Гц: А графики ниже показывают что будет происходить если фильтрующий конденсатор подключен напрямую, без коммутирующего транзистора:
При 20 Гц: При 100 Гц: Вся ваша "глубокая теория" отняла у меня ровно 20 минут времени, из которого 5 минут ушли на изготовление скриншотов и написание сообщения
Вот эквивалент Вашей схемы (V1 - источник прямоугольного сигнала амплитудой 5 вольт, L1 - катушка обмотки двигателя с индуктивностью 1мГн и сопротивлением 1,5Ом): На графиках сиреневым - исходный сигнал от V1, красным - напряжение на базе выходного транзистора, зеленым - напряжение на катушке, синим - напряжение на фильтрующем конденсаторе, который по вашей задумке должен разряжаться через базу транзистора
Это на частоте 20 Гц: Это на частоте 100 Гц: А графики ниже показывают что будет происходить если фильтрующий конденсатор подключен напрямую, без коммутирующего транзистора:
При 20 Гц: При 100 Гц: Вся ваша "глубокая теория" отняла у меня ровно 20 минут времени, из которого 5 минут ушли на изготовление скриншотов и написание сообщения
-
sertix
- Мастер
- Сообщения: 627
- Зарегистрирован: 07 май 2011, 09:06
- Репутация: 138
- Настоящее имя: Сергей
- Контактная информация:
Re: практический контроллер stepdir для фрезерного станка
Народ, здесь пока семь страниц бреда, я вам покажу от куда ноги растут, там 74 страницы!!! CNC из печатной машинки Из этой темы на соседнем форуме(где я думал его забанили) и вышла идея борьбы с резонансом по новому, жаль что здесь с драконами он перестал бороться 
- novarobotix
- Мастер
- Сообщения: 456
- Зарегистрирован: 04 сен 2014, 23:36
- Репутация: 28
- Настоящее имя: ВАСЯ
- Контактная информация:
Re: практический контроллер stepdir для фрезерного станка
конечно силового(любого из 4-х) там других и нету. а на транзисторах коммутатора смотреть не на что - включить выключить и всё.AndyBig писал(а):1. Какого именно транзистора?
незнаю,пока нам нужно отнаблюдать форму сигнала, поэтому чувствительность поставлена чтобы сигнал был во весь экран. ну а частоту можно прикинуть по тарахтению рядом стоящего мотора.AndyBig писал(а):2. Какие параметры выставлены на осциллографе - развертка, чувствительность?
а что в этом такого? нормально разряжаются.что не так?AndyBig писал(а):Через эмиттер npn-транзистора на базу... Я же говорю - гениально
в следующий раз постараюсь показать.AndyBig писал(а):3. Где ноль?
частота не меняется, это сбивается синхронизация, а осциллограф с запоминающем флюрисцентным покрытием.AndyBig писал(а):4. Почему видны две осциллограммы при более высокой частоте? Почему вообще меняется частота сигнала?
ненормальные...AndyBig писал(а):Да ясен пень, нет чтобы поставить пару конденсаторов с резисторами и коммутацией их каким-то транзиторами, они городят целые DSP с тоннами математики и ЦОСВсе только для того, чтобы продавать копеечное решение по сотне баксов
мне не нужна война.мне нужен МИР. желательно весь...
- novarobotix
- Мастер
- Сообщения: 456
- Зарегистрирован: 04 сен 2014, 23:36
- Репутация: 28
- Настоящее имя: ВАСЯ
- Контактная информация:
Re: практический контроллер stepdir для фрезерного станка
о! mir-cnc ожил. пойду я их поздравлю с рождеством.sertix писал(а):я вам покажу от куда ноги растут, там 74 страницы
здесть просто другие драконы, соответственно и методы борьбы должны быть разные.sertix писал(а):жаль что здесь с драконами он перестал бороться
меня нельзя банить, я талисман форумовsertix писал(а):где я думал его забанили

мне не нужна война.мне нужен МИР. желательно весь...
-
aftaev
- Зачётный участник

- Сообщения: 34042
- Зарегистрирован: 04 апр 2010, 19:22
- Репутация: 6194
- Откуда: Казахстан.
- Контактная информация:
Re: практический контроллер stepdir для фрезерного станка
а кто тебе там такое звание Клоун CNC присвоил?novarobotix писал(а):о! mir-cnc ожил. пойду я их поздравлю с рождеством.
Дилетанту сложные вещи кажутся очень простыми, и только профессионал понимает насколько сложна самая простая вещь
Кто хочет - ищет возможности, кто не хочет - ищет оправдание.
Найди работу по душе и тебе не придется работать.
Кто хочет - ищет возможности, кто не хочет - ищет оправдание.
Найди работу по душе и тебе не придется работать.
- novarobotix
- Мастер
- Сообщения: 456
- Зарегистрирован: 04 сен 2014, 23:36
- Репутация: 28
- Настоящее имя: ВАСЯ
- Контактная информация:
Re: практический контроллер stepdir для фрезерного станка
а теперь сравните с практическими осциллограмами что я привел на видео.AndyBig писал(а):красным - напряжение на базе выходного транзистора
вот видите, у вас в теории размах треугольника 0.2 вольта а на практике 2 вольта. ровно в 10 раз ошиблись.AndyBig писал(а):А графики ниже показывают что будет происходить если фильтрующий конденсатор подключен напрямую, без коммутирующего транзистора
мне не нужна война.мне нужен МИР. желательно весь...
- novarobotix
- Мастер
- Сообщения: 456
- Зарегистрирован: 04 сен 2014, 23:36
- Репутация: 28
- Настоящее имя: ВАСЯ
- Контактная информация:
Re: практический контроллер stepdir для фрезерного станка
почётное звание! только у меня одного такое! я им горжусь!aftaev писал(а):а кто тебе там такое звание Клоун CNC присвоил?
мне не нужна война.мне нужен МИР. желательно весь...
- AndyBig
- Мастер
- Сообщения: 3971
- Зарегистрирован: 07 мар 2014, 04:01
- Репутация: 1121
- Откуда: юг России
- Контактная информация:
Re: практический контроллер stepdir для фрезерного станка
Просмотрел другие темы "радиолюбителя"... М-да, решил в очередной раз, что не буду вмешиваться в процесс "руки не для скуки"
А какая она, эта форма, какой амлитуды, частоты, да и вообще ее параметры - пофиг
Даже если при частоте герц 40 (судя по звуку) мы видим треугольники с частотой 2-3 герца - это ерунда, главное чтобы форма была красивой
С более веселым значением

Агаnovarobotix писал(а):незнаю,пока нам нужно отнаблюдать форму сигнала
Там все не так, но не мне же рассказывать это вам, радиолюбителюnovarobotix писал(а):а что в этом такого? нормально разряжаются.что не так?
Нет, вы скоро получите (или уже имеете) другой неофициальный статусnovarobotix писал(а):я талисман форумов
С какой именно? С той, на которой синхронизация сбита и неизвестны ни частота, ни амплитуда, ни смещение?novarobotix писал(а):а теперь сравните с практическими осциллограмами что я привел на видео.
Последний раз редактировалось AndyBig 26 дек 2014, 18:49, всего редактировалось 1 раз.
-
aftaev
- Зачётный участник

- Сообщения: 34042
- Зарегистрирован: 04 апр 2010, 19:22
- Репутация: 6194
- Откуда: Казахстан.
- Контактная информация:
Re: практический контроллер stepdir для фрезерного станка
novarobotix, а ты кем работаешь и кто по профессии?
Дилетанту сложные вещи кажутся очень простыми, и только профессионал понимает насколько сложна самая простая вещь
Кто хочет - ищет возможности, кто не хочет - ищет оправдание.
Найди работу по душе и тебе не придется работать.
Кто хочет - ищет возможности, кто не хочет - ищет оправдание.
Найди работу по душе и тебе не придется работать.
- novarobotix
- Мастер
- Сообщения: 456
- Зарегистрирован: 04 сен 2014, 23:36
- Репутация: 28
- Настоящее имя: ВАСЯ
- Контактная информация:
Re: практический контроллер stepdir для фрезерного станка
а это разве важно?aftaev писал(а):novarobotix, а ты кем работаешь и кто по профессии?
дизайнер унитазов.
судя по звуку там около 7-8 герца, учитывая полушаг получаем искомые 15-20 герца.AndyBig писал(а):Даже если при частоте герц 40 (судя по звуку)
Последний раз редактировалось novarobotix 26 дек 2014, 18:56, всего редактировалось 2 раза.
мне не нужна война.мне нужен МИР. желательно весь...
- AndyBig
- Мастер
- Сообщения: 3971
- Зарегистрирован: 07 мар 2014, 04:01
- Репутация: 1121
- Откуда: юг России
- Контактная информация:
Re: практический контроллер stepdir для фрезерного станка
"Клоун CNC"? Там уже, значит, признали заслуги официальноnovarobotix писал(а):почётное звание!
- novarobotix
- Мастер
- Сообщения: 456
- Зарегистрирован: 04 сен 2014, 23:36
- Репутация: 28
- Настоящее имя: ВАСЯ
- Контактная информация:
Re: практический контроллер stepdir для фрезерного станка
только когда будете смотреть осциллограмму учитывайте что она верх ногами(ноль вверху). я никак не мог найти переключатель полярности на осциллографе - только что нашёл - он был встроен в регулятор положения оси X.
кстати по осциллограмме хорошо видно что время разрядки больше времени зарядки, поэтому думаю между конденсаторами и базами также поставить подстроечники чтобы сравнять это время.
кстати по осциллограмме хорошо видно что время разрядки больше времени зарядки, поэтому думаю между конденсаторами и базами также поставить подстроечники чтобы сравнять это время.
- Вложения
-
- 666.png (5.83 КБ) 1185 просмотров
Последний раз редактировалось novarobotix 26 дек 2014, 19:10, всего редактировалось 1 раз.
мне не нужна война.мне нужен МИР. желательно весь...
- AndyBig
- Мастер
- Сообщения: 3971
- Зарегистрирован: 07 мар 2014, 04:01
- Репутация: 1121
- Откуда: юг России
- Контактная информация:
Re: практический контроллер stepdir для фрезерного станка
Да вы прям семимильными шагами идете к успехуnovarobotix писал(а):не мог найти переключатель полярности на осциллографе - только что нашёл
- novarobotix
- Мастер
- Сообщения: 456
- Зарегистрирован: 04 сен 2014, 23:36
- Репутация: 28
- Настоящее имя: ВАСЯ
- Контактная информация:
Re: практический контроллер stepdir для фрезерного станка
да я знаю, спасибоAndyBig писал(а):Да вы прям семимильными шагами идете к успеху
чёто глюки с форумом, странно он png картинку отображает
мне не нужна война.мне нужен МИР. желательно весь...
