Страница 51 из 65
Re: Мой CNC китаес Bernardo KF25 Top (клон BF20)
Добавлено: 25 мар 2013, 20:16
nik1
Это факт.
Re: Мой CNC китаес Bernardo KF25 Top (клон BF20)
Добавлено: 27 мар 2013, 11:13
Алексс
вчера проводил опасный эксперимент с электричеством
пробовал подключать мотор от стиральной машины к контролеру мотора bernardo, который пылится в шкафу.
все остались живы. мотор крутится, регулируется.
однако мотор без нагрузки имеет тенденцию раскручиваться до заоблачных оборотов. тахометром намерил 30000...
очень порадовало, что мотор работает и от постоянки и от переменки.
тоесть можно применить pwm регуляцию, а встроенный тахогенератор дает обратную связь.
интересно, с точки зрения програмирования микропроцессора, какой способ лучше для измерения показаний тахогеренатора:
измерять выдаваемое напряжение (0-44V) или
измерять время между фазами ??
Re: Мой CNC китаес Bernardo KF25 Top (клон BF20)
Добавлено: 27 мар 2013, 13:33
Сергей Саныч
Что за двигатель такой? Он коллекторный? Фотку выложи. И что за тахогенератор у него?
Re: Мой CNC китаес Bernardo KF25 Top (клон BF20)
Добавлено: 27 мар 2013, 13:45
Алексс
двиг коллекторный + обмотки в статоре
тахогенератор хз какой, его внутри почти не видно. генерит синусоиду.
чем выше обороты, тем выше частота и амплитуда.
видимо магнит в катушке вертится или что-то подобное.
выводов на моторе много, но они не страшные.
1 - средний вывод от статора - не использую
2,3 - тахогенератор
4,5 - термодатчик ? NC
6,9 - обмотка статора
7,8 - щетки ротора
подключение:
220к 4, 7
5,6 соединены
8,9 соединены
двигатель прекрасно отбалансирован, мощный, на каждой свалки их полно

рекомендую.
Re: Мой CNC китаес Bernardo KF25 Top (клон BF20)
Добавлено: 27 мар 2013, 14:18
Сергей Саныч
Двигатель сериесный (обмотки возбуждения и якорь включены последовательно). Обычно имеют очень мягкую нагрузочную характеристику - без регулятора и нагрузки идут вразнос.
По тахогенератору - я бы мерил частоту (или период).
Re: Мой CNC китаес Bernardo KF25 Top (клон BF20)
Добавлено: 27 мар 2013, 14:37
Алексс
как правильне защитить вход на МК от высогого напряжения ?
оптопара или стабилитрон ?
Re: Мой CNC китаес Bernardo KF25 Top (клон BF20)
Добавлено: 27 мар 2013, 14:49
Сергей Саныч
резистор и стабилитрон. Или резистор и пара диодов - на питание и на землю, лучше Шоттки. После диодов на всякий случай еще один резистор, где-то на 1 кОм ко входу МК.
Оптопару тоже не вредно, но надо, чтобы она четко работала на малых оборотах и не сгорала на больших, то есть тоже надо принимать меры по ограничению напряжения.
Полезно вход МК подключить через триггер Шмитта - 74HC14, например. У многих контроллеров собственные входы переводятся в режим ТШ, но так он целее будет, если что

Re: Мой CNC китаес Bernardo KF25 Top (клон BF20)
Добавлено: 27 мар 2013, 15:21
Алексс
ну вот надо купить еще один кабель usb->rs232 и можно экспериментировать.
я так понимаю, что гейт мосфета нужно так-же защитить стабилитроном, при условии что я планирую управлять им через оптопару замыкая сток на гейт ?
вообще идей две. даже три.
либо питать это мотор постоянкой и регулировать обороты PWM через мосфет.
либо питать от сети переменкой и рулить PWM двумя встречными мосфетами
либо семистором по класической схеме сдвигать фазу
либо симистором в режиме PDM...
вот жеж я начитался всякой фигни

Re: Мой CNC китаес Bernardo KF25 Top (клон BF20)
Добавлено: 27 мар 2013, 16:29
Сергей Саныч
Алексс писал(а):я так понимаю, что гейт мосфета нужно так-же защитить стабилитроном, при условии что я планирую управлять им через оптопару замыкая сток на гейт ?
лучше нарисуй, а то что-то страшное получается, как я представил себе

Re: Мой CNC китаес Bernardo KF25 Top (клон BF20)
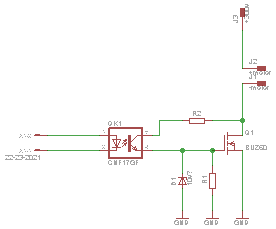
Добавлено: 27 мар 2013, 16:59
Алексс
Serg-tmn писал(а): как я представил себе
ты же знаешь, что для меня что-то воткнуть в розетку - не вопрос
как-то так

- m1.png (2.38 КБ) 2109 просмотров
стабилитрон может быть наоборот, я в них до сих пор не разобрался

Re: Мой CNC китаес Bernardo KF25 Top (клон BF20)
Добавлено: 27 мар 2013, 18:28
Сергей Саныч
Алексс писал(а):ты же знаешь, что для меня что-то воткнуть в розетку - не вопрос
Да уж.
Стабилитрон подключен правильно, остальное не совсем. Во-первых, на закрытом фототранзисторе будет полное напряжение питания двигателя - не знаю, что у тебя за оптрон - обозначение на картинке прочитать не смог - но скорее всего он такого не вынесет. Во вторых, полевик до конца открыться не сможет, потому как если он откроется полностью, пропадет управляющее напряжение на затворе. Отрицательная обратная связь, однако.
Проще сделать стабилизатор из резистора и стабилитрона вольт на 12 и от него уже кормить схему управления.
PS: у тебя же есть регулятор от старого шпинделя, может его как-то приспособить как силовую часть?
Re: Мой CNC китаес Bernardo KF25 Top (клон BF20)
Добавлено: 27 мар 2013, 19:54
Алексс
Serg-tmn, спасибо, осознал
тот регулятор он без обратной связи. там какая-то замутная аналоговая система контроля момента - черт ногу сломит. и в качестве ключа симистор - не айс мне кажется.
Re: Мой CNC китаес Bernardo KF25 Top (клон BF20)
Добавлено: 27 мар 2013, 21:47
giraf_79
У меня подобный движек валяется, даже с энкодером, но не знай как его и куда его включить

Re: Мой CNC китаес Bernardo KF25 Top (клон BF20)
Добавлено: 28 мар 2013, 13:16
Алексс
пока большой мотор ждет своего часа, испытал маленький насосик от стиралки
https://www.youtube.com/watch?v=HT5_F6kSU_k
стружку точно сдувать будет

Re: Мой CNC китаес Bernardo KF25 Top (клон BF20)
Добавлено: 28 мар 2013, 13:43
Fisher
0:45 - "Да пшел ты со своими насосами"

Re: Мой CNC китаес Bernardo KF25 Top (клон BF20)
Добавлено: 28 мар 2013, 13:49
Nick
А каким напряжением он питается? Не страшно было его своими руками в воду совать?
Re: Мой CNC китаес Bernardo KF25 Top (клон BF20)
Добавлено: 28 мар 2013, 13:58
Алексс
Fisher,
Nick писал(а):А каким напряжением он питается? Не страшно было его своими руками в воду совать?
ты же знаешь, что я работающую фрезу могу взять в руку, а тут какие-то хилые 220вольт
ну а жену просить его сунуть в воду не по семейному как-то

Re: Мой CNC китаес Bernardo KF25 Top (клон BF20)
Добавлено: 28 мар 2013, 14:08
Fisher
У тя наверное котяра и под фрезу так-же лезет )))
Re: Мой CNC китаес Bernardo KF25 Top (клон BF20)
Добавлено: 28 мар 2013, 14:12
Алексс
не, в мастерской спит на стуле. станок воет, компрессор свистит, оператор станка матерится а ему хоть бы хны

Re: Мой CNC китаес Bernardo KF25 Top (клон BF20)
Добавлено: 28 мар 2013, 14:45
solo
Алексс писал(а):стружку точно сдувать будет
А я думал что кот стружку сдувать будет

а вы про насос?
