Грызля по дереву/люминю
- Umnik
- Мастер
- Сообщения: 2563
- Зарегистрирован: 20 июл 2014, 19:32
- Репутация: 2153
- Настоящее имя: Георгий
- Откуда: Калуга
- Контактная информация:
Re: Грызля по дереву/люминю
Ну даст или нет зависит от ширины стоек портала.
Для 60 мм может и не даст, а для 20 - думаю, что наоборот.
Я бы сдвинул боковины к внешним краям подвижных площадок и притянул бы портальную балку к этим площадкам дополнительно.
Что, собственно, и сделал в своем проекте...
Для 60 мм может и не даст, а для 20 - думаю, что наоборот.
Я бы сдвинул боковины к внешним краям подвижных площадок и притянул бы портальную балку к этим площадкам дополнительно.
Что, собственно, и сделал в своем проекте...
- daemon78
- Мастер
- Сообщения: 1693
- Зарегистрирован: 02 окт 2018, 15:02
- Репутация: 103
- Настоящее имя: Владимир
- Откуда: Москва
- Контактная информация:
Re: Грызля по дереву/люминю
А где можно посмотреть проект?Umnik писал(а):Что, собственно, и сделал в своем проекте...
У меня планируется толщина стоек портала 25мм
Мой первый станок Первый станок Кусака 1 и куча вопросов #1
Мой второй станок Кусака 2.0 и вопросы к форумчанам #1
Мой второй станок Кусака 2.0 и вопросы к форумчанам #1
- frezeryga
- Почётный участник

- Сообщения: 13713
- Зарегистрирован: 18 авг 2013, 16:08
- Репутация: 5069
- Откуда: Жуковский
- Контактная информация:
Re: Грызля по дереву/люминю
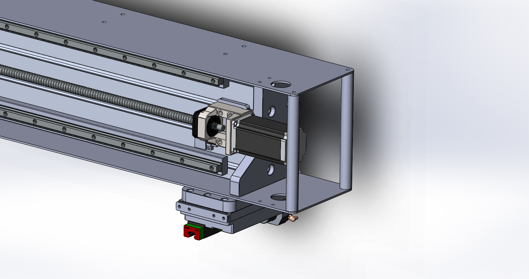
Umnik, тут конский ненужный вынос балки назад. некуда притягивать. ребро бесполезно поскольку высота боковин маленькая. делать боковины толстыми тоже нет смысла. 30мм оптимально.
email frezeryga@yandex.ru
instagram https://www.instagram.com/frezeryga
telegram https://t.me/md_cnc_frezeryga https://t.me/frezeryga
instagram https://www.instagram.com/frezeryga
telegram https://t.me/md_cnc_frezeryga https://t.me/frezeryga
- MX_Master
- Мастер
- Сообщения: 7490
- Зарегистрирован: 27 июн 2015, 19:45
- Репутация: 3113
- Настоящее имя: Михаил
- Откуда: Алматы
- Контактная информация:
Re: Грызля по дереву/люминю
Владимир, скопируйте полностью проект Максима, только тогда он отстанет 
- daemon78
- Мастер
- Сообщения: 1693
- Зарегистрирован: 02 окт 2018, 15:02
- Репутация: 103
- Настоящее имя: Владимир
- Откуда: Москва
- Контактная информация:
Re: Грызля по дереву/люминю
MX_Master писал(а):Владимир, скопируйте полностью проект Максима, только тогда он отстанет
С удовольствием бы сделал 30мм, но, к сожалению, у человека, который занимается гидрообразивной резкой нет материала толще 25мм. Приходится ориентироваться на 25frezeryga писал(а):Umnik, тут конский ненужный вынос балки назад. некуда притягивать. ребро бесполезно поскольку высота боковин маленькая. делать боковины толстыми тоже нет смысла. 30мм оптимально.
Мой первый станок Первый станок Кусака 1 и куча вопросов #1
Мой второй станок Кусака 2.0 и вопросы к форумчанам #1
Мой второй станок Кусака 2.0 и вопросы к форумчанам #1
- Umnik
- Мастер
- Сообщения: 2563
- Зарегистрирован: 20 июл 2014, 19:32
- Репутация: 2153
- Настоящее имя: Георгий
- Откуда: Калуга
- Контактная информация:
Re: Грызля по дереву/люминю
Да, действительно, прикручивать балку не к чему...
А нафига такой вынос?
Уж лучше тогда на эту величину стол вперёд вынести, если поле терять не хочется.
А балку все же вровень с опорными площадками сделать
А нафига такой вынос?
Уж лучше тогда на эту величину стол вперёд вынести, если поле терять не хочется.
А балку все же вровень с опорными площадками сделать
- frezeryga
- Почётный участник

- Сообщения: 13713
- Зарегистрирован: 18 авг 2013, 16:08
- Репутация: 5069
- Откуда: Жуковский
- Контактная информация:
Re: Грызля по дереву/люминю
дык их фрезеровать надо полюбому. гидрорезка тут не прокатит.
email frezeryga@yandex.ru
instagram https://www.instagram.com/frezeryga
telegram https://t.me/md_cnc_frezeryga https://t.me/frezeryga
instagram https://www.instagram.com/frezeryga
telegram https://t.me/md_cnc_frezeryga https://t.me/frezeryga
- frezeryga
- Почётный участник

- Сообщения: 13713
- Зарегистрирован: 18 авг 2013, 16:08
- Репутация: 5069
- Откуда: Жуковский
- Контактная информация:
Re: Грызля по дереву/люминю
Umnik, а даже если балку сместить то прикрутить в месте где находится каретка нереально. я в таких случаях делал фланцы на балку размером как подвижные плиты.
email frezeryga@yandex.ru
instagram https://www.instagram.com/frezeryga
telegram https://t.me/md_cnc_frezeryga https://t.me/frezeryga
instagram https://www.instagram.com/frezeryga
telegram https://t.me/md_cnc_frezeryga https://t.me/frezeryga
- frezeryga
- Почётный участник

- Сообщения: 13713
- Зарегистрирован: 18 авг 2013, 16:08
- Репутация: 5069
- Откуда: Жуковский
- Контактная информация:
Re: Грызля по дереву/люминю
вот последний вариант который был придуман для подиумника. две лишних детали это минус но зато портал легко снимать и юстировать.
email frezeryga@yandex.ru
instagram https://www.instagram.com/frezeryga
telegram https://t.me/md_cnc_frezeryga https://t.me/frezeryga
instagram https://www.instagram.com/frezeryga
telegram https://t.me/md_cnc_frezeryga https://t.me/frezeryga
- daemon78
- Мастер
- Сообщения: 1693
- Зарегистрирован: 02 окт 2018, 15:02
- Репутация: 103
- Настоящее имя: Владимир
- Откуда: Москва
- Контактная информация:
Re: Грызля по дереву/люминю
Именно, чтобы не терять рабочий ход. Если стол вынести вперед, то получится, что часть жертвенника в воздухе болтается, выходя за торцы. Так как в роли жертвенника планируется фанера, то ни какой серьезной нагрузки на этом участке дать не получится.Umnik писал(а):А нафига такой вынос?
Уж лучше тогда на эту величину стол вперёд вынести, если поле терять не хочется.
А чем вынос не нравится? Компенсирует выход инструмента за пределы рабочего стола спереди и недоезд сзади. В плане прочности он же не ослабляет конструкцию?
Почему же не прокатит?frezeryga писал(а):дык их фрезеровать надо полюбому. гидрорезка тут не прокатит.
Отрежет мне вот в таком виде Здесь нет вроде ничего такого, что гидрорезка не потянет.
А дальше я уже плоскости выведу в ноль.
Мой первый станок Первый станок Кусака 1 и куча вопросов #1
Мой второй станок Кусака 2.0 и вопросы к форумчанам #1
Мой второй станок Кусака 2.0 и вопросы к форумчанам #1
- daemon78
- Мастер
- Сообщения: 1693
- Зарегистрирован: 02 окт 2018, 15:02
- Репутация: 103
- Настоящее имя: Владимир
- Откуда: Москва
- Контактная информация:
Re: Грызля по дереву/люминю
Ух ты, интересный вариант. Я бы никогда не подумал в эту сторону.frezeryga писал(а):вот последний вариант который был придуман для подиумника. две лишних детали это минус но зато портал легко снимать и юстировать.
Мой первый станок Первый станок Кусака 1 и куча вопросов #1
Мой второй станок Кусака 2.0 и вопросы к форумчанам #1
Мой второй станок Кусака 2.0 и вопросы к форумчанам #1
- frezeryga
- Почётный участник

- Сообщения: 13713
- Зарегистрирован: 18 авг 2013, 16:08
- Репутация: 5069
- Откуда: Жуковский
- Контактная информация:
Re: Грызля по дереву/люминю
непрокатит потомучто торцы прилегающие к подвижным плитам должны быть ровные и перпендикулярны плоскости. лишние 200мм профиля и рельс почти ничего не стоят чтоб раде них так изголятся с выносом балки назад. кстати выезд шпинделя вперед за пределы стола бывает полезен для обработки чего либо с торца.
email frezeryga@yandex.ru
instagram https://www.instagram.com/frezeryga
telegram https://t.me/md_cnc_frezeryga https://t.me/frezeryga
instagram https://www.instagram.com/frezeryga
telegram https://t.me/md_cnc_frezeryga https://t.me/frezeryga
- Umnik
- Мастер
- Сообщения: 2563
- Зарегистрирован: 20 июл 2014, 19:32
- Репутация: 2153
- Настоящее имя: Георгий
- Откуда: Калуга
- Контактная информация:
Re: Грызля по дереву/люминю
а почему прикрутить над кареткой не реально?frezeryga писал(а):Umnik, а даже если балку сместить то прикрутить в месте где находится каретка нереально. я в таких случаях делал фланцы на балку размером как подвижные плиты.
Тем более, что балка вроде как из профиля....
Посмотрел, у вас в станине палки поперек станка расположены...daemon78 писал(а):Именно, чтобы не терять рабочий ход. Если стол вынести вперед, то получится, что часть жертвенника в воздухе болтается, выходя за торцы. Так как в роли жертвенника планируется фанера, то ни какой серьезной нагрузки на этом участке дать не получится.
А таком случае действительно вынос не сделать нормально.
Были б вдоль - можно было бы спереди выпустит немного профиля станины и этим выиграть несколько см раб. поля.
Но с задней стороны все равно останется некоторое незадействованное пространство, с ним особо ничего не поделать.
Не понял, вы после гидрорезки хотите прям кривым непендикулярным торцом к пластине боковину крепить?
Это не вариант, конечно, как минимум три плоскости обрабатывать надо - куда портал торцом прилегает, куда крепится шаговик и нижнюю торцевую, которая прикручивается к подвижной площадке.
а в вашем случае, если не будет косынки и портальная балка не будет притянута к подвижным площадкам, то прилегание должно быть хорошим, иначе в этом месте будет просто качеля.
- daemon78
- Мастер
- Сообщения: 1693
- Зарегистрирован: 02 окт 2018, 15:02
- Репутация: 103
- Настоящее имя: Владимир
- Откуда: Москва
- Контактная информация:
Re: Грызля по дереву/люминю
frezeryga писал(а):непрокатит потомучто торцы прилегающие к подвижным плитам должны быть ровные и перпендикулярны плоскости
А разве гидрорезка не может это обеспечить (перпендикулярные плоскости)?Umnik писал(а):Не понял, вы после гидрорезки хотите прям кривым непендикулярным торцом к пластине боковину крепить?
Мой первый станок Первый станок Кусака 1 и куча вопросов #1
Мой второй станок Кусака 2.0 и вопросы к форумчанам #1
Мой второй станок Кусака 2.0 и вопросы к форумчанам #1
- frezeryga
- Почётный участник

- Сообщения: 13713
- Зарегистрирован: 18 авг 2013, 16:08
- Репутация: 5069
- Откуда: Жуковский
- Контактная информация:
Re: Грызля по дереву/люминю
daemon78, неможет. она конус даст приличный на этой толщине.
email frezeryga@yandex.ru
instagram https://www.instagram.com/frezeryga
telegram https://t.me/md_cnc_frezeryga https://t.me/frezeryga
instagram https://www.instagram.com/frezeryga
telegram https://t.me/md_cnc_frezeryga https://t.me/frezeryga
- frezeryga
- Почётный участник

- Сообщения: 13713
- Зарегистрирован: 18 авг 2013, 16:08
- Репутация: 5069
- Откуда: Жуковский
- Контактная информация:
Re: Грызля по дереву/люминю
выпустить стол вперед тоже не проблема а в образовавшиюся пустоту перед подиумами прекрасно пихаются моторы.
email frezeryga@yandex.ru
instagram https://www.instagram.com/frezeryga
telegram https://t.me/md_cnc_frezeryga https://t.me/frezeryga
instagram https://www.instagram.com/frezeryga
telegram https://t.me/md_cnc_frezeryga https://t.me/frezeryga
- daemon78
- Мастер
- Сообщения: 1693
- Зарегистрирован: 02 окт 2018, 15:02
- Репутация: 103
- Настоящее имя: Владимир
- Откуда: Москва
- Контактная информация:
Re: Грызля по дереву/люминю
Вот посмотрите.
На предыдущей версии симуляция крайних положений.
При таком выносе, рабочее поле используется более или менее равномерно.
Что в этом плохого?
На предыдущей версии симуляция крайних положений.
При таком выносе, рабочее поле используется более или менее равномерно.
Что в этом плохого?
А что за профиль используется для основания (который поперек рельс)?frezeryga писал(а):выпустить стол вперед тоже не проблема а в образовавшиюся пустоту перед подиумами прекрасно пихаются моторы.
Мой первый станок Первый станок Кусака 1 и куча вопросов #1
Мой второй станок Кусака 2.0 и вопросы к форумчанам #1
Мой второй станок Кусака 2.0 и вопросы к форумчанам #1
- frezeryga
- Почётный участник

- Сообщения: 13713
- Зарегистрирован: 18 авг 2013, 16:08
- Репутация: 5069
- Откуда: Жуковский
- Контактная информация:
Re: Грызля по дереву/люминю
да на модели какойто японский профиль. а так просто 100х100
email frezeryga@yandex.ru
instagram https://www.instagram.com/frezeryga
telegram https://t.me/md_cnc_frezeryga https://t.me/frezeryga
instagram https://www.instagram.com/frezeryga
telegram https://t.me/md_cnc_frezeryga https://t.me/frezeryga
- daemon78
- Мастер
- Сообщения: 1693
- Зарегистрирован: 02 окт 2018, 15:02
- Репутация: 103
- Настоящее имя: Владимир
- Откуда: Москва
- Контактная информация:
Re: Грызля по дереву/люминю
Вот теперь я в полной прострацииfrezeryga писал(а):daemon78, неможет. она конус даст приличный на этой толщине.
Я так надеялся на гидрорезку.
Я, могу и сам обработать такую заготовку. Но я уверен, что соседи милицию вызовут. При подаче 900 и съеме 0.3 мм, я буду одну боковину терзать с визгом долго.
Чет я даже теперь не знаю что делать.
Да, еще хотел проконсультироваться.
Я видел несколько видео, где люди делали боковины из Д16Т. Когда они снимали небольшой слой с каждой стороны, то стойку вело, из за того, что напряжения перераспределялись.
Советовали делать из материала без Т, то есть без закалки.
Я думал из АМГ6. Что скажете?
Мой первый станок Первый станок Кусака 1 и куча вопросов #1
Мой второй станок Кусака 2.0 и вопросы к форумчанам #1
Мой второй станок Кусака 2.0 и вопросы к форумчанам #1
- Gestap
- Мастер
- Сообщения: 978
- Зарегистрирован: 21 май 2017, 21:18
- Репутация: 1089
- Настоящее имя: Александр
- Контактная информация:
Re: Грызля по дереву/люминю
daemon78, толстую наверное не поведет, у меня амг6 один раз повело так не хило, при том что на шпакле делал.
Пилим, точим, шьем, продаём комплектующие к станкам
https://www.instagram.com/dtw.moscow/
dtw.moscow@gmail.com
Наша группа в телеге https://t.me/asiogroup
https://www.instagram.com/dtw.moscow/
dtw.moscow@gmail.com
Наша группа в телеге https://t.me/asiogroup