Модуль выравнивания портала станка с чпу любого типа

Продажа оборудования, комплектующих и материалов
Правила форума
Разрешается публиковать предложения по покупке/продаже как физическим лицам так и коммерческим организациям, при соблюдении следующих условий:
1. должны присутствовать характеристики товаров
2. должна присутствовать стоимость товара
3. должно присутствовать описание способов оплаты и доставки
4. один продавец - одна тема

Фотографии товаров приветствуются (фотографии должны быть вложениями к сообщениям).

Возможно размещение ссылки на свой сайт, с описанием товара, при обязательном соблюдении пунктов 1-3!

При несоблюдении правил тема перемещается в Карантин, откуда автоматически удаляется через 2 дня!

Администрация форума может удалить тему или сообщения из данного раздела на свое усмотрение, без объяснения причин!
Иван_Брянск
Новичок
Сообщения: 4
Зарегистрирован: 18 дек 2017, 09:12
Репутация: 0
Настоящее имя: Адылин И.П.
Контактная информация:

Re: Модуль выравнивания портала станка с чпу любого типа

Сообщение Иван_Брянск »

Добрый день, товарищи.
Позвольте отписаться о приобретенном товаре.
Значит дело такое купил я этот модуль выравнивания портала.
С первого раза он не завелся, двигатели крутились в одну сторону. Все оказалось достаточно просто - из-за оригинальности контроллера управления!
ТС и по совместительству разработчик (как я думаю) устройства оперативно (в течении 2 дней переговоров, по факту - 15 минут) решил вопрос работы (правильного подключения) устройства путем проработки документации на имеющийся у меня контроллер управления.
Все решилось путем добавления DC-DC конвертера (из Китая за 60 р., благо он у меня был).
Т.о. на модуль выравнивания идет PUL- и DIR-, как управляющие сигналы и 5V через конвертер так же с контроллера.

Резюмирую:
Станок широкоформатный 4-х координатный (5 шаговых двигателей)
Контроллер управления 4-е оси - 12 т.р. - АлиЭкспресс
21 т.р. - Даркстон
Контроллер управления 6 осей - 37,5 т.р. - Даркстон
- 22 т.р. - АлиЭкспресс
Модуль выравнивания - 2 т.р. (округляю)
Мои затраты 12+2=14 т.р.
Экономия:
- наименьшая = 8 т.р.
- наибольшая = 23,5 т.р.

Ребят, не для рекламы, посчитал только свое, автора не знаю - не постановка не подстава.
Просто рекомендую.
У меня все)))) Всем спасибо.
Аватара пользователя
ultrus
Мастер
Сообщения: 2039
Зарегистрирован: 09 апр 2013, 05:42
Репутация: 1329
Настоящее имя: Юрий
Откуда: Воронеж
Контактная информация:

Re: Модуль выравнивания портала станка с чпу любого типа

Сообщение ultrus »

Иван_Брянск писал(а):Ребят, не для рекламы
Да ну на! :hehehe:
Тогда зачем вы в этой теме про модуль выравнивания портала, цены на контроллеры и ссылки на Даркстон приводите?
Опять что ли Пурики начали Даркстон гнобить? Финал осенней депрессии?
Понимаю, конкуренция - двигатель торговли, но зачем так грязно?

Станок свой 4-х координатный вместе с модулем выравнивания покажите, Иван_Воронеж...
Фото в студию...
"Если хочешь сделать что-то хорошо, сделай это сам."
Фердинанд Порше
Иван_Брянск
Новичок
Сообщения: 4
Зарегистрирован: 18 дек 2017, 09:12
Репутация: 0
Настоящее имя: Адылин И.П.
Контактная информация:

Re: Модуль выравнивания портала станка с чпу любого типа

Сообщение Иван_Брянск »

Не пойму при чем тут "Иван_Воронеж", типа я агент Даркстона?)))))))))
Ахах, мнительный вы, я просто о своем контроллере пишу и соответственно такой в России есть только в Даркстоне, я просто не знаю где такие еще есть.
А именно вот такой контроллер https://ru.aliexpress.com/item/Ethernet ... 71890.html
А по поводу не для рекламы - так тут чистая правда, мне ж без разницы, Юрий сколько вы СВОИХ денег потратите... Я привел варианты.
А если уж и рекламировать Даркстон, то вряд ли я б ссылался на Алиэкспресс, где на 10 килорублей дешевле, где я и заказывал контроллер...

Если хотите посмотреть мой беспорядок то пожалуйста, т.к. станок не собран полностью... а из фото механики станка - есть только стол, выложу чуток позже
Да и я не говорил о стабильности, я сказал, что все работает...

В нижнем изображении есть данные по моему заказу, хотите проверяйте индекс, хотите телефон (звоните - отвечу), хотите в Вконтакте или Одноклассники идите (ФИО есть), я ни от кого не прячусь)))
Вложения
20171218_201156.jpg (5412 просмотров) <a class='original' href='./download/file.php?id=127151&sid=bdf86207f9c096a3bc96d53fe2dddd73&mode=view' target=_blank>Загрузить оригинал (373.92 КБ)</a>
20171218_201214.jpg (5412 просмотров) <a class='original' href='./download/file.php?id=127152&sid=bdf86207f9c096a3bc96d53fe2dddd73&mode=view' target=_blank>Загрузить оригинал (610.54 КБ)</a>
Снимок.JPG (5403 просмотра) <a class='original' href='./download/file.php?id=127153&sid=bdf86207f9c096a3bc96d53fe2dddd73&mode=view' target=_blank>Загрузить оригинал (54.19 КБ)</a>
Аватара пользователя
frezeryga
Почётный участник
Почётный участник
Сообщения: 13713
Зарегистрирован: 18 авг 2013, 16:08
Репутация: 5069
Откуда: Жуковский
Контактная информация:

Re: Модуль выравнивания портала станка с чпу любого типа

Сообщение frezeryga »

Где покупали драйверы?
Иван_Брянск
Новичок
Сообщения: 4
Зарегистрирован: 18 дек 2017, 09:12
Репутация: 0
Настоящее имя: Адылин И.П.
Контактная информация:

Re: Модуль выравнивания портала станка с чпу любого типа

Сообщение Иван_Брянск »

Драйверы em-806 и два ИИП на 70В - на Даркстоне, на Пьюрлоджике они дороже.
ИИП на 50В и 24В, шпиндель в наборе, контроллер - на Алиэкспресс
ШД на 87 кг - 3 шт. и 35 кг - 1 шт. (точно не помню) - на Дюксе (+ механику там же) - кстати тут акция была -500 р., может еще есть, можно сэкономить на доставке, у меня суммарно вышло -1500 (3 заказа делал, с моей з/п я долго все покупаю, уже примерно 150+ тысяч потратил)

Правда я логики продавцов не пойму. AM882 и EM806 вроде практически полные аналоги, но вот на Даркстоне дороже EM806 (тут говорят они плавнее работают), а на Пьюрлоджике дороже AM882 (говорят у них какой-то дополнительный выход ошибки вроде).

Юрий, обещанное фото ниже:
Вложения
20171218_223805.jpg (5357 просмотров) <a class='original' href='./download/file.php?id=127177&sid=bdf86207f9c096a3bc96d53fe2dddd73&mode=view' target=_blank>Загрузить оригинал (480.5 КБ)</a>
Alexsem76
Кандидат
Сообщения: 51
Зарегистрирован: 19 июн 2017, 11:11
Репутация: 16
Настоящее имя: Алексей Семёнов
Контактная информация:

Re: Модуль выравнивания портала станка с чпу любого типа

Сообщение Alexsem76 »

Ребят без обид, но как-то не в тему! Здесь обсуждаем модуль выравнивания портала. Есть вопросы по его покупке, работоспособности, подключению - все постараюсь решить (если возможно), а по обсуждению других вопросов есть профильные темы
Иван_Брянск
Новичок
Сообщения: 4
Зарегистрирован: 18 дек 2017, 09:12
Репутация: 0
Настоящее имя: Адылин И.П.
Контактная информация:

Re: Модуль выравнивания портала станка с чпу любого типа

Сообщение Иван_Брянск »

согласен, поэтому тему можно подчистить (удалить несколько моих лишних сообщений) остальное если кому нужно - в личку
Alexsem76
Кандидат
Сообщения: 51
Зарегистрирован: 19 июн 2017, 11:11
Репутация: 16
Настоящее имя: Алексей Семёнов
Контактная информация:

Re: Модуль выравнивания портала станка с чпу любого типа

Сообщение Alexsem76 »

Спасибо!
Alex911-13-10
Новичок
Сообщения: 18
Зарегистрирован: 05 дек 2016, 17:52
Репутация: 0
Настоящее имя: Алексей
Контактная информация:

Re: Модуль выравнивания портала станка с чпу любого типа

Сообщение Alex911-13-10 »

Адрес сайте не подскажите для заказа . Всё нашёл .
exp-ak
Новичок
Сообщения: 3
Зарегистрирован: 24 мар 2018, 14:09
Репутация: 0
Настоящее имя: Андрей
Контактная информация:

Re: Модуль выравнивания портала станка с чпу любого типа

Сообщение exp-ak »

Здравствуйте, Алексей!
Как раз ищу подобное решение для своего станка. Есть пара вопросов.
А именно, у меня Mach-3 и вот такой контроллер, в котором драйвера XYZA дифференцированы непосредственно в плату. Но при этом есть выход для Y2 параллельный Y1.
Так вот, могу я отключить ШД от выхода Y1 и, использовав 2 внешних драйвера, подключить их через Ваш модуль к выходу сигналов на Y2? Фотки прилагаются.
Ну и каким образом можно этот модуль у Вас приобрести? Если не сложно, сообщите мне на exp-ak@mail.ru. Меня зовут Андрей. Спасибо
Вложения
full_LPT-DRV_1_02-2.jpg (4890 просмотров) <a class='original' href='./download/file.php?id=135435&sid=bdf86207f9c096a3bc96d53fe2dddd73&mode=view' target=_blank>Загрузить оригинал (216.43 КБ)</a>
Развязка У.jpg (4890 просмотров) <a class='original' href='./download/file.php?id=135436&sid=bdf86207f9c096a3bc96d53fe2dddd73&mode=view' target=_blank>Загрузить оригинал (205.46 КБ)</a>
Выход Y2.jpg (4890 просмотров) <a class='original' href='./download/file.php?id=135437&sid=bdf86207f9c096a3bc96d53fe2dddd73&mode=view' target=_blank>Загрузить оригинал (176 КБ)</a>
lkbyysq
Мастер
Сообщения: 2284
Зарегистрирован: 14 май 2016, 09:40
Репутация: 346
Настоящее имя: Станислав Ерофеев
Откуда: Санкт-Петербург

Re: Модуль выравнивания портала станка с чпу любого типа

Сообщение lkbyysq »

exp-ak писал(а): драйвера XYZA дифференцированы непосредственно в плату.
Интегрированы.
exp-ak
Новичок
Сообщения: 3
Зарегистрирован: 24 мар 2018, 14:09
Репутация: 0
Настоящее имя: Андрей
Контактная информация:

Re: Модуль выравнивания портала станка с чпу любого типа

Сообщение exp-ak »

Ну, наверное)))) суть то понятна - для этого и картинки)))
exp-ak
Новичок
Сообщения: 3
Зарегистрирован: 24 мар 2018, 14:09
Репутация: 0
Настоящее имя: Андрей
Контактная информация:

Re: Модуль выравнивания портала станка с чпу любого типа

Сообщение exp-ak »

Прочитал инструкцию по модулю, нашел сайт))) В понедельник изготовитель моего станка обещал дать конкретный ответ, у них вроде тоже какое-то решение появилось... И буду решать.
dondigidon
Новичок
Сообщения: 6
Зарегистрирован: 26 сен 2017, 23:10
Репутация: 1
Контактная информация:

Re: Модуль выравнивания портала станка с чпу любого типа

Сообщение dondigidon »

Кто-нибудь с 3-х осевой ddcsv2.1 тестировал?
Alexsem76
Кандидат
Сообщения: 51
Зарегистрирован: 19 июн 2017, 11:11
Репутация: 16
Настоящее имя: Алексей Семёнов
Контактная информация:

Re: Модуль выравнивания портала станка с чпу любого типа

Сообщение Alexsem76 »

dondigidon писал(а):Кто-нибудь с 3-х осевой ddcsv2.1 тестировал?
С данным контроллером работать будет без проблем!
Alexsem76
Кандидат
Сообщения: 51
Зарегистрирован: 19 июн 2017, 11:11
Репутация: 16
Настоящее имя: Алексей Семёнов
Контактная информация:

Re: Модуль выравнивания портала станка с чпу любого типа

Сообщение Alexsem76 »

exp-ak писал(а):Здравствуйте, Алексей!
Как раз ищу подобное решение для своего станка. Есть пара вопросов.
А именно, у меня Mach-3 и вот такой контроллер, в котором драйвера XYZA дифференцированы непосредственно в плату. Но при этом есть выход для Y2 параллельный Y1.
Так вот, могу я отключить ШД от выхода Y1 и, использовав 2 внешних драйвера, подключить их через Ваш модуль к выходу сигналов на Y2? Фотки прилагаются.
Ну и каким образом можно этот модуль у Вас приобрести? Если не сложно, сообщите мне на exp-ak@mail.ru. Меня зовут Андрей. Спасибо
С этой платой тоже будет работать. Дополнительный выход использовать не надо.
Alexsem76
Кандидат
Сообщения: 51
Зарегистрирован: 19 июн 2017, 11:11
Репутация: 16
Настоящее имя: Алексей Семёнов
Контактная информация:

Re: Модуль выравнивания портала станка с чпу любого типа

Сообщение Alexsem76 »

Здравствуйте Всем

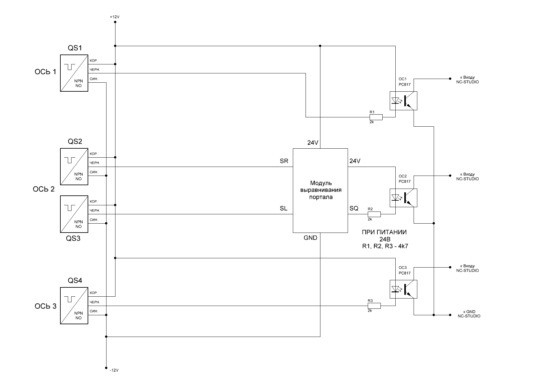
Много вопросов возникает у тех, кто берет модуль и подключает к NC-STUDIO или другим контроллерам с питанием датчиков +5В. С датчиками SN-04 и "короткими" проводами работает без проблем, а вот с другими датчиками и достаточно длинными линиями датчиков начинаются вопросы.

После 2-х переписок и решения этих вопросов решил нарисовать схему дабы упростить жизнь другим. Блок питания 12-24В отдельный. Минуса блока и контроллера соединять не надо.
Вложения
Схема подключения индукционных ДАТЧИКОВ к NC-STUDIO и аналогичным контроллерам. (4435 просмотров) <a class='original' href='./download/file.php?id=138937&sid=bdf86207f9c096a3bc96d53fe2dddd73&mode=view' target=_blank>Загрузить оригинал (26.86 КБ)</a>
Схема подключения индукционных ДАТЧИКОВ к NC-STUDIO и аналогичным контроллерам.
weider
Новичок
Сообщения: 3
Зарегистрирован: 09 мар 2018, 22:08
Репутация: 0
Настоящее имя: ЕВГЕНИЙ
Контактная информация:

Re: Модуль выравнивания портала станка с чпу любого типа

Сообщение weider »

Как купить ваш модуль ?
Alexsem76
Кандидат
Сообщения: 51
Зарегистрирован: 19 июн 2017, 11:11
Репутация: 16
Настоящее имя: Алексей Семёнов
Контактная информация:

Re: Модуль выравнивания портала станка с чпу любого типа

Сообщение Alexsem76 »

По вопросам покупки модуля пишите в личку.
Barbossa
Новичок
Сообщения: 18
Зарегистрирован: 17 июл 2018, 11:56
Репутация: 0
Настоящее имя: Иван
Контактная информация:

Re: Модуль выравнивания портала станка с чпу любого типа

Сообщение Barbossa »

а где вы территориально?
Ответить

Вернуться в «Продам»