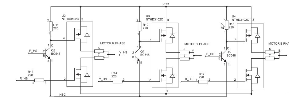
Например у меня есть такие 450 ватт 200в 1500 об/мин Моторы купить можно, а вот подобрать к ним драйвера чтоб понимали нужные для нас сигналы сложнее.
Тема про то как/чем можно управлять подобными моторами.
Все что мне пока известно это
МЕСА 8i20 http://www.mesanet.com/motioncardinfo.html на сегодня стоит 230$
Granite http://granitedevices.mycashflow.fi/cat ... lectronics с ценой 200-250 евро
судя по описанию управлять они могут не только АС сервами но и другими в том числе и 3фазными шаговиками с энкодером.
https://www.youtube.com/watch?v=1LvdrHvGxJ8
https://www.youtube.com/watch?v=j1susef3Bo0
Granite
https://www.youtube.com/watch?v=SJ2hj79GTdU
Интересуют другие более дешевые возможности управления движками
Типо собрать Н-мост + Плуто


