Что за зверь Kflop?

KFlop, KStep, KAnalog, KMotion...
Аватара пользователя
Nick
Мастер
Сообщения: 22776
Зарегистрирован: 23 ноя 2009, 16:45
Репутация: 1735
Заслуга: Developer
Откуда: Gatchina, Saint-Petersburg distr., Russia
Контактная информация:

Re: Что за зверь Kflop?

Сообщение Nick »

Yur_ra писал(а):Ах какой звук, какой звук. Какие плавные переливы, я вроде ещё ни на одном из шаговых станочков такого звука не слышал!
Вот еще есть звуки хорошие от Алексса :)

Проблема резонанса и пропуска шагов #49
Мой CNC китаес Bernardo KF25 Top (клон BF20) #430
Yur_ra
Опытный
Сообщения: 161
Зарегистрирован: 04 мар 2013, 16:09
Репутация: 8
Контактная информация:

Re: Что за зверь Kflop?

Сообщение Yur_ra »

Вспомнил, примерно так на производстве поют плоттеры Rolan - плёнку ORACAL нарезают. К ним руку ещё не прикладывал.
Не ломались

...пока ещё :)
Ломается всё, даже то что в принципе никогда не ломается... А я чиню.
Аватара пользователя
michael-yurov
Почётный участник
Почётный участник
Сообщения: 11731
Зарегистрирован: 26 июл 2012, 00:10
Репутация: 4703
Настоящее имя: Михаил Львович
Откуда: Новоуральск
Контактная информация:

Re: Что за зверь Kflop?

Сообщение michael-yurov »

Nick писал(а):
Yur_ra писал(а):Ах какой звук, какой звук. Какие плавные переливы, я вроде ещё ни на одном из шаговых станочков такого звука не слышал!
Вот еще есть звуки хорошие от Алексса :)
Проблема резонанса и пропуска шагов #49
Мой CNC китаес Bernardo KF25 Top (клон BF20) #430
У меня побыстрее чешет :freak:
с такими же моторами (1N/m), только не японскими, а китайскими,
стоит один мотор на движение портала.
https://www.youtube.com/watch?v=dYKdF5R53e0
IMAG0473.jpg (5785 просмотров) <a class='original' href='./download/file.php?id=12568&mode=view' target=_blank>Загрузить оригинал (597.07 КБ)</a>
IMAG0475.jpg (5785 просмотров) <a class='original' href='./download/file.php?id=12569&mode=view' target=_blank>Загрузить оригинал (602.52 КБ)</a>
Последний раз редактировалось michael-yurov 06 мар 2013, 10:41, всего редактировалось 1 раз.
Аватара пользователя
michael-yurov
Почётный участник
Почётный участник
Сообщения: 11731
Зарегистрирован: 26 июл 2012, 00:10
Репутация: 4703
Настоящее имя: Михаил Львович
Откуда: Новоуральск
Контактная информация:

Re: Что за зверь Kflop?

Сообщение michael-yurov »

tooshka писал(а):
michael-yurov писал(а):Не, всем делать не буду.
Да ))) Это целое производство надо открывать)) Думаю, народ который здесь общается все может сам себе спаять. А вот схемку посмотреть, это можно)))
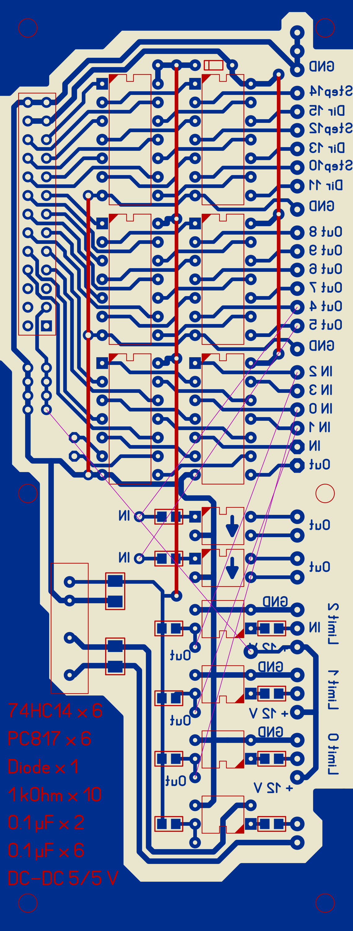
Схемку лень было рисовать. А вот плату сделал.
<span class=KFlop.png (5781 просмотр) Загрузить оригинал (152.93 КБ)" title="KFlop.png (152.93 КБ) 5781 просмотр" />
Смысл в том, что сигнал прозходит через два триггера 74HC14. Первый с напряжением питания 4,35 В, а второй с напряжением питания 5 В.
Таким образом уровни сигнала 3,3 В укладываются в диапазон первого триггера, а затем вторым триггером доводятся до диапазона 0 - 5 В.
4,4 В получено из 5 В за счет падения 0,6 В на диоде в цепи питания.
За счет двойного инвертирования сигнал получается исходной "полярности".

На плате 13 выходов и 5 входов.
2 оптопары на выход, например для подключения инверотора шпинделя,
3 на вход для подключения индуктивных концевиков с питанием 12 В
1 на вход для подключения датчика касания (для него потребуется еще DC-DC преобразователь 5/5 В, для гальванической развязки).
Некоторые мелочи придется соединить самому (оптопары не подключены к выходам и входам, нужно выбрать подходящий канал и подключить проводом). Питание микросхем так же нужно соединить перемычками, и нужно припаять сверху керамические конденсаторы на ножки питания каждой микросхемы.
Так же не подключено 12В для индуктивных датчиков (питание можно взять с платы KFlop, если оно к ней подведено, а можно подключить отдельное для датчиков, от 6 до 20 В).
Режим работы выходов в настройках контроллера нужно будет включить обычный, а не с открытым коллектором (в настройках выходов Step/Dir добавить 8 к номеру порта http://www.dynomotion.com/Help/StepAndD ... AndDir.htm).
Драйверы подключать к земле и соответствующим выходам.

Вчера вырезал одну плату. tooshka, если надо - отправлю плату почтой. Могу даже, с деталями, но съездить в магазин смогу только через неделю - две. Мне пока плата не нужна, да и я себе вторую в любой момент вырежу. Она понадобится, когда новый станок соберу, более быстрый и менее шумный.
IMAG0476.jpg (5781 просмотр) <a class='original' href='./download/file.php?id=12574&mode=view' target=_blank>Загрузить оригинал (701.77 КБ)</a>
Вложения
интерфейсная плата.zip
(23.71 КБ) 604 скачивания
Аватара пользователя
Тима
Почётный участник
Почётный участник
Сообщения: 3162
Зарегистрирован: 01 мар 2012, 20:47
Репутация: 1089
Настоящее имя: Тимур
Откуда: КБР
Контактная информация:

Re: Что за зверь Kflop?

Сообщение Тима »

michael-yurov писал(а):У меня побыстрее чешет
:good: Я тоже так хочу..... :cheesy:
Дорогу осилит идущий!
Я все пойму, Вы только дайте денег!!!
aftaev
Зачётный участник
Зачётный участник
Сообщения: 34042
Зарегистрирован: 04 апр 2010, 19:22
Репутация: 6194
Откуда: Казахстан.
Контактная информация:

Re: Что за зверь Kflop?

Сообщение aftaev »

michael-yurov, ты бы разницу показал работу КФЛОП и Мача или НЦ Студио
Дилетанту сложные вещи кажутся очень простыми, и только профессионал понимает насколько сложна самая простая вещь
Кто хочет - ищет возможности, кто не хочет - ищет оправдание.
Найди работу по душе и тебе не придется работать.
Аватара пользователя
michael-yurov
Почётный участник
Почётный участник
Сообщения: 11731
Зарегистрирован: 26 июл 2012, 00:10
Репутация: 4703
Настоящее имя: Михаил Львович
Откуда: Новоуральск
Контактная информация:

Re: Что за зверь Kflop?

Сообщение michael-yurov »

aftaev писал(а):michael-yurov, ты бы разницу показал работу КФЛОП и Мача или НЦ Студио
А какую из многих разниц? Как ее показать?
Станок это сбалансированная система, будет нечестно заменить что-то одно и сравнивать.
Mach3 с контроллером от purelogic на моем станке тоже разгонялся до таких скоростей, но это можно сравнить с ездой на Оке со скоростью 300 км/ч по горнолыжной трассе - весело, но непредсказуемо.
А с этим контроллером все четко, точно, без ошибок и глюков. Выше есть фото печатной платы - так я ее фрезеровал с теми же настройками ускорений, что и на видео, и никаких отклонений траектории не заметил.
Главная разница с Mach3 - в количестве бракованных деталей - если с Mach3 работаешь - лучше даже не дышать рядом.
А NCStudio - очень даже прилично работает, точно и стабильно, только она быстро и плавно не умеет.
Аватара пользователя
Сергей Саныч
Мастер
Сообщения: 9116
Зарегистрирован: 30 май 2012, 14:20
Репутация: 2858
Откуда: Тюмень
Контактная информация:

Re: Что за зверь Kflop?

Сообщение Сергей Саныч »

michael-yurov писал(а):да и вес портала - 50 кг, как бы намного больше
Подвижная масса для оси Y у BF20 килограммов не меньше 30-40 будет - чугуний все-таки :) И ластохвосты - там трение скольжения, одним пальцем стол не сдвинешь.
michael-yurov, какое напряжение на драйверы подается? А то при 8000 шаг/сек, как у тебя, момент обычно очень сильно падает.
Последний раз редактировалось Сергей Саныч 06 мар 2013, 10:47, всего редактировалось 1 раз.
Чудес не бывает. Бывают фокусы.
Аватара пользователя
michael-yurov
Почётный участник
Почётный участник
Сообщения: 11731
Зарегистрирован: 26 июл 2012, 00:10
Репутация: 4703
Настоящее имя: Михаил Львович
Откуда: Новоуральск
Контактная информация:

Re: Что за зверь Kflop?

Сообщение michael-yurov »

Serg-tmn писал(а):
michael-yurov писал(а):да и вес портала - 50 кг, как бы намного больше
Подвижная масса для оси Y у BF20 килограммов не меньше 30-40 будет - чугуний все-таки :) И ластохвосты - там трение скольжения, одним пальцем стол не сдвинешь.
Тогда прошу прощения - не предполагал, что такой маленький стол может столько весить.
Аватара пользователя
Nick
Мастер
Сообщения: 22776
Зарегистрирован: 23 ноя 2009, 16:45
Репутация: 1735
Заслуга: Developer
Откуда: Gatchina, Saint-Petersburg distr., Russia
Контактная информация:

Re: Что за зверь Kflop?

Сообщение Nick »

michael-yurov писал(а):У меня побыстрее чешет
Это вызов :hehehe:
На самом деле у Алексса похоже стоял какой-то жесткий G61 или G64 P0.01, на кривых участках слышно, как разгоняется и тормозит много раз.

ЗЫ У тебя на видео связка Mach Kflop или KFlop рулится своим ПО?
Аватара пользователя
michael-yurov
Почётный участник
Почётный участник
Сообщения: 11731
Зарегистрирован: 26 июл 2012, 00:10
Репутация: 4703
Настоящее имя: Михаил Львович
Откуда: Новоуральск
Контактная информация:

Re: Что за зверь Kflop?

Сообщение michael-yurov »

Nick писал(а):
michael-yurov писал(а):У меня побыстрее чешет
Это вызов :hehehe:
На самом деле у Алексса похоже стоял какой-то жесткий G61 или G64 P0.01, на кривых участках слышно, как разгоняется и тормозит много раз.

ЗЫ У тебя на видео связка Mach Kflop или KFlop рулится своим ПО?
G61 я заметил, но все же у меня моторы значительно меньше шумят (пищат), больше шуму от самих ШВП.
А на небольших скоростях - до 1500 мм/мин их практически не слышно, даже с выключенным шпинделем.
У меня KFlop со своим ПО (KMotionCNC). Простенько и сыровато, но зато планировщик траектории - шикарный, Mach3 никогда до такого уровня не дорастет, даже не стоит надеяться.
Траекторию отрабатывает идеально точно, без малейших отклонений. Т.е. намного точнее, чем EMC2 с директивой G64 P0.01
Последний раз редактировалось michael-yurov 06 мар 2013, 12:15, всего редактировалось 1 раз.
aftaev
Зачётный участник
Зачётный участник
Сообщения: 34042
Зарегистрирован: 04 апр 2010, 19:22
Репутация: 6194
Откуда: Казахстан.
Контактная информация:

Re: Что за зверь Kflop?

Сообщение aftaev »

michael-yurov писал(а):А какую из многих разниц? Как ее показать?
Звуком :)
Serg-tmn писал(а):Подвижная масса для оси Y у BF20 килограммов не меньше 30-40 будет - чугуний все-таки И ластохвосты - там трение скольжения, одним пальцем стол не сдвинешь.
Нечто похожий на BF20 и ластохвосты. Тема автора http://www.chipmaker.ru/topic/52408/pag ... _p__743027
ЕМС2 и 400ваттные сервы :hehehe:
https://www.youtube.com/watch?v=cgUSmIrysV8
Дилетанту сложные вещи кажутся очень простыми, и только профессионал понимает насколько сложна самая простая вещь
Кто хочет - ищет возможности, кто не хочет - ищет оправдание.
Найди работу по душе и тебе не придется работать.
Аватара пользователя
Сергей Саныч
Мастер
Сообщения: 9116
Зарегистрирован: 30 май 2012, 14:20
Репутация: 2858
Откуда: Тюмень
Контактная информация:

Re: Что за зверь Kflop?

Сообщение Сергей Саныч »

Вынул свой, померял :) Запустил на своем станке, засек время. 35 секунд от момента первого опускания карандаша до последнего подъема. BF20, 2400 мм/мин, 300 мм/сек2.
На видео у Алексса, кстати, тоже 35.
Увеличение скорости до 3000 не привело к уменьшению времени. Увеличение ускорения до 400 мм/сек2 дало результат 32 сек.
А теперь, внимание, вопрос.
Почему на станке с макс. скоростью в 5 раз большей (12000 мм/мин) и ускорением почти в 7 раз (2000 мм/сек2) и с великолепным контроллером Kflop) та же самая программа (заставка LinuxCNC) выполняется быстрее только в 1,7 раза (около 20 сек)? Хотя дуги у букв C лихо рисует, и по прямой бегает весьма бодро.
Последний раз редактировалось Сергей Саныч 06 мар 2013, 12:25, всего редактировалось 1 раз.
Чудес не бывает. Бывают фокусы.
Аватара пользователя
Сергей Саныч
Мастер
Сообщения: 9116
Зарегистрирован: 30 май 2012, 14:20
Репутация: 2858
Откуда: Тюмень
Контактная информация:

Re: Что за зверь Kflop?

Сообщение Сергей Саныч »

aftaev писал(а):Нечто похожий на BF20 и ластохвосты.
Так мы ж тут шаговиками меряемся, а не сервами - это разные весовые категории :)
Чудес не бывает. Бывают фокусы.
Аватара пользователя
michael-yurov
Почётный участник
Почётный участник
Сообщения: 11731
Зарегистрирован: 26 июл 2012, 00:10
Репутация: 4703
Настоящее имя: Михаил Львович
Откуда: Новоуральск
Контактная информация:

Re: Что за зверь Kflop?

Сообщение michael-yurov »

aftaev писал(а):Нечто похожий на BF20 и ластохвосты. Тема автора http://www.chipmaker.ru/topic/52408/pag ... _p__743027
ЕМС2 и 400ваттные сервы
Тут ваще жесть!
Правда, кривовато кажется, возможно, есть отклонения. А может быть просто бумажка плохо закреплена.
У меня почему-то долго думает перед командой G0. Может быть эта пауза регулируется, а может быть он меняет профиль скоростей/ускоерний, т.к. для холостых перемещений у него другой алгоритм работы.
Аватара пользователя
michael-yurov
Почётный участник
Почётный участник
Сообщения: 11731
Зарегистрирован: 26 июл 2012, 00:10
Репутация: 4703
Настоящее имя: Михаил Львович
Откуда: Новоуральск
Контактная информация:

Re: Что за зверь Kflop?

Сообщение michael-yurov »

Serg-tmn писал(а):Вынул свой, померял
:lol: :lol: :lol: :lol:
Serg-tmn писал(а):А теперь, внимание, вопрос.
Почему на станке с макс. скоростью в 5 раз большей и ускорением почти в 7 раз та же самая программа (заставка LinuxCNC) выполняется быстрее только в 1,7 раза (около 20 сек)?
Я немного приукрасил, портал ездит только со скоростью 10 м/мин, а X и Z - 12. Портал тоже может 12, но если все оси одновременно - то срывается.
Дайте мне файл траектории, а то у меня на видео просто такая же надпись примерно такого же размера.
Разберусь с паузой между G1 и G0 и время сильно сократится.

Попробовал заменить G0 на G1 - выполнил за 14 секунд. нипанятна....
Serg-tmn писал(а):michael-yurov, какое напряжение на драйверы подается? А то при 8000 шаг/сек, как у тебя, момент обычно очень сильно падает.
60 Вольт. Явно не хватает мощности блока питания - когда несколько осей одновременно ускоряются вероятен срыв. А если отключить один канал - ездят и на с большими ускорениями.
Аватара пользователя
Сергей Саныч
Мастер
Сообщения: 9116
Зарегистрирован: 30 май 2012, 14:20
Репутация: 2858
Откуда: Тюмень
Контактная информация:

Re: Что за зверь Kflop?

Сообщение Сергей Саныч »

Тестовый файл LinuxCNC. Надо только скорости проправить в соответствии с возможностями.
Вложения
test0.ngc
(6.16 КБ) 1182 скачивания
Последний раз редактировалось Сергей Саныч 06 мар 2013, 13:15, всего редактировалось 2 раза.
Чудес не бывает. Бывают фокусы.
Аватара пользователя
Nick
Мастер
Сообщения: 22776
Зарегистрирован: 23 ноя 2009, 16:45
Репутация: 1735
Заслуга: Developer
Откуда: Gatchina, Saint-Petersburg distr., Russia
Контактная информация:

Re: Что за зверь Kflop?

Сообщение Nick »

michael-yurov писал(а):Разберусь с паузой между G1 и G0 и время сильно сократится.

Попробовал заменить G0 на G1 - выполнил за 14 секунд. нипанятна....
Возможно перед первым G1 начинает lookahead рассчитывать...
Аватара пользователя
Nick
Мастер
Сообщения: 22776
Зарегистрирован: 23 ноя 2009, 16:45
Репутация: 1735
Заслуга: Developer
Откуда: Gatchina, Saint-Petersburg distr., Russia
Контактная информация:

Re: Что за зверь Kflop?

Сообщение Nick »

Serg-tmn писал(а):Надо только скорости проправить в соответствии с возможностями.
Эммм.. а зачем скорости менять для писькомера для карандаша - все равно. Лучше поставить F1000000 - пусть ездит на максимальных скоростях осей.
Аватара пользователя
michael-yurov
Почётный участник
Почётный участник
Сообщения: 11731
Зарегистрирован: 26 июл 2012, 00:10
Репутация: 4703
Настоящее имя: Михаил Львович
Откуда: Новоуральск
Контактная информация:

Re: Что за зверь Kflop?

Сообщение michael-yurov »

Nick писал(а):Возможно перед первым G1 начинает lookahead рассчитывать...
Да, вполне может быть. Я еще пока не понял до конца, какие данные предаются в контроллер. Понял, что в виде отрезков, дуг, начальных и конечных скоростей, но кто рассчитывает LA - пока не понял.
Собственно - вот:
Скорости 9-11 м/с, ускоерния - 1700 мм/сек² (убавил для работы, а то возможны срывы).
https://www.youtube.com/watch?v=sGmhlEEuH0o
(заменил видео)
Звук почему-то не стыкуется с картинкой. Не подумайте, что я мухлевал и масштабировал скорость видео.
Последний раз редактировалось michael-yurov 06 мар 2013, 14:45, всего редактировалось 1 раз.
Ответить

Вернуться в «KFlop»