Освоение BlenderCAM
- torvn77
- Мастер
- Сообщения: 2442
- Зарегистрирован: 02 июн 2012, 22:12
- Репутация: 215
- Откуда: Россия,Санкт-Петербург
- Контактная информация:
Освоение BlenderCAM
Последний раз редактировалось torvn77 02 апр 2016, 15:21, всего редактировалось 4 раза.
- torvn77
- Мастер
- Сообщения: 2442
- Зарегистрирован: 02 июн 2012, 22:12
- Репутация: 215
- Откуда: Россия,Санкт-Петербург
- Контактная информация:
Re: Освоение BlenderCAM
Написал руководство по BlenderCAM состоящее из моего текста, перевода с английского и оригинального (руководства от vilemnovak (ссылка)).
Последние два я буду по возможности сокращать, чтобы руководство стало полностью моим.
В основном переведены и написаны разделы по секциям, которые можно видеть в нижней части оглавления.
В общем критикуйте и предлагайте:
BlenderCAM Russian Manual
Последние два я буду по возможности сокращать, чтобы руководство стало полностью моим.
В основном переведены и написаны разделы по секциям, которые можно видеть в нижней части оглавления.
В общем критикуйте и предлагайте:
BlenderCAM Russian Manual
Последний раз редактировалось torvn77 17 янв 2016, 18:28, всего редактировалось 3 раза.
- MX_Master
- Мастер
- Сообщения: 7490
- Зарегистрирован: 27 июн 2015, 19:45
- Репутация: 3113
- Настоящее имя: Михаил
- Откуда: Алматы
- Контактная информация:
Re: Освоение BlenderCAM
Чёй-то не видно русского руководства по ссылке нижней. Вы, случаем, не забыли сделать синхр с локального компа в онлайн репку?
По верхней оригинал чётко виден.
По верхней оригинал чётко виден.
- torvn77
- Мастер
- Сообщения: 2442
- Зарегистрирован: 02 июн 2012, 22:12
- Репутация: 215
- Откуда: Россия,Санкт-Петербург
- Контактная информация:
Re: Освоение BlenderCAM
Я пишу прямо через вэб интерфейс по этому синхронизация полная, ну и естественно переведено не всё, в основном я перевёл, пересказал и сочинил информацию по "секциям".
Последнее меня особенно волнует, так как есть подозрения что программисты blendercam могут думать иначе, и я могу вводить в заблуждение, тем более что и сам не всё понимаю.
П.c ! почему то не сохранились.
В общем написал анг, ну гдето может ещё есть, но искать это голова лопнет от красноглазия, на сегодня перевод заканчиваю и иду отдыхать.
В теме буду, по этому пишите.
Последнее меня особенно волнует, так как есть подозрения что программисты blendercam могут думать иначе, и я могу вводить в заблуждение, тем более что и сам не всё понимаю.
П.c ! почему то не сохранились.
В общем написал анг, ну гдето может ещё есть, но искать это голова лопнет от красноглазия, на сегодня перевод заканчиваю и иду отдыхать.
В теме буду, по этому пишите.
- MX_Master
- Мастер
- Сообщения: 7490
- Зарегистрирован: 27 июн 2015, 19:45
- Репутация: 3113
- Настоящее имя: Михаил
- Откуда: Алматы
- Контактная информация:
Re: Освоение BlenderCAM
Всё-таки, правильной будет ссылка на вики - https://github.com/torvn77/BlenderCAM_R ... anual/wiki, а не на пустую репку, в которой только один файл readme. Да и картинки куда-то делись по дороге
- torvn77
- Мастер
- Сообщения: 2442
- Зарегистрирован: 02 июн 2012, 22:12
- Репутация: 215
- Откуда: Россия,Санкт-Петербург
- Контактная информация:
Re: Освоение BlenderCAM
Поправил.
- torvn77
- Мастер
- Сообщения: 2442
- Зарегистрирован: 02 июн 2012, 22:12
- Репутация: 215
- Откуда: Россия,Санкт-Петербург
- Контактная информация:
Re: Освоение BlenderCAM
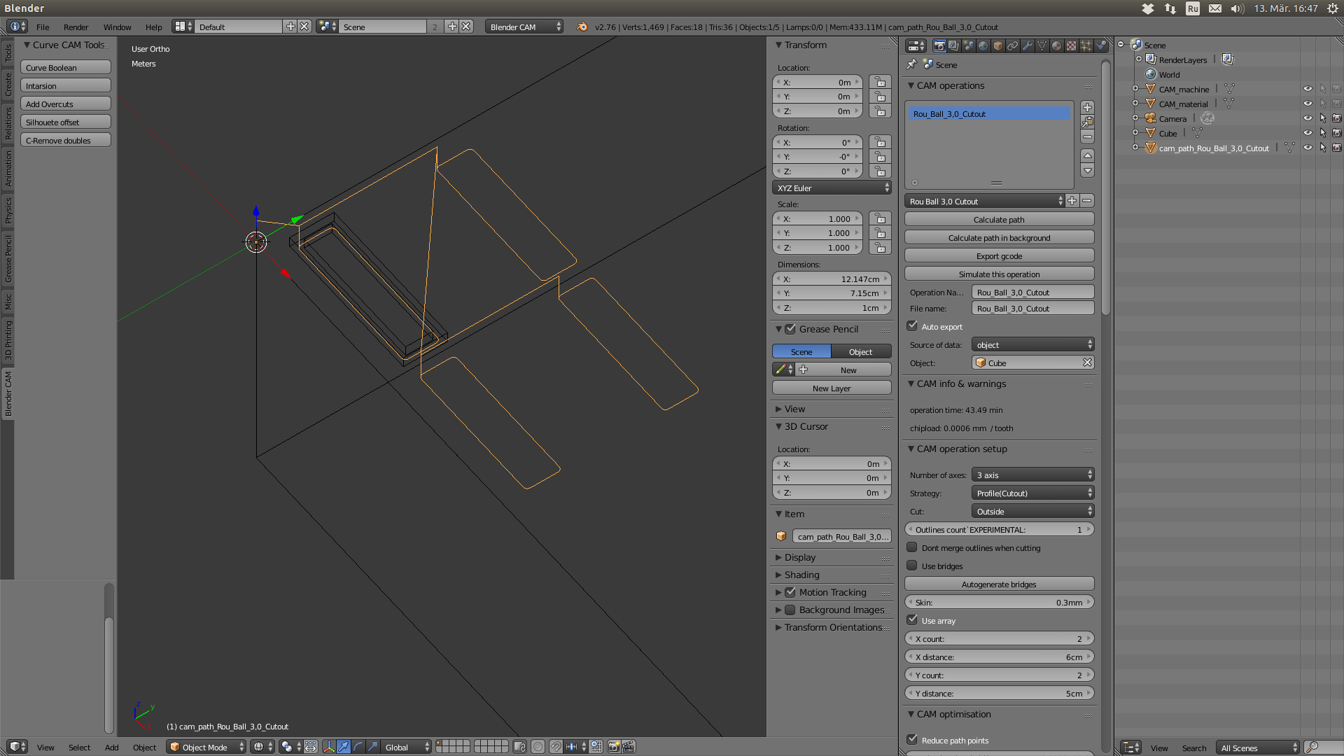
Ну вот собственно скриншоты с тестовыми траекториями:
-
sandman
- Мастер
- Сообщения: 257
- Зарегистрирован: 31 мар 2011, 19:09
- Репутация: 19
- Откуда: Германия, Horb am Neckar
- Контактная информация:
Re: Освоение BlenderCAM
torvn77 -Use Array это такая же фича как в SheetCAMe, кода один и тот же елемент можно "размножить" на один лист и сгенерировать код сразу для изготовления нескольких деталей за один раз.Use Array - массив,херня какая то непонятная
- 3DPrinter
- Мастер
- Сообщения: 254
- Зарегистрирован: 27 янв 2014, 23:51
- Репутация: 8
- Настоящее имя: Мария
- Откуда: http://3DPrinter.ua
- Контактная информация:
Re: Освоение BlenderCAM
Blender CAM насколько я понимаю бесплатный продукт? Так же как и сам Блендер?
https://3DPrinter.ua - купить 3D принтер или заказать 3D печать в Украине.
- torvn77
- Мастер
- Сообщения: 2442
- Зарегистрирован: 02 июн 2012, 22:12
- Репутация: 215
- Откуда: Россия,Санкт-Петербург
- Контактная информация:
Re: Освоение BlenderCAM
3DPrinter писал(а):Blender CAM насколько я понимаю бесплатный продукт? Так же как и сам Блендер?
А вообще я трепанул, слазил проверил, лицензия в репозитории blendercam не указана,
по этому официально её можно брать только на посмотреть.
https://github.com/vilemnovak/blendercam
Issue написал https://github.com/vilemnovak/blendercam/issues/36
- torvn77
- Мастер
- Сообщения: 2442
- Зарегистрирован: 02 июн 2012, 22:12
- Репутация: 215
- Откуда: Россия,Санкт-Петербург
- Контактная информация:
Re: Освоение BlenderCAM
В общем итог обсуждения в issue такой, nfz добавил блоки с лицензией GPL в начало 10 файлов, вот ссылка на коммит.
Так же добавлена лицензия GPL2 в корень репозитория.
В общем BlenderCAM бесплатен точно так же, как и сам Blender, у которого лицензия GPL3.
Так же добавлена лицензия GPL2 в корень репозитория.
В общем BlenderCAM бесплатен точно так же, как и сам Blender, у которого лицензия GPL3.
-
arkhnchul
- Мастер
- Сообщения: 1773
- Зарегистрирован: 01 фев 2016, 13:56
- Репутация: 339
- Откуда: москва
- Контактная информация:
Re: Освоение BlenderCAM
из некоторого опыта.
интерфейс блендера - это нечто. Когда "интерфейс придумывали программисты" считается уже ругательством, то здесь его делали хищники для чужих - настолько все не как утерран людей. Хотя для использования в качестве CAM-а особо там разбираться не обязательно, но вообще необычность местами зашкаливает.
единицы измерения всего по умолчанию - метры. YA RLY. Изменить это сколь-нибудь вменяемым способом (нет, умолчальный масштаб в 0.001 не предлагать) нельзя.
невозможно, либо я не нашел как, иметь какие-либо шаблоны операций (инструмент плюс ну хотя бы подача), кроме одного глобального.
автогенерация поддержек для раскроя (cutout) - это весьма удобно, но хотелось бы также иметь возможность натыкать их вручную. Нет, в принципе она есть. Здесь идем в первый пункт, вспоминаем интерфейс блендера. Нееее, нарисовать несколько прямоугольников далеко не так просто, как этого можно было ожидать)
хотелось бы таки, чтобы не применимые к текущей операции настройки становились неактивными или хотя бы не использовались, а не просто выбрасывали питонячий traceback в конце генерации кода.
СКОЛЬКО МОЖНО СЧИТАТЬ ЧЕРТОВ POCKET! серьезно. На околохудожественных траекториях, где vectric или meshcam управляются за минуты, генерация траектории может занимать несколько часов (для интереса проверено - нет, оно не висит, оно просто никуда не торопится, вся жизнь впереди). Ничего не поделаешь, это питон. И если в случае с f-engrave есть возможность неплохо так ускориться с помощью pypy, то здесь таковой нет.
интерфейс блендера - это нечто. Когда "интерфейс придумывали программисты" считается уже ругательством, то здесь его делали хищники для чужих - настолько все не как у
единицы измерения всего по умолчанию - метры. YA RLY. Изменить это сколь-нибудь вменяемым способом (нет, умолчальный масштаб в 0.001 не предлагать) нельзя.
невозможно, либо я не нашел как, иметь какие-либо шаблоны операций (инструмент плюс ну хотя бы подача), кроме одного глобального.
автогенерация поддержек для раскроя (cutout) - это весьма удобно, но хотелось бы также иметь возможность натыкать их вручную. Нет, в принципе она есть. Здесь идем в первый пункт, вспоминаем интерфейс блендера. Нееее, нарисовать несколько прямоугольников далеко не так просто, как этого можно было ожидать)
хотелось бы таки, чтобы не применимые к текущей операции настройки становились неактивными или хотя бы не использовались, а не просто выбрасывали питонячий traceback в конце генерации кода.
СКОЛЬКО МОЖНО СЧИТАТЬ ЧЕРТОВ POCKET! серьезно. На околохудожественных траекториях, где vectric или meshcam управляются за минуты, генерация траектории может занимать несколько часов (для интереса проверено - нет, оно не висит, оно просто никуда не торопится, вся жизнь впереди). Ничего не поделаешь, это питон. И если в случае с f-engrave есть возможность неплохо так ускориться с помощью pypy, то здесь таковой нет.
-
sandman
- Мастер
- Сообщения: 257
- Зарегистрирован: 31 мар 2011, 19:09
- Репутация: 19
- Откуда: Германия, Horb am Neckar
- Контактная информация:
Re: Освоение BlenderCAM
интерфейс блендера - это нечто
интерфейс блендера делали голландцы... Если кто то отдыхал когда то с голландцами, то он поймёт что это такое.
По поводу едениц измерений- в блендере они вообще в "блендерах"- тоесть в попугаях, слонах или удавах- короче как вам нравится. Блендер был и остаётся программой для создания мультиков, но- из за огромного потенциала можно его насиловать для других целей, в данном случае как CAM. Ну а тут всё работает на столько хорошо, на сколько опытен и хорош автор скрипта. Если уметь программировать, то наверное можно придумать что нибудь другое..?
-
arkhnchul
- Мастер
- Сообщения: 1773
- Зарегистрирован: 01 фев 2016, 13:56
- Репутация: 339
- Откуда: москва
- Контактная информация:
Re: Освоение BlenderCAM
а как можно попугаи сделать миллиметрами?) На выходе жеж мы таки их хотим получить.sandman писал(а):По поводу едениц измерений- в блендере они вообще в "блендерах"- тоесть в попугаях, слонах или удавах- короче как вам нравится
Проблема такая: вот сейчас у нас попугай эквивалентен метру. При импорте stl файла, каковой в большинстве случае у меня экспортируется из программ с миллиметровыми попугаями, он получается гигантским и встает черте куда и как, и его приходится сначала масштабировать по всем осям, потом перемещать сначала в 0,0,0 сцены, а потом на глазок - как переместить начало координат объекта внутри него по вменяемым параметрам (например, в центр или один из углов bounding box-а или на плоскость симметрии), а не в тыкнутое мышой место, для меня загадка. Импорт svg, сделанных в инкскейпе, проходит нормально - там указаны единицы измерения. Единственное предлагаемое в интернетах решение - установить глобальный масштаб сцены в 0.001, тогда stl импортируются с корректными размерами. Но при этом кривые из svg (которые раньше были корректными) тоже масштабирются, теперь уже становясь милипиздрическими.
-
sandman
- Мастер
- Сообщения: 257
- Зарегистрирован: 31 мар 2011, 19:09
- Репутация: 19
- Откуда: Германия, Horb am Neckar
- Контактная информация:
Re: Освоение BlenderCAM
Посмотри здесь, может поможет: https://youtu.be/MaufwjatuXw 
-
arkhnchul
- Мастер
- Сообщения: 1773
- Зарегистрирован: 01 фев 2016, 13:56
- Репутация: 339
- Откуда: москва
- Контактная информация:
Re: Освоение BlenderCAM
отоночо, пресеты операций таки работают)
- torvn77
- Мастер
- Сообщения: 2442
- Зарегистрирован: 02 июн 2012, 22:12
- Репутация: 215
- Откуда: Россия,Санкт-Петербург
- Контактная информация:
Re: Освоение BlenderCAM
Нормальный интерфейс, только премещение по миру мне не удобно, так как я WSAD предпочитаю.sandman писал(а):интерфейс блендера делали голландцы...
Но за удобство приходится платить, для удачного освоения нужен владеющий Blenderом учитель, так как интерфейс не подготовленному человеку кажется не очевидным и странным.
-
sandman
- Мастер
- Сообщения: 257
- Зарегистрирован: 31 мар 2011, 19:09
- Репутация: 19
- Откуда: Германия, Horb am Neckar
- Контактная информация:
Re: Освоение BlenderCAM
Вот тут есть учебник, там есть и форум, где всегда можно попросить помощь по блендеру .для удачного освоения нужен владеющий Blenderом учитель
http://blender-3d.ru/modules/files/showfile.php?lid=206
Могу ещё маленькие туторы сделать, мне нужно знать только о чём делать...
В блендере есть и очень сильный видеоредактор, я себе клипы с камеры последнее время только на нём и режу...
-
foundsecret
- Мастер
- Сообщения: 220
- Зарегистрирован: 18 мар 2015, 01:49
- Репутация: 14
- Настоящее имя: Артем
- Контактная информация:
Re: Освоение BlenderCAM
Как успехи?torvn77 писал(а): для удачного освоения нужен владеющий Blenderом учитель, так как интерфейс не подготовленному человеку кажется не очевидным и странным.
Давно и много работаю с блендером. Подскажу, если что.
-
arkhnchul
- Мастер
- Сообщения: 1773
- Зарегистрирован: 01 фев 2016, 13:56
- Репутация: 339
- Откуда: москва
- Контактная информация:
Re: Освоение BlenderCAM
если это ко мне вопрос, то я давно забил. Не настолько мне оно надо, чтобы разбираться в нечеловеческом интерфейсе.