"Чтобы не создавать отдельную тему ради одного вопроса"
-
sidor094
- Мастер
- Сообщения: 826
- Зарегистрирован: 20 фев 2014, 09:13
- Репутация: 81
- Настоящее имя: Сергей
- Откуда: Москва
- Контактная информация:
Re: "Чтобы не создавать отдельную тему ради одного вопроса"
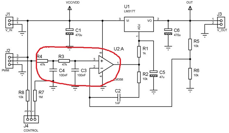
Кстати померьте напряжение нуля на оптроне.У Вас повторитель .Напряжение на входе должно равняться напряжению на выходе.При нулевом шиме должен быть 0 (оптрон открыт).Только меряйте относительно земли схемы а не драйвера.В вашем включении их уровень может не совпадать.
- vitzin
- Мастер
- Сообщения: 419
- Зарегистрирован: 27 фев 2020, 14:16
- Репутация: 56
- Настоящее имя: viktor vizin
- Контактная информация:
Re: "Чтобы не создавать отдельную тему ради одного вопроса"
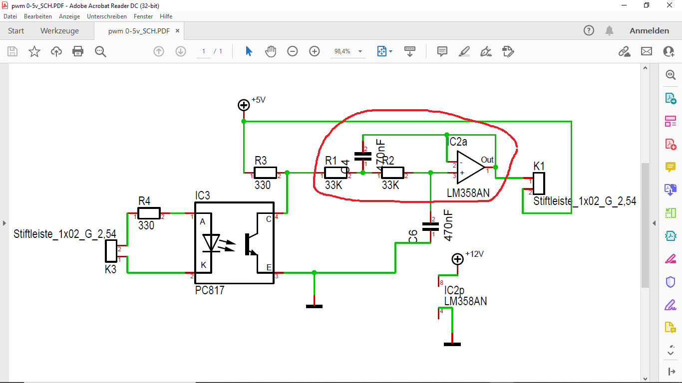
Вы имеете в виду,что у меня так, а надо где-то так, но маих мазгов не хватает,как эту схему переделать с 0-10волт на 0-5 волт,
один в один я бы её скапировал,и она наверое даже работала бы,с первого или второго раза
-
sidor094
- Мастер
- Сообщения: 826
- Зарегистрирован: 20 фев 2014, 09:13
- Репутация: 81
- Настоящее имя: Сергей
- Откуда: Москва
- Контактная информация:
Re: "Чтобы не создавать отдельную тему ради одного вопроса"
Как только люди не изгаляются .Накрутили фильтр 3 порядка затем еще звено.И все это подали на опору источника питания.Большинство частотников переваривают вообще не фильтрованный шим.Достаточно простого однозвенного фильтра чтобы сформировать напряжение для любого привода.Все равно все неравномерности сгладятся приводом.У Вас как я и говорил,запитайте все пятью вольтами прямо от платы драивера BLDC .И подсоедините с общей землей.Хотя в этом случае уже подсоединена и земля и 5в.Операционник нормально работает от пяти вольт (по даташиту).И все заработает.Только еще ,увас что инверсный шим?А то получается ,что при 0 на входе оптрон полностью закрыт(на выходе +5) ,а открывается единицей(на выходе у вас будет 0)
- Rom327
- Почётный участник

- Сообщения: 2989
- Зарегистрирован: 03 апр 2015, 13:23
- Репутация: 437
- Настоящее имя: Роман
- Откуда: Подольск
- Контактная информация:
Re: "Чтобы не создавать отдельную тему ради одного вопроса"
Купи готовый https://aliexpress.ru/item/100500159372 ... web201603_
а на выходе поставь делитель из 2-х резисторов 1/2...
Это сугубо мое мнение, могу и ошибаться...
https://vk.com/rom327
GRBL настройки: http://blogandbux.blogspot.com/2018/07/ ... revod.html
G коды: http://3d-stanki.ru/spravochnik/program ... stankov-2/
https://vk.com/rom327
GRBL настройки: http://blogandbux.blogspot.com/2018/07/ ... revod.html
G коды: http://3d-stanki.ru/spravochnik/program ... stankov-2/
- Mamont
- Мастер
- Сообщения: 2005
- Зарегистрирован: 10 дек 2015, 12:21
- Репутация: 391
- Настоящее имя: Виталий
- Откуда: РБ Минск
- Контактная информация:
Re: "Чтобы не создавать отдельную тему ради одного вопроса"
Работать то будет, но на выходе будет максимум 3.5В.
Тут вопрос в целесообразности этого самого операционника. Наверняка плата драйвера блдц имеет большое входное сопротивление. Расположил поближе и в путь
(занятно что обычной RC интегрирущей цепочке посвятили несколько страниц обсуждения)
-
Kupfershcmidt
- Мастер
- Сообщения: 2295
- Зарегистрирован: 04 авг 2019, 15:54
- Репутация: 323
- Настоящее имя: Сергей
- Контактная информация:
-
tokarka63
- Мастер
- Сообщения: 398
- Зарегистрирован: 10 фев 2020, 18:39
- Репутация: 13
- Настоящее имя: Виталий
- Контактная информация:
Re: "Чтобы не создавать отдельную тему ради одного вопроса"
Что то я, вообще не понял о чем речь....сделать из 5в шим - 0-10в аналог?
усилитель на 1 транзисторе, + чутка резюков кондерчиков.....не вариант?
Последний раз редактировалось tokarka63 23 сен 2021, 20:33, всего редактировалось 1 раз.
-
DrobyshevAlex
- Опытный
- Сообщения: 160
- Зарегистрирован: 25 сен 2021, 21:04
- Репутация: 1
- Настоящее имя: Александр
- Контактная информация:
Re: "Чтобы не создавать отдельную тему ради одного вопроса"
Делаю платки для себя, не массово, 5 штук в год какие нибудь поделки, но дорожки 0.2-0.3 мм.
ЛУТом отлично выходит, жалоб на качество нет. Но химия, и жена против
В итоге решил собрать ЧПУ. 10 тысяч сходу на то чтоб я делал 2 платки в год жалко
Но так как етсмь куча мк дисплеев и драйверов шаговых двигателей, и сами двигателя Nema17. Думал сделать из этого.
Решил сделать из фанеры станок. Купил 8 мм линейные подшипники, резиновый ремень и шестерни на них. Есть 3д принтер чтоб сдлеать крепления моторов и подшипников.
Пошел в поисках как мне прошивку сделать на stm32 чтоб самому не писать все по обработке gcode и попал на этот форум.
viewtopic.php?f=147&t=31085
Почитал данный форум, пишут, что даже за 40 тысяч рублей не собрать ЧПУ с дорожкой меньше 0.4 мм.
Не могу понять стоит ли пытаться дальше?
В качестве шпинделя хотел использовать свой мотор от шуруповерта, 2А 12В. Обороты не знаю, думал хватит, но он немного люфтит.
Я думал сделать просто шпиндель на двух подшипниках, а мотор подцепить тоже ремнем тогда, медь пара десятком микрон не думаю что слишком тугой сплав.
Но все же не понимаю, прям расстроился почитав форум, стоил ли продолжать? Есть ли примеры самодельного ЧПУ кто делал платки хотя бы 0.3 мм дорожки? И чтоб я не попадал на десятки тысяч на механику
ЛУТом отлично выходит, жалоб на качество нет. Но химия, и жена против
В итоге решил собрать ЧПУ. 10 тысяч сходу на то чтоб я делал 2 платки в год жалко
Решил сделать из фанеры станок. Купил 8 мм линейные подшипники, резиновый ремень и шестерни на них. Есть 3д принтер чтоб сдлеать крепления моторов и подшипников.
Пошел в поисках как мне прошивку сделать на stm32 чтоб самому не писать все по обработке gcode и попал на этот форум.
viewtopic.php?f=147&t=31085
Почитал данный форум, пишут, что даже за 40 тысяч рублей не собрать ЧПУ с дорожкой меньше 0.4 мм.
Не могу понять стоит ли пытаться дальше?
В качестве шпинделя хотел использовать свой мотор от шуруповерта, 2А 12В. Обороты не знаю, думал хватит, но он немного люфтит.
Я думал сделать просто шпиндель на двух подшипниках, а мотор подцепить тоже ремнем тогда, медь пара десятком микрон не думаю что слишком тугой сплав.
Но все же не понимаю, прям расстроился почитав форум, стоил ли продолжать? Есть ли примеры самодельного ЧПУ кто делал платки хотя бы 0.3 мм дорожки? И чтоб я не попадал на десятки тысяч на механику
-
drykov
- Кандидат
- Сообщения: 58
- Зарегистрирован: 03 мар 2019, 01:59
- Репутация: 13
- Настоящее имя: Дмитрий
- Откуда: Тверь
- Контактная информация:
Re: "Чтобы не создавать отдельную тему ради одного вопроса"
У вас лут неплохо выходит, со станком на такой результат придется помучиться.
Проблема даже с относительно чистой химией типа перекись водорода, лимонная кислота, соль?
Проблема даже с относительно чистой химией типа перекись водорода, лимонная кислота, соль?
- xenon-alien
- Почётный участник

- Сообщения: 4520
- Зарегистрирован: 01 янв 2013, 13:13
- Репутация: 925
- Настоящее имя: Daniel
- Откуда: Закарпатская обл. Украина
- Контактная информация:
Re: "Чтобы не создавать отдельную тему ради одного вопроса"
DrobyshevAlex писал(а): ↑ Есть 3д принтер чтоб сдлеать крепления моторов и подшипников.
А чего бы не попробовать на принтере?DrobyshevAlex писал(а): ↑ Есть ли примеры самодельного ЧПУ кто делал платки хотя бы 0.3 мм дорожки?
https://youtu.be/6ipcdhXetHY
https://www.youtube.com/watch?v=CS1iiQipgDo
- Сергей Саныч
- Мастер
- Сообщения: 9116
- Зарегистрирован: 30 май 2012, 14:20
- Репутация: 2858
- Откуда: Тюмень
- Контактная информация:
Re: "Чтобы не создавать отдельную тему ради одного вопроса"
Можно и заказывать при таком количестве. Хоть в Китае (дешевле, но дольше доставка), хоть в России (подороже, но быстрее). Зато металлизация, паяльная маска.DrobyshevAlex писал(а): ↑ Делаю платки для себя, не массово, 5 штук в год какие нибудь поделки
Всяко дешевле нормального станка.
Опять же, на нормальном станке можно много чего делать, не только платы.
Против химии? Или что ее любимый утюг не по назначению используют?
Чудес не бывает. Бывают фокусы.
-
DrobyshevAlex
- Опытный
- Сообщения: 160
- Зарегистрирован: 25 сен 2021, 21:04
- Репутация: 1
- Настоящее имя: Александр
- Контактная информация:
Re: "Чтобы не создавать отдельную тему ради одного вопроса"
этим и травлю, но запах при травлении все равно сильный
А вторую сторону? Делаю еще фоторезист + крот. Я не могу ЛУТом попасть вторую))
Второй момент, на платах небольших более менее норм, 5 на 10 см, а вот на 10 на 10 уже почему то мелкие дорожки начинают отставать, и обидно потом кусок выкидывать, особенно когда двухстороннюю делаешь платку, первую сделал, вторую испортил)) выкинул все...
Так по сути я же основу собери такую же, как у принтера, я так понял из обсуждений, что слишком дешевая механика - проблема. А принтер то тоже за 9 000 брал, там те е самые моторы. А шпиндель все равно делать. Мне то главное я так понимаю решить вопрос с частью шпиндель-фреза. Моторы на 3д принтере такие же, и таким же резиновым ремнем двигаются как я купил для ЧПУ) У меня моторы были уже. Купил только валы и линейные подшипники, там вышло порядка 1000р на все) валы 8 купил в местном магазине Железная лавка. Вроде хорошие)xenon-alien писал(а): ↑ А чего бы не попробовать на принтере?
Да, но, я что делаю, виду делаю инкубатор, развел, думаю надо переделать, переделал, ушел час...Сергей Саныч писал(а): ↑ Можно и заказывать при таком количеств
Так де БП делаю 200Вт 12В для него, что от АК работал, платку управления делаю, то так то так, там сами чать силовую БП передлал дорожки то под другой транс, то есть на таком уровне...
Я если с Китая каждое исправление дорожки буду ждать, я никогда не сделаю))
То есть вот пример, сделал в ДИПе Взорвал две микрухи, в дипе больше нет
Но дип/смд мелочи, я менял защиту, полностью обвязку защиты БП пара раз.
Или сенсорный выключатель в разрыв цепи, я атм вообще вариантов 10 плат наделал)
Ну и вот все в таким стиле)
Утюг она мне старый отдала)) Тут как раз проблем нет)Сергей Саныч писал(а): Или что ее любимый утюг не по назначению используют?
как можно видеть по фото выше, на небольших платках и без Китая маска норм выходит))Сергей Саныч писал(а): паяльная маска.
Вообщем я не могу понять, хватит ли моторов Nema17? Из шага с драйверами a4988. Получиться ли шпиндель сделать и какие надо фрезы, сколько они будут стоить и сам шпиндель. Чтоб резать между дорожками 0.2 мм для Altera MAX II EPM240.
Или бросать идею
То есть типа как на видео выше хочу сделать, взять вал, пара подшипников, на вал цанговый зажим. Вот только надо же хороший видимо зажим, и сами цанги и фрезы. Я вон покупал за 90р зажим + 10 цанг) Не уверен что они не будут бить)
-
DrobyshevAlex
- Опытный
- Сообщения: 160
- Зарегистрирован: 25 сен 2021, 21:04
- Репутация: 1
- Настоящее имя: Александр
- Контактная информация:
Re: "Чтобы не создавать отдельную тему ради одного вопроса"
Какой фрезой например нужно делать прорези 0.2мм? Я на али все что нахожу это либо фрезы алмазные для ногтей, либо фрезы для ЧПУ но она одной ширины вся, и соответсвенно конец самой тонкой 1мм, это оч много ) Я так понимаю она нужна конусная все же. Но как найти такую...
Еще вот у одного продавца нашел такие, похоже что они?
Еще вот у одного продавца нашел такие, похоже что они?
-
kfmut
- Мастер
- Сообщения: 1249
- Зарегистрирован: 30 янв 2021, 21:34
- Репутация: 147
- Настоящее имя: Максим
- Откуда: г.Тверь
- Контактная информация:
Re: "Чтобы не создавать отдельную тему ради одного вопроса"
На алике просто набиваете "pcb end mill", выпадет куча предложений, проблема в том, что большое количество мусорных фрез, из 10-ка рабочих будет 2-3, остальные неправильно заточены, либо обломаны кончики, покрытие прямо по обломкам нанесено. Пирамидки (pyramid) чуть лучше тех, что на фотке, их и штучно можно купить хорошего качества.DrobyshevAlex писал(а): ↑ Еще вот у одного продавца нашел такие, похоже что они?
Но вообще на ремнях у вас по любому будут плавать размеры, дорожка 0.2мм будет, например, от 0.1мм до 0.3мм. Запилить универсальный станок идея кмк в данном случае так себе, лучше нацеливаться на специализированный, из этого подбирать ходы осей, по оборотам шпинделя рабочую подачу, редукцию для шаговиков если нужно. Можно ещё посмотреть открытые проекты типа Ant https://hackaday.com/2019/07/27/add-an- ... facturing/
-
DrobyshevAlex
- Опытный
- Сообщения: 160
- Зарегистрирован: 25 сен 2021, 21:04
- Репутация: 1
- Настоящее имя: Александр
- Контактная информация:
Re: "Чтобы не создавать отдельную тему ради одного вопроса"
обидно
На вид супер) но как по мне сложновато, мне надо все выкинуть что уже сделал тогда)) Я ж нарезал из дерева и алюминия механику, и валы и подшипники приобрел)
Наверное первый вариант буду пробовать собрать уже свой, осталось мелочи, хотя бы сверлильный собрать попробую, смоги ли программную часть и электронную реализовать)) Если все ок, то уже буду смотреть в сторону замены механики. Хотя я пока даже не представляю каким софтом на ПК пользоваться
по запросу pcb end mill pyramid гораздо лучше результат, спасибо)
-
kfmut
- Мастер
- Сообщения: 1249
- Зарегистрирован: 30 янв 2021, 21:34
- Репутация: 147
- Настоящее имя: Максим
- Откуда: г.Тверь
- Контактная информация:
Re: "Чтобы не создавать отдельную тему ради одного вопроса"
Да можно и на ремнях попробовать(армированные ремни, маленькая их длина, шкивы диаметром от 25мм для хорошего облегания, промежуточные валы с редукцией), но ценник достаточно быстро начинает растиDrobyshevAlex писал(а): ↑ а я набрал все чтоб на ремнях делать.
Сооздавайте свою тему с проектом, может подскажут как использовать наилучшим образом то, что есть. Там и софт с электроникой можно обсудить.
-
DrobyshevAlex
- Опытный
- Сообщения: 160
- Зарегистрирован: 25 сен 2021, 21:04
- Репутация: 1
- Настоящее имя: Александр
- Контактная информация:
Re: "Чтобы не создавать отдельную тему ради одного вопроса"
Рано свою тему создавать
надо хоть бы свентить то что напилил и накупил. И платку надо сделать, мк насыпью есть stm32f(030|103)c8t6 . Вот мне б под 030 сделать платку чтоб прилепить драйвера для моторов и запустить пока) Дальше уже можно будет и темку 