Портальный 420x300 от ProfCNC

Фрезерные и гравировальные станки для обработки мягких материалов (дерево, пластики, мягкие металлы).
Аватара пользователя
Samodelkin 88
Мастер
Сообщения: 1056
Зарегистрирован: 05 ноя 2017, 22:24
Репутация: 727
Настоящее имя: Илья
Откуда: Курган
Контактная информация:

Re: Портальный 420x300 от ProfCNC

Сообщение Samodelkin 88 »

evgenymcp писал(а):зависимость момента от оборотов
И это тоже.
evgenymcp писал(а):При 8 микрошаге до 9000мм/минуту можно разогнаться
Разгонится. В общем ты подбираешься к набору приводов, как на моем предыдущем станке с ШВП 1610: DM856, 60В, моторы 57HS22-A (8 проводов, соединение обмоток последовательное). Если пойдешь по этому пути нужно питание увеличить до 70 В, ток выставить в пределах 3 А.

Но мне этот вариант уже не нравится- с большим микрошагом и ЛПТ быстро не погоняешь.
Аватара пользователя
evgenymcp
Мастер
Сообщения: 1422
Зарегистрирован: 23 апр 2017, 05:37
Репутация: 328
Настоящее имя: Евгений
Откуда: Абакан,Хакасия
Контактная информация:

Re: Портальный 420x300 от ProfCNC

Сообщение evgenymcp »

Универсальные 8 проводные ставить не буду. Хочу простые 4 проводные. На Z наверое придется ставить электромагнитный тормоз. Шпиндель тяжелый, сползает вниз.
Аватара пользователя
Samodelkin 88
Мастер
Сообщения: 1056
Зарегистрирован: 05 ноя 2017, 22:24
Репутация: 727
Настоящее имя: Илья
Откуда: Курган
Контактная информация:

Re: Портальный 420x300 от ProfCNC

Сообщение Samodelkin 88 »

evgenymcp писал(а):Универсальные 8 проводные ставить не буду
Чем не угодили?
evgenymcp писал(а):Шпиндель тяжелый, сползает вниз.
На зетке, тоже 1610?

Кстати, чем обусловлен выбор DM856 вместо гибридов? EM556S с выходом ошибки лучше бы поставил.
Аватара пользователя
frezeryga
Почётный участник
Почётный участник
Сообщения: 13713
Зарегистрирован: 18 авг 2013, 16:08
Репутация: 5069
Откуда: Жуковский
Контактная информация:

Re: Портальный 420x300 от ProfCNC

Сообщение frezeryga »

evgenymcp писал(а):Назрел еще один вопрос. В перспективе хочу установить централизованную смазку как на фото. На каждую ось нужно подключить 4 каретки и 1 гайку, дроссели на фото имеют по 4 выхода и только последний 5 :thinking:
Эх нелюблю я жидкую смазку на таких станках. Станок от нее весь грязный и масло капает везде. И пока прокачаешь чтоб везде дошло половина выльется там где ближе.
Аватара пользователя
evgenymcp
Мастер
Сообщения: 1422
Зарегистрирован: 23 апр 2017, 05:37
Репутация: 328
Настоящее имя: Евгений
Откуда: Абакан,Хакасия
Контактная информация:

Re: Портальный 420x300 от ProfCNC

Сообщение evgenymcp »

Samodelkin 88 писал(а):Чем не угодили?
Ценой.
Samodelkin 88 писал(а):На зетке, тоже 1610?
Да
Samodelkin 88 писал(а):Кстати, чем обусловлен выбор DM856 вместо гибридов?
Соотношением цена-качество-гемор. В кабельканал не лезет всё.
frezeryga писал(а):Эх нелюблю я жидкую смазку на таких станках. Станок от нее весь грязный и масло капает везде. И пока прокачаешь чтоб везде дошло половина выльется там где ближе.
Стоять будет в промышленном помещении. Грязь не имеет значения. Дроселя же для этого и сделаны, чтобы отрегулировать равномерно подачу смазки.
Аватара пользователя
Samodelkin 88
Мастер
Сообщения: 1056
Зарегистрирован: 05 ноя 2017, 22:24
Репутация: 727
Настоящее имя: Илья
Откуда: Курган
Контактная информация:

Re: Портальный 420x300 от ProfCNC

Сообщение Samodelkin 88 »

evgenymcp писал(а):Да
Печалька.... меняй на 1605 пока не поздно.

Кстати, еще такой прикол с этими 1610- при нажатой Е-стоп (reset и т.д.) можно в процессе смены инструмента без особых усилий сдвинуть портал и зетку, так что затяжка гайки шпинделя возможна только в режиме удержания шаговиков, лишь бы шпиндель не запустился :hehehe:
Аватара пользователя
evgenymcp
Мастер
Сообщения: 1422
Зарегистрирован: 23 апр 2017, 05:37
Репутация: 328
Настоящее имя: Евгений
Откуда: Абакан,Хакасия
Контактная информация:

Re: Портальный 420x300 от ProfCNC

Сообщение evgenymcp »

Samodelkin 88 писал(а):Печалька.... меняй на 1605 пока не поздно.
Никакой печальки. На крайний случай поставлю двигатель с валом на две стороны и электромагнитный тормоз. При включении станка мотор в удержание встанет, а после авоста в любом случае хоуминг.
Аватара пользователя
Samodelkin 88
Мастер
Сообщения: 1056
Зарегистрирован: 05 ноя 2017, 22:24
Репутация: 727
Настоящее имя: Илья
Откуда: Курган
Контактная информация:

Re: Портальный 420x300 от ProfCNC

Сообщение Samodelkin 88 »

evgenymcp писал(а):На крайний случай поставлю двигатель с валом на две стороны и электромагнитный тормоз
Дешевле заменить швпху, к чему такие усложнения?
Аватара пользователя
evgenymcp
Мастер
Сообщения: 1422
Зарегистрирован: 23 апр 2017, 05:37
Репутация: 328
Настоящее имя: Евгений
Откуда: Абакан,Хакасия
Контактная информация:

Re: Портальный 420x300 от ProfCNC

Сообщение evgenymcp »

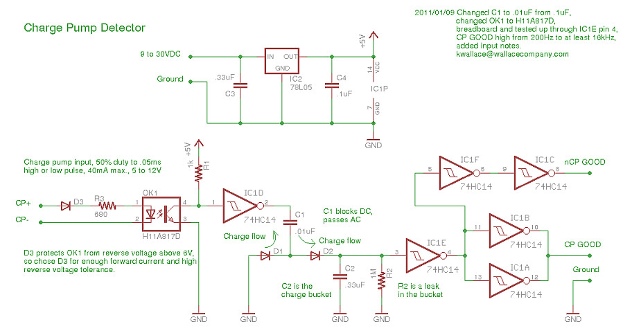
В ожидании драйверов собрал схему Charge Pump Detector. Суть которой отслеживание меандра определенной частоты на одной из ножек LPT порта. Схема предназначена для предотвращения самопроизвольного "подрыгивания" осями при загрузке компьютера, а так же для отключения силовых цепей в случае зависания программы управления.
cp1.png (3727 просмотров) <a class='original' href='./download/file.php?id=161879&mode=view' target=_blank>Загрузить оригинал (95.32 КБ)</a>
IMG_20190428_163858.jpg (3727 просмотров) <a class='original' href='./download/file.php?id=161885&mode=view' target=_blank>Загрузить оригинал (3.11 МБ)</a>
IMG_20190428_163907.jpg (3727 просмотров) <a class='original' href='./download/file.php?id=161884&mode=view' target=_blank>Загрузить оригинал (3.46 МБ)</a>
IMG_20190428_164017.jpg (3727 просмотров) <a class='original' href='./download/file.php?id=161883&mode=view' target=_blank>Загрузить оригинал (4.78 МБ)</a>
https://youtu.be/08oaECaoPek
Аватара пользователя
evgenymcp
Мастер
Сообщения: 1422
Зарегистрирован: 23 апр 2017, 05:37
Репутация: 328
Настоящее имя: Евгений
Откуда: Абакан,Хакасия
Контактная информация:

Re: Портальный 420x300 от ProfCNC

Сообщение evgenymcp »

Пока сидел в карцере нарисовал стол из профиля 60x60
Стол.jpeg (3576 просмотров) <a class='original' href='./download/file.php?id=162849&mode=view' target=_blank>Загрузить оригинал (38.79 КБ)</a>
Вчера приехала посылка с драйверами. Весь день занимался шкафом. К вечеру запустил одну ось на 6кг движке :D
IMG_20190518_200810.jpg (3576 просмотров) <a class='original' href='./download/file.php?id=162850&mode=view' target=_blank>Загрузить оригинал (5.77 МБ)</a>
IMG_20190519_105437.jpg (3576 просмотров) <a class='original' href='./download/file.php?id=162851&mode=view' target=_blank>Загрузить оригинал (3.48 МБ)</a>
Сегодня спаял кабель RS232-RJ11 для настройки драйверов. Из трех драйверов только один подключился к протюнеру. Брал у давупина :evil:
Аватара пользователя
MX_Master
Мастер
Сообщения: 7490
Зарегистрирован: 27 июн 2015, 19:45
Репутация: 3113
Настоящее имя: Михаил
Откуда: Алматы
Контактная информация:

Re: Портальный 420x300 от ProfCNC

Сообщение MX_Master »

С пользой провёл время :)
evgenymcp писал(а):Сегодня спаял кабель RS232-RJ11 для настройки драйверов. Из трех драйверов только один подключился к протюнеру. Брал у давупина
Глядя на все эти протюнеры и подключение через RJ11, у меня как раз и родилась идея запилить драйвера, которые настраиваются прямо в LinuxCNC...
Аватара пользователя
evgenymcp
Мастер
Сообщения: 1422
Зарегистрирован: 23 апр 2017, 05:37
Репутация: 328
Настоящее имя: Евгений
Откуда: Абакан,Хакасия
Контактная информация:

Re: Портальный 420x300 от ProfCNC

Сообщение evgenymcp »

Весь день провел с шкафом управления. Нарушены все правила ПУЭ, электромагнитной совместимости и техники безопасности.
В общем результатом доволен. Даже автомат не выбило :hehehe: Кое что будет доработано в процессе. Есть над чем поработать.
IMG_20190519_214027.jpg (3499 просмотров) <a class='original' href='./download/file.php?id=162901&mode=view' target=_blank>Загрузить оригинал (6.37 МБ)</a>
IMG_20190519_214033.jpg (3499 просмотров) <a class='original' href='./download/file.php?id=162899&mode=view' target=_blank>Загрузить оригинал (6.9 МБ)</a>
IMG_20190519_214049.jpg (3499 просмотров) <a class='original' href='./download/file.php?id=162900&mode=view' target=_blank>Загрузить оригинал (6.87 МБ)</a>
Снял видео процесса загрузки системы и запуска станка. Силовое питание включается при авто запуске программы управления.
https://youtu.be/bxWsUqiKE5M
Аватара пользователя
sima8520
Почётный участник
Почётный участник
Сообщения: 4510
Зарегистрирован: 24 ноя 2016, 23:35
Репутация: 1617
Настоящее имя: Илья
Откуда: Беларусь, Гомель
Контактная информация:

Re: Портальный 420x300 от ProfCNC

Сообщение sima8520 »

что то комп у тебя дико тормозит? латенси тест сделал?
Аватара пользователя
evgenymcp
Мастер
Сообщения: 1422
Зарегистрирован: 23 апр 2017, 05:37
Репутация: 328
Настоящее имя: Евгений
Откуда: Абакан,Хакасия
Контактная информация:

Re: Портальный 420x300 от ProfCNC

Сообщение evgenymcp »

sima8520 писал(а):что то комп у тебя дико тормозит? латенси тест сделал?
Латенси не имеет никакого отношения к тормозам. Возможен низкий латенси и лаги, точно так же как и высокий латенси и отсутствие таковых ;)
Компик старый. Памяти 1Gb. Но это не имеет значения. Джиттер стабильный, в пределах 15000 или 20000. На 8 микрошаге и 10 винтах это до 9000мм/сек.
Аватара пользователя
sima8520
Почётный участник
Почётный участник
Сообщения: 4510
Зарегистрирован: 24 ноя 2016, 23:35
Репутация: 1617
Настоящее имя: Илья
Откуда: Беларусь, Гомель
Контактная информация:

Re: Портальный 420x300 от ProfCNC

Сообщение sima8520 »

evgenymcp писал(а):Нарушены все правила ПУЭ
это точно :hehehe:
Аватара пользователя
sima8520
Почётный участник
Почётный участник
Сообщения: 4510
Зарегистрирован: 24 ноя 2016, 23:35
Репутация: 1617
Настоящее имя: Илья
Откуда: Беларусь, Гомель
Контактная информация:

Re: Портальный 420x300 от ProfCNC

Сообщение sima8520 »

evgenymcp писал(а):Латенси не имеет никакого отношения к тормозам.
включи тест и нагрузи комп, значения латенси увеличивается - значит таки влияет производительность компа на значение латенси?
Аватара пользователя
evgenymcp
Мастер
Сообщения: 1422
Зарегистрирован: 23 апр 2017, 05:37
Репутация: 328
Настоящее имя: Евгений
Откуда: Абакан,Хакасия
Контактная информация:

Re: Портальный 420x300 от ProfCNC

Сообщение evgenymcp »

sima8520 писал(а):включи тест и нагрузи комп, значения латенси увеличивается - значит таки влияет производительность компа на значение латенси?
Ты неправильно представляешь работу процессора. Имеем многозадачную ОС, в которой процессор разрывается между множеством задач. Он постоянно переключается между процессами, но делает это быстро и ты не замечаешь этого. К тому же есть аппаратные прерывания, на которые он должен реагировать. В случае с системой реального времени он должен гарантировать какому-то процессу определенное время, чтобы не опоздать, отвлекаясь на другой процесс или прерывание. Поэтому важнее иметь гарантированный отклик, нежели быструю работу графического интерфейса.
Возможны ситуации, когда графический интерфейс будет "летать" но из-за какого-нибудь прерывания латенси будет космос. Так же возможна обратная ситуация, когда все силы будут отданы системе системе управления станком, в ущерб работы графики.
На самом деле тормоза не критичны. Это просто старт системы. После загрузки и запуска всех программ всё норм.
Аватара пользователя
sima8520
Почётный участник
Почётный участник
Сообщения: 4510
Зарегистрирован: 24 ноя 2016, 23:35
Репутация: 1617
Настоящее имя: Илья
Откуда: Беларусь, Гомель
Контактная информация:

Re: Портальный 420x300 от ProfCNC

Сообщение sima8520 »

я не знаю как там работает процессор, но если комп на ЛИНУКСЕ тупит - то это не комп. Это как бы мои мысли. Ну если работает - это хорошо. Как бы большего и не требуется
По электрошкафу конечно много вопросов, но я думаю ты и сам знаешь всё
Аватара пользователя
Serg
Мастер
Сообщения: 21923
Зарегистрирован: 17 апр 2012, 14:58
Репутация: 5183
Заслуга: c781c134843e0c1a3de9
Настоящее имя: Сергей
Откуда: Москва
Контактная информация:

Re: Портальный 420x300 от ProfCNC

Сообщение Serg »

MX_Master писал(а):Глядя на все эти протюнеры и подключение через RJ11, у меня как раз и родилась идея запилить драйвера, которые настраиваются прямо в LinuxCNC...
Могу дать подсказку: AT-команды (V.250). :)
evgenymcp писал(а):Силовое питание включается при авто запуске программы управления.
Зачем? В программе есть специальная кнопка для этого.

Матплаты на Атоме, чего-то там 925: latensy почти идеальный, в пределах 8000, интерфейс axis работает почти нормально, gmoccapy заметно притормаживает (при идеальном latency). Вот и думай хороший это комп или нет...

P.S. Грузится долго, ибо с флешки на RAM-диск. :)
Я не Христос, рыбу не раздаю, но могу научить, как сделать удочку...
Аватара пользователя
evgenymcp
Мастер
Сообщения: 1422
Зарегистрирован: 23 апр 2017, 05:37
Репутация: 328
Настоящее имя: Евгений
Откуда: Абакан,Хакасия
Контактная информация:

Re: Портальный 420x300 от ProfCNC

Сообщение evgenymcp »

UAVpilot писал(а):Зачем? В программе есть специальная кнопка для этого.
Сергей, если ты про F2 (включить усилитель в stepconf), то она у меня задействована для включения драйверов ENABLE сигнал.
Сделано так чтобы при загрузке ПК, не дрыгались ШД - задействован сигнал pulse на charge pump. Вторая причина - управление ПЧ по modbus. Если запустить сначала lcnc а потом ПЧ будет ошибка связи и её нужно будет сбросить. В ПЧ настроен таймаут ожидания ответа по modbus, чтобы в случае потери связи отключиться.
И еще один важный момент. Это использование ATX платы. Мне нужно всё это включать-выключать одной кнопкой :)
Ответить

Вернуться в «Фрезерные станки по дереву и пластикам, гравировальные станки, роутеры»