Портальный 420x300 от ProfCNC
- sivolap36
- Мастер
- Сообщения: 489
- Зарегистрирован: 17 дек 2016, 21:30
- Репутация: 122
- Настоящее имя: Сергей
- Откуда: Воронеж
- Контактная информация:
Re: Портальный 420x300 от ProfCNC
Векторный режим есть?
- evgenymcp
- Мастер
- Сообщения: 1422
- Зарегистрирован: 23 апр 2017, 05:37
- Репутация: 328
- Настоящее имя: Евгений
- Откуда: Абакан,Хакасия
- Контактная информация:
Re: Портальный 420x300 от ProfCNC
Да, есть. На фото коробки и инструкции об этом написано.
Инструкция на сайте https://www.iek.ru/local/components/iek ... 28752b.pdf
Инструкция на сайте https://www.iek.ru/local/components/iek ... 28752b.pdf
- evgenymcp
- Мастер
- Сообщения: 1422
- Зарегистрирован: 23 апр 2017, 05:37
- Репутация: 328
- Настоящее имя: Евгений
- Откуда: Абакан,Хакасия
- Контактная информация:
Re: Портальный 420x300 от ProfCNC
Установил LinuxCNC 2.7 с официального сайте. Поддержка Debian Wheezy прекращена и сервера для установки программ и обновлений недоступны. Выход - переключиться на snapshot.debian.org. Правим файл /etc/apt/sources.list Комментируем или удаляем устаревшие репозитарии и прописываем новые. Содержимое моего sources.list
После этого sudo apt-get update && apt-get upgrade
Для автоматического входа в систему правим файл /etc/lightdm/lightdm.conf
sudo nano /etc/lightdm/lightdm.conf
Находим секцию [SeatDefaults] и раскоментируем две строчки
autologin-user= ВАШ ЛОГИН
autologin-user-timeout=0
Для запуска программы компенсации кривизны поверхности Autoleveler нужна Java 8
Инструкция по установке https://tecadmin.net/install-java-8-on-debian/ тут
Код: Выделить всё
deb http://snapshot.debian.org/archive/debian/20181201T034814Z/ wheezy main contrib non-free
deb-src http://snapshot.debian.org/archive/debian/20181201T034814Z/ wheezy main contrib non-free
deb http://snapshot.debian.org/archive/debian-security/20190403T091303Z/ wheezy/updates main contrib non-free
deb-src http://snapshot.debian.org/archive/debian-security/20190403T091303Z/ wheezy/updates main contrib non-free
Для автоматического входа в систему правим файл /etc/lightdm/lightdm.conf
sudo nano /etc/lightdm/lightdm.conf
Находим секцию [SeatDefaults] и раскоментируем две строчки
autologin-user= ВАШ ЛОГИН
autologin-user-timeout=0
Для запуска программы компенсации кривизны поверхности Autoleveler нужна Java 8
Инструкция по установке https://tecadmin.net/install-java-8-on-debian/ тут
-
Hugo
- Мастер
- Сообщения: 1369
- Зарегистрирован: 15 окт 2018, 19:39
- Репутация: 303
- Настоящее имя: Юрий
- Контактная информация:
Re: Портальный 420x300 от ProfCNC
Linux это адова система, в начале кажется всё легко, а потом ньюансы начинает доставать... Windows это наше всё! Вспоминаю Linux как кошмарный сон:)))
- frezeryga
- Почётный участник

- Сообщения: 13713
- Зарегистрирован: 18 авг 2013, 16:08
- Репутация: 5069
- Откуда: Жуковский
- Контактная информация:
Re: Портальный 420x300 от ProfCNC
Винда и станки не должны приближатся впринципе.
email frezeryga@yandex.ru
instagram https://www.instagram.com/frezeryga
telegram https://t.me/md_cnc_frezeryga https://t.me/frezeryga
instagram https://www.instagram.com/frezeryga
telegram https://t.me/md_cnc_frezeryga https://t.me/frezeryga
- evgenymcp
- Мастер
- Сообщения: 1422
- Зарегистрирован: 23 апр 2017, 05:37
- Репутация: 328
- Настоящее имя: Евгений
- Откуда: Абакан,Хакасия
- Контактная информация:
Re: Портальный 420x300 от ProfCNC
Можно не захламлять мою тему холиварами. Для этого есть отдельные темы на форуме. Никто не заставляет использовать профессиональные решения в любительских целяхHugo писал(а):Linux это адова система, в начале кажется всё легко, а потом ньюансы начинает доставать... Windows это наше всё! Вспоминаю Linux как кошмарный сон:)))
- evgenymcp
- Мастер
- Сообщения: 1422
- Зарегистрирован: 23 апр 2017, 05:37
- Репутация: 328
- Настоящее имя: Евгений
- Откуда: Абакан,Хакасия
- Контактная информация:
Re: Портальный 420x300 от ProfCNC
Прикручиваю modbus
- iMaks-RS
- Мастер
- Сообщения: 1807
- Зарегистрирован: 10 июл 2017, 09:25
- Репутация: 205
- Настоящее имя: Maks
- Откуда: От туда.
- Контактная информация:
Re: Портальный 420x300 от ProfCNC
Ты же вроде убунту на D525 водрузил, когда за джиттер боролся.. что заставило вернуться на дебиан?
- evgenymcp
- Мастер
- Сообщения: 1422
- Зарегистрирован: 23 апр 2017, 05:37
- Репутация: 328
- Настоящее имя: Евгений
- Откуда: Абакан,Хакасия
- Контактная информация:
Re: Портальный 420x300 от ProfCNC
Ничего не заставило. Снятый образ диска с отлаженной ubuntu 10.04+linuxcnc 2.7.14 лежит на всякий случай на большом компе. Экспериментировал с Modbus. На 10.04 Glade старой версии, но и там запустил вкладку управления шпинделем. Сейчас при микрошаге 8 скорость можно до 9000мм/мин получить. Если упрусь в микрошаг или скорость откачусь до Ubuntu.iMaks-RS писал(а):Ты же вроде убунту на D525 водрузил, когда за джиттер боролся.. что заставило вернуться на дебиан?
Разницы между ubuntu и debian как таковой нет. На старой убунте ядро было 2.7. На старом железе шустрее работает.
- evgenymcp
- Мастер
- Сообщения: 1422
- Зарегистрирован: 23 апр 2017, 05:37
- Репутация: 328
- Настоящее имя: Евгений
- Откуда: Абакан,Хакасия
- Контактная информация:
Re: Портальный 420x300 от ProfCNC
Присмотрел вот такой шкаф 650x500x220
http://electroset19.ru/catalog/ekf_93/s ... rnm_3_ekf/
Сделал эскиз расположения компонентов внутри шкафа. Хотелось услышать мнение форумчан по компановке.
http://electroset19.ru/catalog/ekf_93/s ... rnm_3_ekf/
Сделал эскиз расположения компонентов внутри шкафа. Хотелось услышать мнение форумчан по компановке.
- evgenymcp
- Мастер
- Сообщения: 1422
- Зарегистрирован: 23 апр 2017, 05:37
- Репутация: 328
- Настоящее имя: Евгений
- Откуда: Абакан,Хакасия
- Контактная информация:
Re: Портальный 420x300 от ProfCNC
Раз уж никакой критики не поступило, приобрел шкаф
До первой стружки осталось совсем недолго - сервошаги 
- frezeryga
- Почётный участник

- Сообщения: 13713
- Зарегистрирован: 18 авг 2013, 16:08
- Репутация: 5069
- Откуда: Жуковский
- Контактная информация:
Re: Портальный 420x300 от ProfCNC
Комп можно и на дверку вешать и я бы сразу ставил степмастер или хотябы место под него оставил.
email frezeryga@yandex.ru
instagram https://www.instagram.com/frezeryga
telegram https://t.me/md_cnc_frezeryga https://t.me/frezeryga
instagram https://www.instagram.com/frezeryga
telegram https://t.me/md_cnc_frezeryga https://t.me/frezeryga
- evgenymcp
- Мастер
- Сообщения: 1422
- Зарегистрирован: 23 апр 2017, 05:37
- Репутация: 328
- Настоящее имя: Евгений
- Откуда: Абакан,Хакасия
- Контактная информация:
Re: Портальный 420x300 от ProfCNC
Зачем его на дверку вешать? Вроде места хватает. Возможно на двери будет матрица с тачскрином. Степмастер при нормальных драйверах плацебо. Нормальные драйвера имеют на борту умножитель частоты STEP. Если бы у меня было лишних 7000руб. на Степмастер, я бы потратил их на покупку Mesa плыты за 11000руб. и получил бы Ethernet управлениеfrezeryga писал(а):Комп можно и на дверку вешать и я бы сразу ставил степмастер или хотябы место под него оставил.
- frezeryga
- Почётный участник

- Сообщения: 13713
- Зарегистрирован: 18 авг 2013, 16:08
- Репутация: 5069
- Откуда: Жуковский
- Контактная информация:
Re: Портальный 420x300 от ProfCNC
Монитор на таком большом гробу точно убожество.
email frezeryga@yandex.ru
instagram https://www.instagram.com/frezeryga
telegram https://t.me/md_cnc_frezeryga https://t.me/frezeryga
instagram https://www.instagram.com/frezeryga
telegram https://t.me/md_cnc_frezeryga https://t.me/frezeryga
- evgenymcp
- Мастер
- Сообщения: 1422
- Зарегистрирован: 23 апр 2017, 05:37
- Репутация: 328
- Настоящее имя: Евгений
- Откуда: Абакан,Хакасия
- Контактная информация:
Re: Портальный 420x300 от ProfCNC
Ну Х.З. Я могу вертикально 19" повесить изнутри, а с боку для кнопок место оставить и будет очень даже хорошо. Но проблема в другом. Есть у меня сенсорная панель от платежного терминала 19". Она в своей раме стоит и чтобы её приделать нужно будет аккуратно резать дверцу и пластинами крепить стекло и матрицу. В общем в раздумьях. Нужна ли сенсорная панель вообще, нужна ли она в шкафуfrezeryga писал(а):Монитор на таком большом гробу точно убожество.
- evgenymcp
- Мастер
- Сообщения: 1422
- Зарегистрирован: 23 апр 2017, 05:37
- Репутация: 328
- Настоящее имя: Евгений
- Откуда: Абакан,Хакасия
- Контактная информация:
Re: Портальный 420x300 от ProfCNC
Гроб вроде и большой, только установив ПЧ согласно документации с отступами от стенок получается "впритык"frezeryga писал(а):Монитор на таком большом гробу точно убожество.
- frezeryga
- Почётный участник

- Сообщения: 13713
- Зарегистрирован: 18 авг 2013, 16:08
- Репутация: 5069
- Откуда: Жуковский
- Контактная информация:
Re: Портальный 420x300 от ProfCNC
Потому большинство дружно на это забивают иначе шкаф больше станка.
email frezeryga@yandex.ru
instagram https://www.instagram.com/frezeryga
telegram https://t.me/md_cnc_frezeryga https://t.me/frezeryga
instagram https://www.instagram.com/frezeryga
telegram https://t.me/md_cnc_frezeryga https://t.me/frezeryga
- nickoass
- Мастер
- Сообщения: 248
- Зарегистрирован: 15 сен 2014, 21:38
- Репутация: 23
- Настоящее имя: Николай
- Откуда: Киров
- Контактная информация:
Re: Портальный 420x300 от ProfCNC
Это верно. Тем более частотник не будет на полную мощь использоваться и количество тепла, выделяемое им не так уж и большое.frezeryga писал(а):Потому большинство дружно на это забивают иначе шкаф больше станка.
В моем ящике намного все плотнее. Стоял частотник Дельта впритык и ничего, нагрев в пределах нормы.
- evgenymcp
- Мастер
- Сообщения: 1422
- Зарегистрирован: 23 апр 2017, 05:37
- Репутация: 328
- Настоящее имя: Евгений
- Откуда: Абакан,Хакасия
- Контактная информация:
Re: Портальный 420x300 от ProfCNC
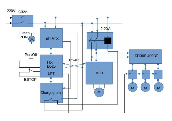
Набросал структурную схему. Хотелось бы услышать критики. В частности реализации E-STOP и взаимодействия с частотником на предмет нештатных ситуаций. На данный момент частотник сообщат системе ошибки по Modbus и в случае таймаута связи отключае шпиндель.
Алгоритм работы следующий - при автозагрузке ПК и автозапуске LinuxCNC активируется компонент charge pump который генерирует меандр на определенной ноге LPT порта. Специальная схема отслеживает появление сигнала и включает контактор, который в свою очередь подает питание на частотник и БП драйверов. В случае зависания ПК или закрытия программы, контактор размыкается. Так же на драйверах будет задействован сигнал ENABLE. В случае аварийного останова питания на двигателя снимается.
Алгоритм работы следующий - при автозагрузке ПК и автозапуске LinuxCNC активируется компонент charge pump который генерирует меандр на определенной ноге LPT порта. Специальная схема отслеживает появление сигнала и включает контактор, который в свою очередь подает питание на частотник и БП драйверов. В случае зависания ПК или закрытия программы, контактор размыкается. Так же на драйверах будет задействован сигнал ENABLE. В случае аварийного останова питания на двигателя снимается.
- frezeryga
- Почётный участник

- Сообщения: 13713
- Зарегистрирован: 18 авг 2013, 16:08
- Репутация: 5069
- Откуда: Жуковский
- Контактная информация:
Re: Портальный 420x300 от ProfCNC
Почему по естопу просто контактор не рубить?
email frezeryga@yandex.ru
instagram https://www.instagram.com/frezeryga
telegram https://t.me/md_cnc_frezeryga https://t.me/frezeryga
instagram https://www.instagram.com/frezeryga
telegram https://t.me/md_cnc_frezeryga https://t.me/frezeryga