CNC1310 фрезер по металлу (126x88x38)
-
sinkacnc
- Мастер
- Сообщения: 488
- Зарегистрирован: 11 июл 2023, 10:35
- Репутация: 38
- Настоящее имя: Alexey
- Контактная информация:
Re: CNC1310 фрезер по металлу (126x88x38)
Нафиг замуты? Там ток 100ма. Обычный резистор и всего делов
-
nevkon
- Почётный участник

- Сообщения: 2477
- Зарегистрирован: 17 июл 2015, 10:25
- Репутация: 310
- Настоящее имя: Константин
- Откуда: Балаково (Саратовская обл.)
- Контактная информация:
Re: CNC1310 фрезер по металлу (126x88x38)
Я в таких случаях предпочитаю мелкую dc-dc понижайку - на ней можно отрегулировать выходное напряжение чтобы любой вентилятор работал почти бесшумно. И мне без разницы на какое напряжение вентилятор тогда - на 5, 12 или 24 вольта. Размер чуть больше кренки, но эффективность много выше. Для вентилятора форма выходного напряжения без разницы какая (шумы питания).
-
sinkacnc
- Мастер
- Сообщения: 488
- Зарегистрирован: 11 июл 2023, 10:35
- Репутация: 38
- Настоящее имя: Alexey
- Контактная информация:
Re: CNC1310 фрезер по металлу (126x88x38)
Больше кренки, это не мелкая dc-dc
Вот маленькая
sl.aliexpress.ru/p?key=aCZ3Usx
Вот маленькая
sl.aliexpress.ru/p?key=aCZ3Usx
-
vtgmfg
- Мастер
- Сообщения: 1827
- Зарегистрирован: 23 июн 2022, 14:13
- Репутация: 77
- Настоящее имя: Максим
- Контактная информация:
Re: CNC1310 фрезер по металлу (126x88x38)
ну реально. положим рассчитали номинал , заказали в чид, купили. а не то. снова заказали. один! резистор.
а dcdc в какомнить магазе в мск можно найти ну не за 60руб а за 160. но сразу
а dcdc в какомнить магазе в мск можно найти ну не за 60руб а за 160. но сразу
-
Pens
- Мастер
- Сообщения: 242
- Зарегистрирован: 18 июн 2019, 08:43
- Репутация: 38
- Настоящее имя: Андрей
- Контактная информация:
Re: CNC1310 фрезер по металлу (126x88x38)
Там проблема еще и в том, что характеристики вентилятора станут слишком "мягкими". При повышении нагрузки на двигатель, обороты будут падать гораздо быстрее чем со стабилитроном. Т.к. повышение потребляемого движком тока приводит, в случае резистора, к уменьшению напряжения питания вентилятора.
-
Pens
- Мастер
- Сообщения: 242
- Зарегистрирован: 18 июн 2019, 08:43
- Репутация: 38
- Настоящее имя: Андрей
- Контактная информация:
Re: CNC1310 фрезер по металлу (126x88x38)
А поставить 2,3,4... стабилитрона в параллель религия не позволяет?
-
vtgmfg
- Мастер
- Сообщения: 1827
- Зарегистрирован: 23 июн 2022, 14:13
- Репутация: 77
- Настоящее имя: Максим
- Контактная информация:
Re: CNC1310 фрезер по металлу (126x88x38)
ничего лучше и в конечном счете дешевле чем dcdc вы не придумаете
-
vtgmfg
- Мастер
- Сообщения: 1827
- Зарегистрирован: 23 июн 2022, 14:13
- Репутация: 77
- Настоящее имя: Максим
- Контактная информация:
Re: CNC1310 фрезер по металлу (126x88x38)
чуть чуть снизить мощность впаяв диод или пару последовательно - это я согласен
-
nevkon
- Почётный участник

- Сообщения: 2477
- Зарегистрирован: 17 июл 2015, 10:25
- Репутация: 310
- Настоящее имя: Константин
- Откуда: Балаково (Саратовская обл.)
- Контактная информация:
Re: CNC1310 фрезер по металлу (126x88x38)
Правильно, нужно сделать сразу серию пшиков вместо одного. Не существует пары стабилитронов с абсолютно одинаковыми характеристиками.
Я эти и имел в виду, она как раз чуть больше кренки.
-
13Dmitriy
- Мастер
- Сообщения: 258
- Зарегистрирован: 16 авг 2020, 14:13
- Репутация: 13
- Контактная информация:
Re: CNC1310 фрезер по металлу (126x88x38)
В документации на стабилитроны иностранного производства возможность их последовательного или параллельного включения обычно не рассматривается. В документации на советские стабилитроны встречаются две формулировки:
для приборов малой и средней мощности «допускается последовательное или параллельное соединение любого числа стабилитронов» [одной серии][93];
для приборов средней и большой мощности «допускается последовательное соединение любого числа стабилитронов [одной серии]. Параллельное соединение допускается при условии, что суммарная рассеиваемая мощность на всех параллельно включённых стабилитронах не превосходит максимально допустимой мощности для одного стабилитрона»[94].
-
alex_sar
- Мастер
- Сообщения: 1863
- Зарегистрирован: 28 авг 2018, 17:13
- Репутация: 315
- Настоящее имя: Алексей
- Контактная информация:
Re: CNC1310 фрезер по металлу (126x88x38)
ну и геморой....стабилитроны в параллель....
купить керамический резистор (номинал проверить обычным выводным сначала) или вентилятор 24в по отзывам тихий и всё, дело закрыто..
купить керамический резистор (номинал проверить обычным выводным сначала) или вентилятор 24в по отзывам тихий и всё, дело закрыто..
- Курдль
- Мастер
- Сообщения: 2174
- Зарегистрирован: 20 мар 2018, 16:55
- Репутация: 282
- Настоящее имя: Курдль Энтеропийский
- Откуда: Msk
- Контактная информация:
Re: CNC1310 фрезер по металлу (126x88x38)
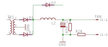
Ну что, реализовал я задумку китайских инженеров.
Однако ЭТО ПОЛНОЕ ФИАСКО, БРАТАН! (с)
При подключении вентилятора, напряжение на конденсаторе С17 проседает с 16v до 5v!
И что это, я спрашиваю?
Я опирался на идею, что китайские инженеры все спроектировали по уму, но из соображений экономии часть схемы не стали реализовывать.
А в реальности?
Я снял осциллограмму напряжения между выводами 2 и 4 трансформатора.
И вот, что на нем:
И как на это предполагалось повесить нагрузку? Ну, питание м/с ШИМ-контроллера - это еще куда ни шло, она небось микроамперы потребляет. А откуда здесь взять напряжение для моторчика?..
При подключении вентилятора, напряжение на конденсаторе С17 проседает с 16v до 5v!
И что это, я спрашиваю?
Я опирался на идею, что китайские инженеры все спроектировали по уму, но из соображений экономии часть схемы не стали реализовывать.
А в реальности?
Я снял осциллограмму напряжения между выводами 2 и 4 трансформатора.
И вот, что на нем:
И как на это предполагалось повесить нагрузку? Ну, питание м/с ШИМ-контроллера - это еще куда ни шло, она небось микроамперы потребляет. А откуда здесь взять напряжение для моторчика?..
Мой сайт: https://cnc-hobby.ru
-
Kost_irk
- Мастер
- Сообщения: 1000
- Зарегистрирован: 19 июл 2018, 07:46
- Репутация: 194
- Откуда: Иркутск
- Контактная информация:
Re: CNC1310 фрезер по металлу (126x88x38)
У вас БП без нагрузки работает, вот шимка и генерит с перерывами. Под нагрузкой там совсем другая картина будет. Слепо доверять китайским инженерам не стоит, все эти блоки схемотехнически копия древнего meanwell, но для экономии китайцы пробуют менять схемы всяких дополнительных вещей, типа питания вентиляторов, и не всегда делают это грамотно.
-
sinkacnc
- Мастер
- Сообщения: 488
- Зарегистрирован: 11 июл 2023, 10:35
- Репутация: 38
- Настоящее имя: Alexey
- Контактная информация:
Re: CNC1310 фрезер по металлу (126x88x38)
Я уже столько куллеров зашунтил резисторами, что не понимаю откуда вы взяли столько проблем:))) купил один раз пачку резисторов усех номиналов на али и подбираю на слух