Ввод в эксплуатацию ЧПУ системы на основе контроллера Kflop.

KFlop, KStep, KAnalog, KMotion...

Имеете ли вы контроллер Kflop? :-)

Можно выбрать до 1 варианта ответа

 
 
Результаты голосования

Аватара пользователя
donvictorio
Мастер
Сообщения: 2458
Зарегистрирован: 11 окт 2012, 16:26
Репутация: 683
Настоящее имя: Виктор
Откуда: Санкт-Петербург
Контактная информация:

Re: Ввод в эксплуатацию ЧПУ системы на основе контроллера Kf

Сообщение donvictorio »

Duhas писал(а):именно через ноль или через концевик ? через концевик проезжая я этого на замечал, по идее там же находится и ноль у меня )
не, концевиков это не касается никак. к примеру, если при включении оси станка где-то посередине стоят, при этом если инициализировать их, обнуляются машинные координаты (это видно при переключении на них, галка справа от индикаторов)
и если катать оси, чтобы они перескакивали через машинный ноль - движки на долю секунды останавливаются. я чуть ежа не родил, пока выяснил, что дело не в механике.
Duhas
Мастер
Сообщения: 1961
Зарегистрирован: 10 окт 2015, 23:25
Репутация: 285
Настоящее имя: Андрей
Откуда: Красноярск
Контактная информация:

Re: Ввод в эксплуатацию ЧПУ системы на основе контроллера Kf

Сообщение Duhas »

мм сегодня буду у станка - погляжу, чот я у себя не помню галки перехода в машинные ... интерфейсы то разные бывают )
Аватара пользователя
michael-yurov
Почётный участник
Почётный участник
Сообщения: 11731
Зарегистрирован: 26 июл 2012, 00:10
Репутация: 4703
Настоящее имя: Михаил Львович
Откуда: Новоуральск
Контактная информация:

Re: Ввод в эксплуатацию ЧПУ системы на основе контроллера Kf

Сообщение michael-yurov »

Очень похоже на неточность работы ПИД с числами с плавающей точкой.
Проблема может быть и не в килофлопе, а серводрайверах, например.
Аватара пользователя
donvictorio
Мастер
Сообщения: 2458
Зарегистрирован: 11 окт 2012, 16:26
Репутация: 683
Настоящее имя: Виктор
Откуда: Санкт-Петербург
Контактная информация:

Re: Ввод в эксплуатацию ЧПУ системы на основе контроллера Kf

Сообщение donvictorio »

так степдир же. драйверу без разницы, где там у станка нули.
Аватара пользователя
michael-yurov
Почётный участник
Почётный участник
Сообщения: 11731
Зарегистрирован: 26 июл 2012, 00:10
Репутация: 4703
Настоящее имя: Михаил Львович
Откуда: Новоуральск
Контактная информация:

Re: Ввод в эксплуатацию ЧПУ системы на основе контроллера Kf

Сообщение michael-yurov »

donvictorio писал(а):так степдир же. драйверу без разницы, где там у станка нули.
Ну я же не знаю.
evgchev
Новичок
Сообщения: 8
Зарегистрирован: 11 янв 2017, 15:08
Репутация: 0
Контактная информация:

Re: Ввод в эксплуатацию ЧПУ системы на основе контроллера Kf

Сообщение evgchev »

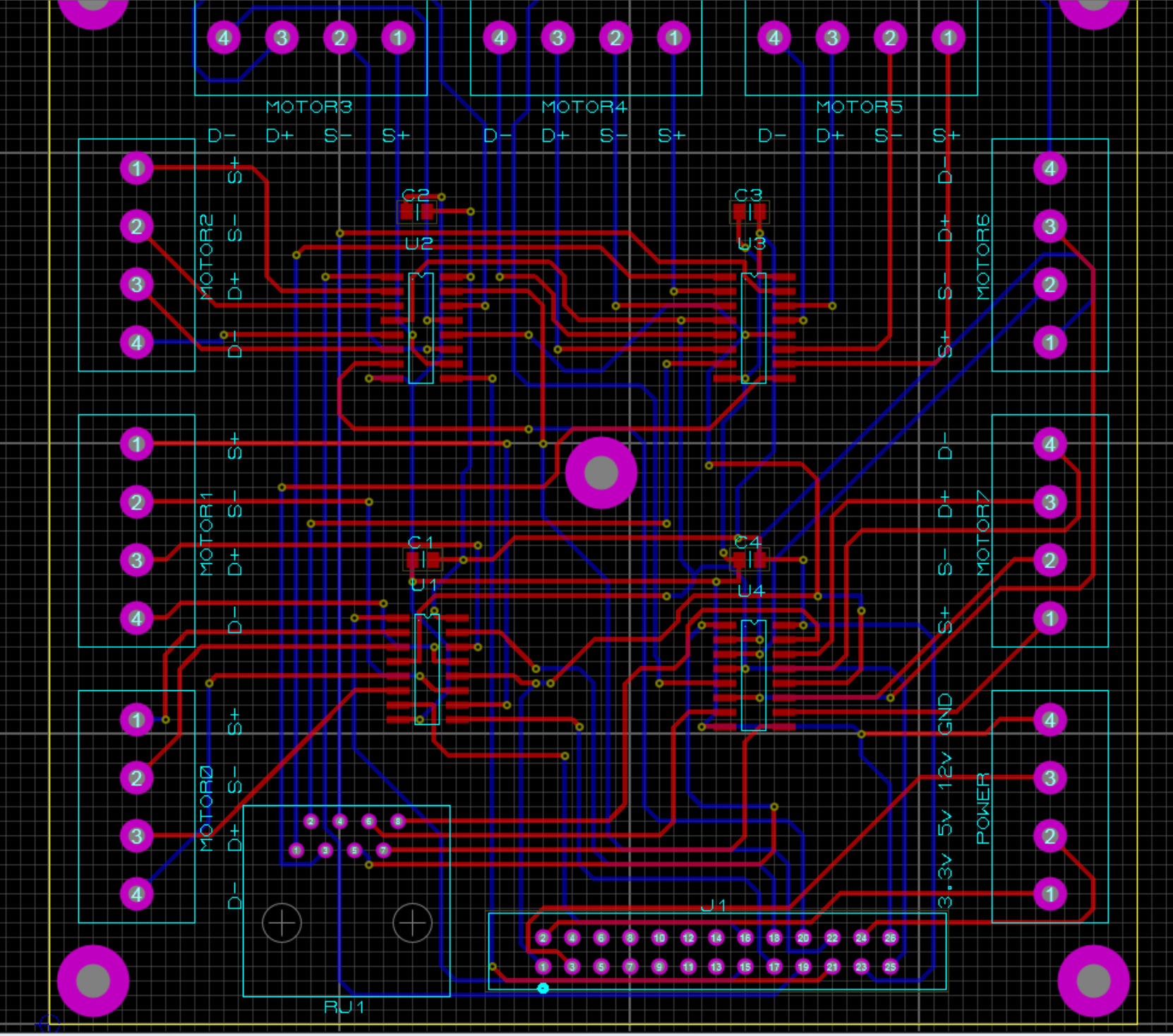
Добрый день, мне нужна интерфейсная плата для подключения серво моторов к Kflop, Вот набросал эскиз платы на базе дифференциального линейного драйвера, не могли бы вы подсказать какие еще элементы нужно добавить в плату? Или все корректно?
Вложения
1.png (5807 просмотров) <a class='original' href='./download/file.php?id=122074&mode=view' target=_blank>Загрузить оригинал (884.25 КБ)</a>
Развязка 2.PNG (5807 просмотров) <a class='original' href='./download/file.php?id=122075&mode=view' target=_blank>Загрузить оригинал (167.66 КБ)</a>
Развязка.PNG (5807 просмотров) <a class='original' href='./download/file.php?id=122076&mode=view' target=_blank>Загрузить оригинал (133.5 КБ)</a>
Smouk
Кандидат
Сообщения: 76
Зарегистрирован: 08 ноя 2016, 16:36
Репутация: 32
Настоящее имя: Алексей
Контактная информация:

Re: Ввод в эксплуатацию ЧПУ системы на основе контроллера Kf

Сообщение Smouk »

Для шпинделя управление?
evgchev
Новичок
Сообщения: 8
Зарегистрирован: 11 янв 2017, 15:08
Репутация: 0
Контактная информация:

Re: Ввод в эксплуатацию ЧПУ системы на основе контроллера Kf

Сообщение evgchev »

нет, для моторов осей, управление по step dir
Salexxx
Новичок
Сообщения: 21
Зарегистрирован: 30 янв 2015, 14:12
Репутация: 6
Настоящее имя: Александр
Контактная информация:

Re: Ввод в эксплуатацию ЧПУ системы на основе контроллера Kf

Сообщение Salexxx »

Люди добрые, подскажите, где или как при прогоне симуляции можно увидеть время выполнения УП . Может где обсуждалось? Ткните носом пожалуйста
Александр_
Мастер
Сообщения: 1743
Зарегистрирован: 24 дек 2013, 17:47
Репутация: 122
Контактная информация:

Re: Ввод в эксплуатацию ЧПУ системы на основе контроллера Kf

Сообщение Александр_ »

а мне б кто еще подсказал как симуляцию прогнать :thinking:
Заходите в гости: www.pandicon.net www.graver36.ru
Salexxx
Новичок
Сообщения: 21
Зарегистрирован: 30 янв 2015, 14:12
Репутация: 6
Настоящее имя: Александр
Контактная информация:

Re: Ввод в эксплуатацию ЧПУ системы на основе контроллера Kf

Сообщение Salexxx »

Александр_ писал(а):а мне б кто еще подсказал как симуляцию прогнать :thinking:
Справа в окне есть чекбокс "Simulate" ставишь галку и нажимаешь "run". А с сверху "G Viewer" чтобы просмотреть визуализацию.
Боцман73
Новичок
Сообщения: 9
Зарегистрирован: 09 ноя 2017, 10:54
Репутация: 0
Контактная информация:

Re: Ввод в эксплуатацию ЧПУ системы на основе контроллера Kf

Сообщение Боцман73 »

Добрый день.
Перечитал конференцию и появилась хотела модернизировать свой ГФ2171.
Из-за барахлящей электроавтоматики станок больше стоит чем работает.
Можно ли оставить свои привода mezomatic с родными двигателями а управление организовать с помощью kflop? Входящих сигналов 64 выходных 48.
Аватара пользователя
ukr-sasha
Мастер
Сообщения: 3401
Зарегистрирован: 21 мар 2011, 07:47
Репутация: 2181
Настоящее имя: Украинец Александр Григорьевич
Откуда: Киев, Украина
Контактная информация:

Re: Ввод в эксплуатацию ЧПУ системы на основе контроллера Kf

Сообщение ukr-sasha »

Да.
Боцман73
Новичок
Сообщения: 9
Зарегистрирован: 09 ноя 2017, 10:54
Репутация: 0
Контактная информация:

Re: Ввод в эксплуатацию ЧПУ системы на основе контроллера Kf

Сообщение Боцман73 »

Рискну спросить про проект подключения я конечно понимаю что такие вещи являются интеллектуальной собственностью но добрых самаритян ещё много на свете может и для меня найдется.
Аватара пользователя
donvictorio
Мастер
Сообщения: 2458
Зарегистрирован: 11 окт 2012, 16:26
Репутация: 683
Настоящее имя: Виктор
Откуда: Санкт-Петербург
Контактная информация:

Re: Ввод в эксплуатацию ЧПУ системы на основе контроллера Kf

Сообщение donvictorio »

Боцман73 писал(а):Рискну спросить про проект подключения я конечно понимаю что такие вещи являются интеллектуальной собственностью но добрых самаритян ещё много на свете может и для меня найдется.
а нету проектов. контроллер это только часть большой и сложной схемы управления.
Боцман73
Новичок
Сообщения: 9
Зарегистрирован: 09 ноя 2017, 10:54
Репутация: 0
Контактная информация:

Re: Ввод в эксплуатацию ЧПУ системы на основе контроллера Kf

Сообщение Боцман73 »

Не отделывайтесь общими словами пжлст. У кого нибудь есть опыт переделки подобных станков типа 6р13 откликнитесь пожалуйста.
aftaev
Зачётный участник
Зачётный участник
Сообщения: 34042
Зарегистрирован: 04 апр 2010, 19:22
Репутация: 6194
Откуда: Казахстан.
Контактная информация:

Re: Ввод в эксплуатацию ЧПУ системы на основе контроллера Kf

Сообщение aftaev »

Боцман73 писал(а):У кого нибудь есть опыт переделки подобных станков типа 6р13 откликнитесь пожалуйста.
Нет особой разницы для ЧПУ чем управлять 6р13 или ГФ2171. На том же 6р13 могут стоять какие угодно сервы. Можно старые выбросить и новые поставить, современные, тогда расширится и список ЧПУ какие можно поставить. ЧПУ управляет сервоприводами. Вот от этого и нужно отталкиваться. Какие там сервы стоят, какое у них управление. Как реализована обратная связь и если она вообще.
Далее нужно исходить из задач какие вам нужны реализовывать на этом оборудовании.

Боцман73, если хош установить ЧПУ на этот станок, заводишь новую тему и там с фотками станка и электроники спрашиваешь что и как.
Дилетанту сложные вещи кажутся очень простыми, и только профессионал понимает насколько сложна самая простая вещь
Кто хочет - ищет возможности, кто не хочет - ищет оправдание.
Найди работу по душе и тебе не придется работать.
Боцман73
Новичок
Сообщения: 9
Зарегистрирован: 09 ноя 2017, 10:54
Репутация: 0
Контактная информация:

Re: Ввод в эксплуатацию ЧПУ системы на основе контроллера Kf

Сообщение Боцман73 »

Спасибо за ответ.
Потому сюда и написал что считаю для себя бюджетный и современный способ модернизации станка.
Можно конечно поставить прославленные стойки типа ФМС или питерскую но слишком у них кучерявые ценники на работы .
Привода на станке мезоматик достаточно надежные как и родные двигателя а вот управление и электроавтоматики устарели как морально так и физически.
В связи с этим если управление у данного контроллера есть+-10 вольт то и следует его ставить.
Рад общению.
Боцман73
Новичок
Сообщения: 9
Зарегистрирован: 09 ноя 2017, 10:54
Репутация: 0
Контактная информация:

Re: Ввод в эксплуатацию ЧПУ системы на основе контроллера Kf

Сообщение Боцман73 »

Вот он родимый
Вложения
Вот он родимый. (5477 просмотров) <a class='original' href='./download/file.php?id=124263&mode=view' target=_blank>Загрузить оригинал (1.44 МБ)</a>
Вот он родимый.
Аватара пользователя
donvictorio
Мастер
Сообщения: 2458
Зарегистрирован: 11 окт 2012, 16:26
Репутация: 683
Настоящее имя: Виктор
Откуда: Санкт-Петербург
Контактная информация:

Re: Ввод в эксплуатацию ЧПУ системы на основе контроллера Kf

Сообщение donvictorio »

Боцман73 писал(а):Не отделывайтесь общими словами пжлст. У кого нибудь есть опыт переделки подобных станков типа 6р13 откликнитесь пожалуйста.
Вы спросили про проект подключения. и про добрых самаритян. Я и ответил - даже если есть где-то на просторах необъятной опыт подключения модели вашего станка к кфлопу, то с большой вероятностью бесплатно его никто не даст. и вы должны понимать, почему.

Составлять проект бесплатно тоже навряд ли кто согласится, это серьёзная работа. а вот если вы откроете тему, будете самостоятельно изучать предмет, делиться соображениями и результатами труда, то народ подтянется и вероятно что-то дельное посоветует. Мало кому интересно разжёвывать информацию из инструкций, которая лежит в свободном доступе.

у основной платы кфлоп нет аналоговых входов-выходов, только дискретные сигнальные. плата требует опторазвязки и дополнительный модуль силового управления реле и тд.
аналоговые входы-выходы есть у платы расширения каналог, там есть и небольшое колво силовых низковольтных выходов, для ваших целей недостаточно и нужна ещё одна плата коннект, в которой есть ещё кучка входов-выходов. итого нужно 3 платы: основную, каналог и коннект, что чисто по цене плат, без дополнительной обвязки реле и прочими нужными для вашего станка вещами тянет на полноценную питерскую стойку.
Ответить

Вернуться в «KFlop»